Inspiration
The inspiration for VoltSwap.Finance came from a collective interest in decentralized finance (DeFi) and blockchain technology's transformative potential. We were particularly intrigued by the idea of creating a platform that could facilitate seamless token swaps while leveraging the unique strengths of various blockchain networks. The ve (3,3) is the model envisioned by Andre Cronje while developing Solidly DEX on Fantom. The idea was to drive the synergy between 2 earlier successful models – ve (vote escrowed) model by Curve and (3,3) by OHM while removing the shortcomings of both.
The ve model of CURVE aimed to incentivize the liquidity providers on a DEX while getting as many users involved as possible in the governance of the protocol. The model requires users to vote lock emission token and acquire veToken. The spirit of (3,3) - is simply “how can the community work together to maximize benefit”.
What it does
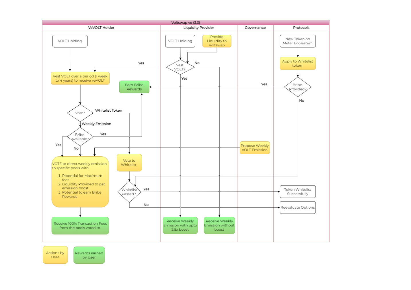
VoltSwap.Finance is a decentralized exchange (DEX) specifically designed to integrate with Theta Network. It allows users to swap tokens efficiently and securely, taking advantage of Theta's blockchain capabilities such as fast transaction speeds and lower fees. With ve (3,3), VOLT holders can now lock their tokens for up to four years in return for veVOLT, a NFT that grants boosted voting power on gauge weights to decide which Voltswap liquidity pools get directed the most weekly VOLT emissions. veVOLT holders will receive all the swap fees from the gauge they voted for through bribes.
All the effects of ve(3,3) act in confluence to create a system in which swap fee performance is incentivized rather than total liquidity.
As veVOLT holders dictate which liquidity pools get more emissions and receive swap fees as a reward, liquidity providers are encouraged to compete for generating the most swap fees. Voltswap also provides a bribe market to aid in rewarding specific veVOLT voting activities.
The act of cooperation in common interests by participants with different objectives is manifested through veVOLT voting for concentrating emissions in gauges that generates more swap fees while liquidity providers aim to receive most of VOLT emissions by depositing liquidity in these highly incentivized gauges. This is the spirit of ve(3,3).
Lightning-Fast Transactions and Low gas fees
Meter Network supports transaction throughput of ~1500 TPS. With more than 285 validator nodes on Meter, Meter is the most decentralized and fastest Ethereum layer 2 side chain.
100% Front Running Resistant
DEXes built on Meter are also front running resistant. Transactions that meet the gas price requirement are ordered based on the time the network receives them instead of the gas prices. VoltSwap is both censorship and front running resistant yet fully transparent as the original Ethereum.
Crosschain arbitrages and onboarding exchange DeFi chains with no KYC restrictions
Since Meter Passport connects to multiple chains, VoltSwap provides the swap capability for swapping assets from different chains to facilitate cross chain arbitrage and onboarding various exchange chains without KYC restrictions.
How we built it
Conceptualization
The initial concept of VoltSwap.Finance revolved around creating a DEX that seamlessly integrates with Theta Network. Our goal was to enhance user experience by providing a platform that harnesses the benefits of Theta's decentralized network.
Technical Implementation
Building VoltSwap.Finance involved several key technical components:
Smart Contracts: Developing robust smart contracts to handle token swaps securely on the Theta Network.
User Interface: Designing an intuitive and user-friendly interface that simplifies the token swapping process for users.
Integration with Theta: Implementing the necessary protocols and APIs to ensure seamless integration with Theta Network's blockchain.
Challenges we ran into
The journey of building VoltSwap.Finance presented several challenges:
Technical Complexity: Integrating with Theta Network's blockchain required a deep understanding of its architecture and operational protocols.
Security: Ensuring the security of our smart contracts and the overall platform against potential vulnerabilities was a paramount concern.
User Experience: Balancing complex blockchain functionalities with a smooth and intuitive user interface posed significant design challenges.
Accomplishments that we're proud of
Through dedication and perseverance, we achieved several milestones:
- Successfully launching VoltSwap.Finance with full integration with Theta Network.
- Building a strong community of users and supporters who value our platform's functionality and security.
- Receiving positive feedback and recognition within the blockchain and DeFi communities.
What we learned
Building VoltSwap.Finance and integrating with Theta Network provided us with invaluable insights:
Blockchain Interoperability: Understanding how different blockchain networks can interoperate and complement each other.
Smart Contract Development: Gaining expertise in developing secure and efficient smart contracts tailored for specific blockchain environments.
Community Engagement: Learning the importance of community feedback and engagement in refining and improving our platform.
What's next for VoltSwap
Looking ahead, we have several plans to enhance VoltSwap.Finance:
Expanded Token Support: Introducing support for additional tokens and assets to broaden the platform's utility. Whitelist your TNT-20 token today!
Integration with Other Networks: Exploring opportunities to integrate VoltSwap.Finance with other prominent blockchain networks to increase accessibility and liquidity.
Built With
- firebase**:
- ipfs**:
- react**:
- solidity**:
- web3.js**:







Log in or sign up for Devpost to join the conversation.