Inspiration
We at the NectarSpot team are in the discussion and planning stage with various senior communities in Greater Chicago Area with caregivers and management team regarding incorporating Alexa driven Voice-controlled Smart Digital Signage at strategic locations at their respective senior communities. NectarSpot team through ‘Voice Controlled Smart Digital Signage ’ will empower both caregivers and senior residents in retirement communities to access information seamlessly. Voice Controlled Smart Digital Signage (or Fire TV) or Interactive Kiosk (Echo Show) will provide value to seniors who are especially challenged with vision, mobility, or other attributes of advanced age.
What it does
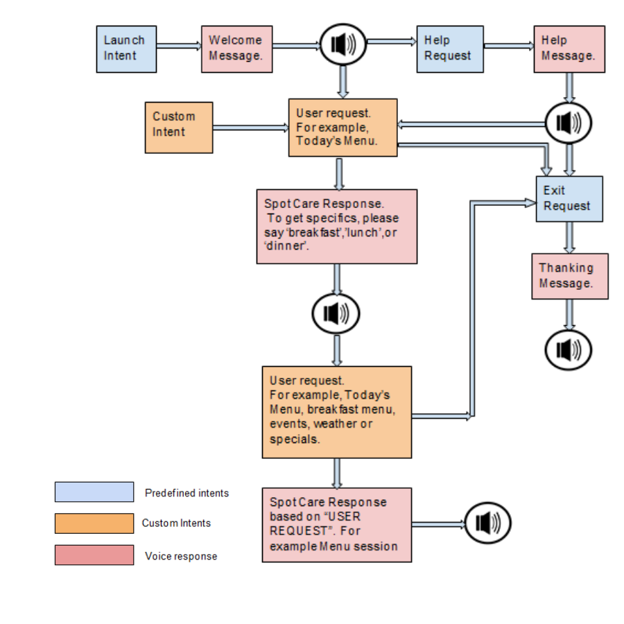
Seniors can ask Alexa to tell (by invoking skill name customized for the particular senior community) about dining options for today, tomorrow, or this Saturday, or ask for a list of interesting activities for a particular day. Using Voice Assisted Smart Digital Signage and/or Kiosk for Assisted Living, NectarSpot is planning to provide information on the following topics:
Daily program and activity listings Event service times Transportation shuttle times Daily digital menu board listings Warm holiday greetings and messages Local news and weather Senior Living Residence Map
Senior Residents now can go directly to relevant information (instead of waiting for the relevant screen to turn up), by using voice command - Alexa, ask ‘senior community name’ to show today’s menu or transport shuttle times, etc.
How we built it
NectarSpot team, after due diligence, is in now the design and development phase of Voice Controlled Smart Digital Signage and/or Interactive Kiosk for senior living communities. The team already has developed a ‘spot portfolio’ which showcases NectarSpot’s portfolio using voice. We have built serverless digital signage using AWS Lambda, ASK SDK, ASK CLI earlier and we are now scaling it up across industries for the contactless experience to the industries that are affected by the COVID-19 pandemic.
In parallel, the NectarSpot sales team is working with other senior living communities to sign NDA to install Voice Controlled Smart Digital Signage (using Fire TV). Other prominent channels that will be used during pre-launch would be audience targeting on Social and Paid Search (Google Ads, BING/Yahoo) and email marketing. We have launched a Facebook community “https://www.facebook.com/groups/AlexaForSeniors/” with 320+ members and counting to get initial feedback on the prototype from community members.
Challenges we ran into
Challenges we ran into:
- Providing seamless support to senior citizens using a new way of technology. Seniors need to be educated about the new format (as they are used to old ways of reaching out via face to face communications or via telephone)
- From a technical standpoint, we are using display APL along with Audio APL, integrating both using custom coding, many features are new.
- Adding a pager scrolling effect and sliding was a challenge during the initial phase of the project.
- Adding touch wrapper functionality (in Menu pages) was challenging initially as it was allowing only one-touch button per screen. With due diligence we were able to add multiple touch buttons per screen.
- We have added a smart motion feature (https://developer.amazon.com/en-US/docs/alexa/web-api-for-games/alexa-games-extensions-smartmotion.html) that will follow the user (senior) after invoking the skill name 'SPOT CARE' and also added the button to activate the smart motion feature in the skill.
Accomplishments that we're proud of
We are proud of providing seamless display and voice to one of the marginalized communities, i.e. seniors, during the COVID-19 pandemic. By using voice-controlled smart digital signage for senior(s) living in lobby, gathering and dining areas, and other high traffic locations caregivers will be able to provide senior resident(s) with seamless (near real-time) notifications consistently. Instead of relying on one way, passive digital signage (available in the market currently), senior residents can now request information seamlessly using voice, saving time, and thus increasing safety and care quality.
From a technical standpoint, we are proud of the following:
- We for the first time amalgamated both voice and sound in digital signage, the 'SPOT CARE' skill support different form factors (TV and Echo Spot) and devices.
- We added touch wrapper functionality (in Menu pages) so that the user (seniors) can go to the relevant screen by touching the options ( for e.g. Breakfast vs Lunch vs Dinner)
- We added a smart motion feature (https://developer.amazon.com/en-US/docs/alexa/web-api-for-games/alexa-games-extensions-smartmotion.html) that will follow the user (senior) after invoking the skill name 'SPOT CARE'
What we learned
We learned many aspects of skill design from the end-user, their preference towards short utterances, to make things simple, and not to provide many choices (max 3 to 4). Technical learning is as follows:
- Smart usage of different components of APL Display Interface 2.Transformation of SSML to text and speech.
- Designing of seamless UI with touch effect
- We enable smart motion APL integration with the skill
What's next for Voice Controlled Smart Digital Signage and Interactive Kiosk
NectarSpot sales team is working with senior living communities to sign NDA to install Voice Controlled Smart Digital Signage (using Fire TV). Other prominent channels that will be used during pre-launch would be audience targeting on Social and Paid Search (Google Ads, BING/Yahoo) and email marketing. We have launched a Facebook community “https://www.facebook.com/groups/AlexaForSeniors/” with 320+ members and counting to get initial feedback on the prototype from community members.
Built With
- amazon-web-services
- api
- apl
- ask
- ask-cli
- ask-sdk
- json
- lamba
- node.js
- ssml
Log in or sign up for Devpost to join the conversation.