What it does :

VMR0006 addresses a critical need in mitigating environmental challenges associated with energy consumption in thermal applications, particularly the use of non-renewable biomass and fossil fuels. By providing a structured framework for implementing energy efficiency measures and fuel switch activities, VMR0006 aims to promote sustainability and reduce greenhouse gas emissions. Through its guidelines and procedures, VMR0006 facilitates the adoption of renewable biomass and enhances energy efficiency, contributing to climate change mitigation and resource conservation efforts.

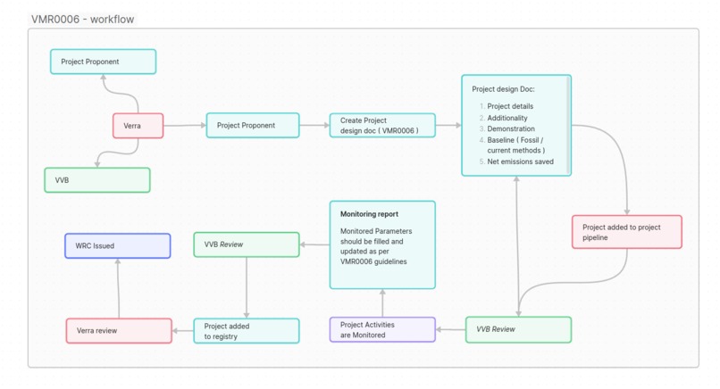
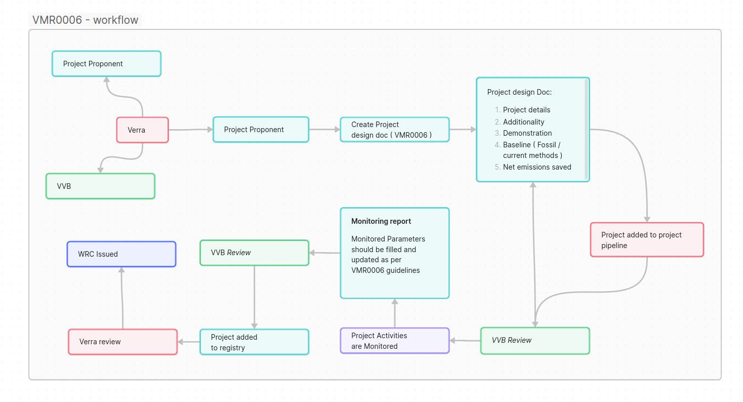
Workflow:

The project proponent initiates the process by creating a project design document (VMR0006) for Verra, which includes details such as project description, additionality demonstration, baseline scenario, and estimated emission reductions.

Verra and the Validation/Verification Body (VVB) review the project design document. Once approved, Emission reduction credits (ERC) are issued by Verra. The project is then added to the registry, and the project activities are monitored as per the VMR0006 guidelines.

The monitored parameters are documented in a monitoring report, which is reviewed by the VVB. After successful review, the project is added to the project pipeline for further processing.

Comparative Analysis:

  1. The CDM methodology AMS-II.G. is applicable to project activities that introduce energy efficiency measures in thermal applications (including cookstoves, ovens, and dryers) to reduce the consumption of non-renewable biomass.

  2. This methodology revision (VMR0006) expands the methodology’s scope to include the switch from fossil fuel to renewable biomass in these thermal applications.

  3. VMR0006 must be used with the latest version of AMS-II.G. The procedures and requirements of AMS-II.G. must be applied unless VMR0006 indicates otherwise.

Demo video - https://vimeo.com/932187751?share=copy

Built With

Share this project:

Updates