What it does :

The VM0038 Policy for Electric Vehicle Charging Systems fulfills a crucial need in addressing environmental challenges associated with transportation energy consumption. As societies worldwide strive to reduce greenhouse gas emissions and transition towards sustainable transportation solutions, there is a pressing demand for standardized methodologies to quantify the environmental benefits of electric vehicle (EV) charging infrastructure. VM0038 serves as a structured framework for evaluating GHG emission reductions achieved through the displacement of emissions from conventional fossil fuel vehicles by utilizing electricity from project chargers. By providing user-friendly monitoring parameters and establishing default factors for estimation, VM0038 simplifies the process of assessing emission reductions, particularly for projects in regions like the United States and Canada.

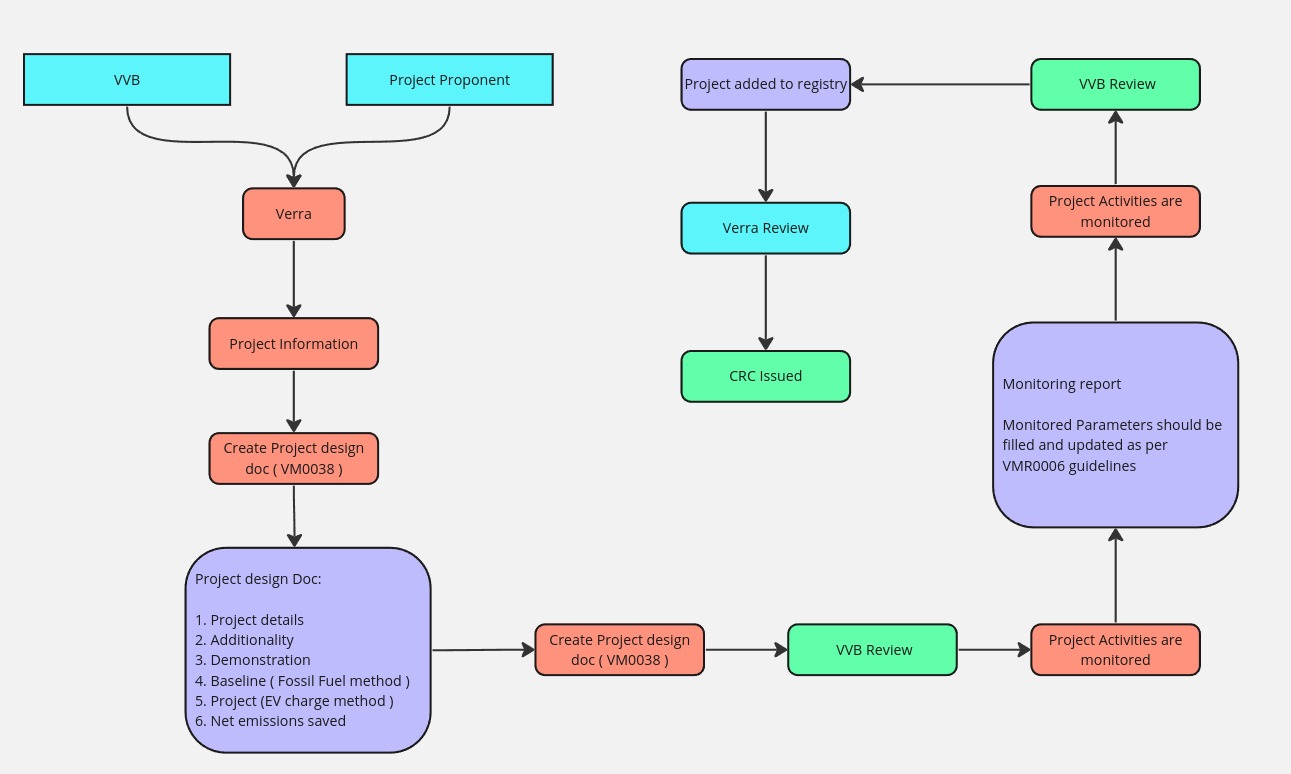
Workflow:

The workflow starts with the Project Proponent creating a project design document (VM0038) for Verra, which includes project details, additionality demonstration, baseline scenario, and estimated emission reductions.

The Validation and Verification Body (VVB) reviews this document along with Verra. Once approved, Verra issues Carbon Reduction Credits (CRC). The project is then added to the registry, and the project activities are monitored as per the VM0038 guidelines.

The monitored parameters are documented in a monitoring report, which is again reviewed by the VVB before proceeding further.

Comparative analysis :

  1. The positive list is found in VCS module VMD0049 Activity Method for Determining Additionality of Electric Vehicle Charging Systems.CARB Methodology: VM0038 is broader in its applicability beyond California and focuses specifically on evaluating greenhouse gas emissions reductions from electric vehicle (EV) charging infrastructure. While the CARB Methodology may also assess emissions reductions from EV charging projects in California, VM0038 offers a standardized framework that can be utilized in regions beyond California.

  2. EU ETS: VM0038 specifically targets emissions reductions from EV charging infrastructure, whereas the EU ETS primarily addresses emissions trading and reduction strategies for large industrial facilities and power plants within the European Union. While both involve methodologies for calculating emissions reductions, VM0038's scope and focus are narrower, concentrating solely on EV charging infrastructure rather than industrial emissions.

Demo video - https://vimeo.com/932221016?share=copy

Built With

Share this project:

Updates