-
main home page navbar closed
-
main home page navbar opened
-
query refinement
-
source refinement
-
draft-finalized
-
self-generating node1
-
self-generating node2
-
self-generating node3
-
process diagram 1
-
process diagram 2
-
process diagram 3
-
process diagram 4
-
process diagram 5
-
process diagram 6
-
onboarding1
-
onboarding2
-
onboarding3
-
onboarding4
-
onboarding5
-
onboarding6
🚀 Inspiration
Every serious researcher — from grad students grinding out their lit reviews to tenured professors trying to track five subfields at once — knows the pain:
- New research moves too fast
- It's scattered across a dozen platforms
- And if you blink, you've missed a whole trend
Between arXiv, Twitter threads, conference keynotes, and shadow releases on GitHub, there’s no single feed that captures the full signal.
We weren’t inspired by another one-shot summarizer. We were inspired by how actual researchers work:
- Constant pivots between sources
- Zooming in and out across timescales
- Evaluating claims, not just regurgitating them
- Prioritizing trust, depth, and novelty
So we built Vizier — not another autocomplete wrapper, but a system that actually understands your goals and assembles a live research team around them.
Because in 2025, Insight isn’t just another token.
🧠 What Vizier Actually Does
Vizier is a modular, agentic research engine — your personal research ops team, not just a chatbot. Whether you're building a newsletter, writing a paper, pitching an idea, or just staying on the bleeding edge, Vizier gives you:
- 🔍 Precision-curated content from credible, multi-platform sources
- 🧱 Structured, editable reports tailored to your research priorities
- 🧠 Control over what gets emphasized, where deeper sourcing is needed, and how frequent updates should be
It’s built for:
- 🧑🔬 Researchers and technical professionals who need rigorous updates on specialized domains
- 🎓 Students and professors tracking rapid fields like GenAI, climate science, or synthetic bio
- 📣 Content creators and analysts writing newsletters, reports, or breakdowns on bleeding-edge developments
And it doesn't stop after one search. Once you've locked in a great output, you can:
- 📅 Schedule that research plan to auto-run daily, weekly, or monthly — get a fresh update, no extra effort
- 🔁 Revisit past reports, tweak scopes, swap source weights, or layer in new domains
🔁 What Makes Vizier Agentic?
This isn’t just “use LangChain and call it a day.” Vizier’s agents think for themselves.
🧭 Router v0_4 analyzes your refined query and decides:
- How many agents to spawn
- Which domains get which budget
- Which model contexts are needed (Twitter thread agents ≠ PDF interpreters)
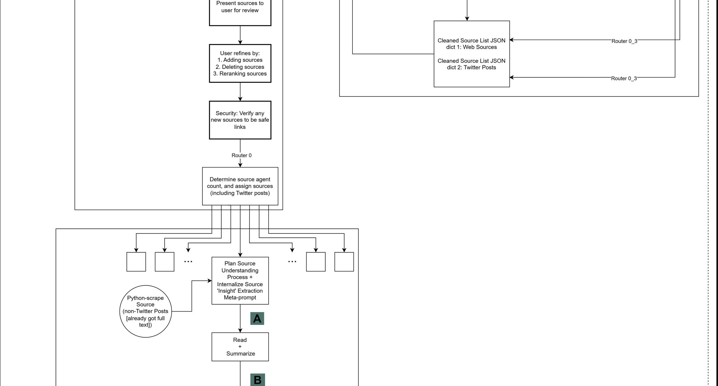
🔎 Web and Twitter Search Agents don’t just follow rules — they evaluate:
- How noisy a domain is
- Whether depth is sufficient
- If a second-level validation or domain rerun is required
🧪 Source Review Agents actively rerank or prune content if trust scores fall short, or if a source looks promising but under-explained. They’re built to push quality higher — not just pass things through.
Every Vizier agent has decision power — they can go deeper, re-query, or backtrack if a lead is weak. They operate under flexible planning constraints, just like human researchers.
🛠 How We Built It (No Bullshit Edition)
🧠 Query Refiner
Builds a multi-component research plan with you — grounded in:- Role (e.g. systems researcher, policy analyst, VC)
- Goals (e.g. “deep tech convergence tracking”)
- Update frequency (e.g. daily pulse, monthly digest)
🧭 Router v0_4
Not a switchboard. A planner. It:- Maps query scope to modality
- Assigns sourcing budgets
- Splits loads across independent agents with context-aware prompts
🌍 Agents That Decide
- Web & Twitter agents determine their own search depth
- Can re-run if a thread lacks references or a blog post is all hype
- Know when to cross-link sources or bring in institutional citations
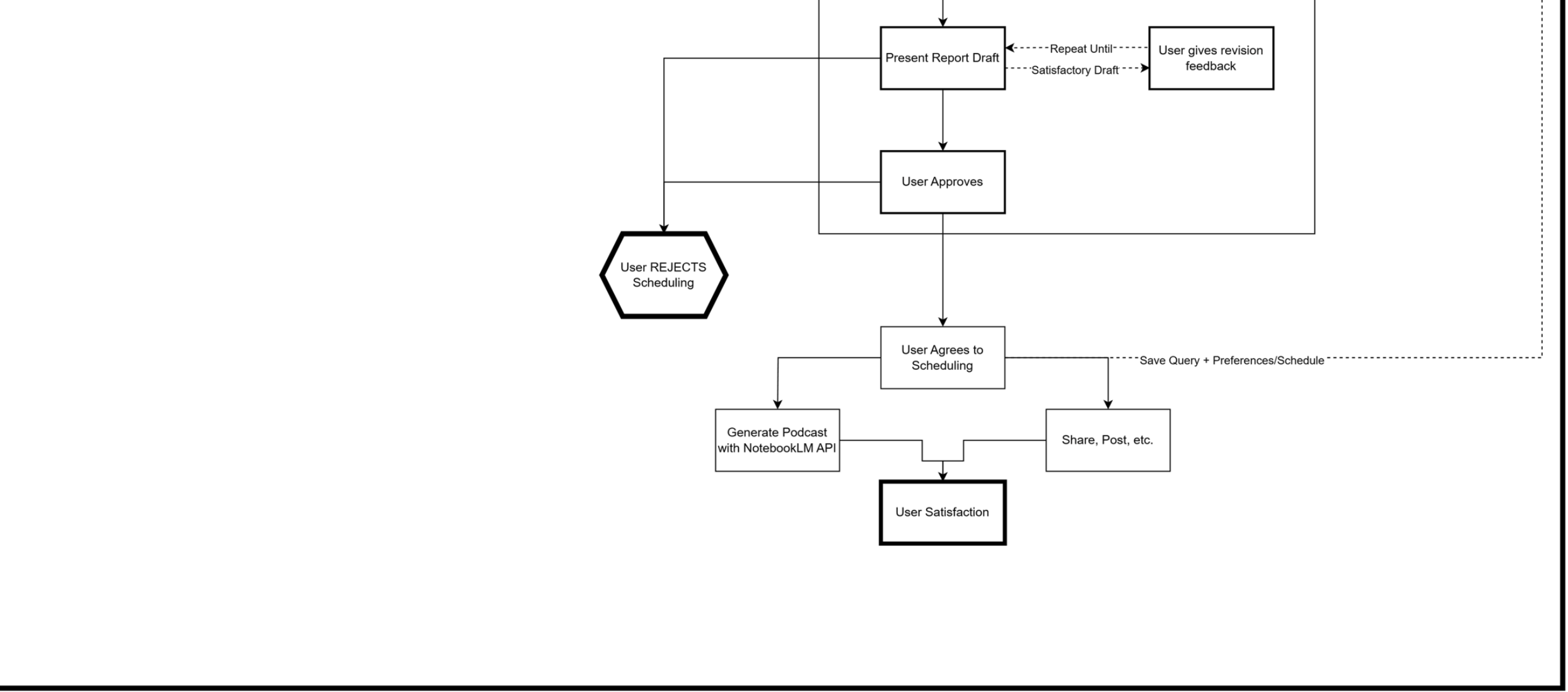
✍️ Writer Agent
Doesn’t dump. It synthesizes:- Modular paragraphs per component
- Auto-queries clarification if details feel fuzzy or under-sourced
- Lets you re-rank or flag parts for improvement
⚡ Live Agent Graph UI
SSE-driven, real-time frontend that shows the thinking — you can trace every decision, branch, retry, and rerank in real-time. This is visible cognition, not a black box.
🔧 Challenges We Solved
- 🧬 Multi-agent coordination with branching workflows & retries
- 🔁 Live SSE sync between asynchronous agent outputs and frontend UI
- 🧠 True agentic control flow: Where to go deeper, when to bail, how to reprioritize
- 🐦 Navigating Twitter’s API hell: Index instability, partial results, thread collapsing — all solved with multi-layered backup scrapers, re-verification agents, and de-noising heuristics
🌟 Accomplishments We’re Proud Of
- ✅ Real agents that take real actions — they don’t just forward results, they analyze and rerun as needed
- 🧠 Router with context-driven source allocation, not hardcoded domain splits
- 🧮 Multimodal synthesis across whitepapers, blog posts, podcasts, preprints, Twitter threads, and more
- 🔁 Feedback on both ends — not just user ↔ system, but agents ↔ other agents (e.g. writing agents asking for clarification from sourcing agents)
- ⚡ Interactive report scheduler — see something good? Auto-run it next week, no retyping needed
📣 Why Vizier Actually Matters
If you’re a researcher, analyst, professor, or creator — Vizier helps you do the real work better and faster, without sacrificing rigor.
- 🧠 Tired of missing Twitter alpha from top researchers like Karpathy, Srivastava, or Andreessen? Vizier gets it before the news cycle does.
- ✍️ Publishing a newsletter on Substack or Beehiiv? Vizier lets you build a content pipeline that you can iterate, edit, and share easily.
- 🎧 Want to convert a weekly report into a NotebookLM podcast, or generate highlights for Twitter and LinkedIn? That's on the roadmap.
- 💰 Want Stripe-powered revenue sharing on recurring reports or private briefings? We’re building toward that, too.
Vizier isn’t just a tool. It’s a workspace.
One that grows with your workflow, so you can eventually do everything from query to publication in-platform.
No more tabs.
No more copy-pasting between Notion, ChatGPT, Zotero, and Twitter.
Just signal, from chaos to clarity.
Built With
- fastapi
- python
- react
- sql
- typescript


Log in or sign up for Devpost to join the conversation.