-
Design Diagram
-
Flex Circuit with perspiration sensor
-
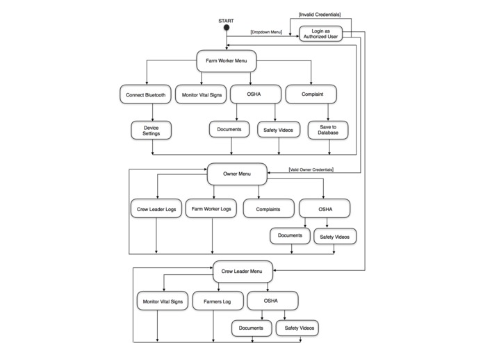
Component Design Diagram
-
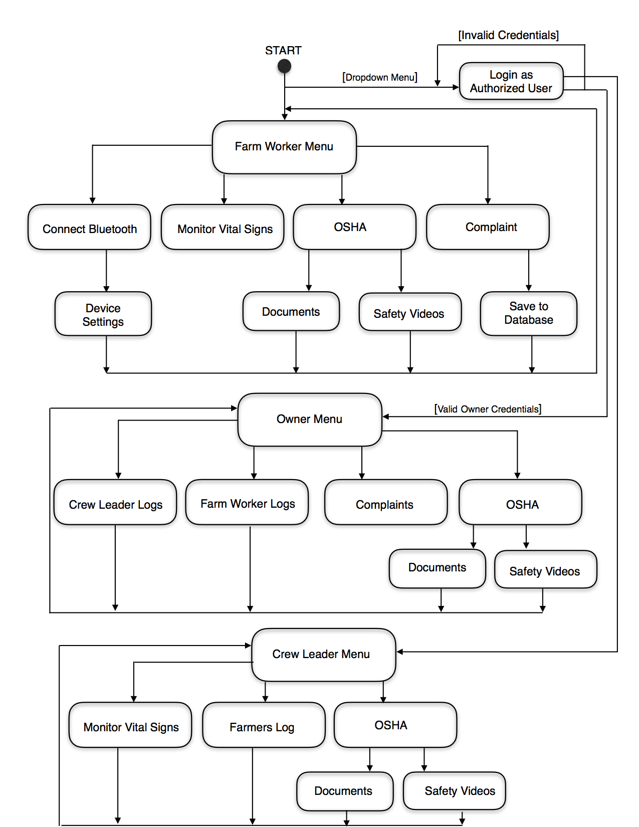
Application flow diagram
-
Main Screen - Farmers Interface
-
Input device connection screen
-
Farmers vital and alert screen
-
OSHA Information screen
-
Farmers complaint screen
-
Farm owner screen with alert
-
Crew leader farmer vitals screen
-
Perspiration sensor assembly diagram
-
Rendered wearable device with perspiration sensor
Executive Summary
We are proposing a software/hardware system, V.I.D.A (Vital Interactive Data Analyzer), that improve the health conditions of farm workers. This system has been developed in order to address the health and safety concerns of farm workers. It will also benefit stakeholders (e.g. crew leaders, farm owners, and OSHA personnel). This system will feature a minimal obtrusive device that will measure vital signs through user perspiration [1]. The software will track current hydration level, heart rate, and blood pressure. The appropriate alert protocol will be activated depending on the user vital sign measurements. Alerts will be displayed on the our GUI application used by the farm worker, crew leader and farm owner. This system will include a GUI that requires a minimal learning curve. Our objective for the GUI, is to provide a way to minimize the language barrier of farm workers. We have addressed this current issue by choosing to develop a symbol-based GUI. The GUI will also allow for crew leaders and farm owners to keep track of their employees current health conditions. Furthermore, with the provided analyzed data and log reports, OSHA will be able to get an accurate perspective of employee health and work conditions.
What it does
V.I.D.A. is a system that will promote the health of farmers. This is done by monitoring different factors that have not been implemented yet with existing technology. When conducting research for this project, our team analyzed problems that farmers face in their daily life. The biggest threat they face is loss of consciousness due to long periods of time under the sun. In order to tackle this, we decided to monitor two aspects of their health, their hydration state and their blood pressure. There has been vast research by the University of Cincinnati on a patch that accurately measures the levels of hydration in a person. Currently, they have successfully tested the system in athletic settings for men and women. There are also products that measure the blood pressure by pressing a heart monitor sensor from a smart watch or bracelet for at least 20 seconds. We plan to create a minimalistic bracelet with a simple Digital Screen with both a heart rate monitoring sensor and the hydration monitoring system from the University of Cincinnati. Using a bracelet like this will give us a more accurate measurement as to what is the state of a farmer and act according to this status. Using different thresholds we would be able to determine when a farmer requires a glass of water, step into shade for a couple of minutes, or if the farmer requires immediate medical attention. The software side of the project implements a set of user interfaces that monitor the farm worker's health status and provides alerts to a crew leader as well as the farmer wearing the bracelet and generates daily logs for the farm owner to review. In order to promote an interface with ease of use we limit the farm worker's interaction with the application to a minimum. For this reason, when the application begins it defaults to the farm worker's main screen. A drop down menu gives options for a crew leader and the farm owner to enable their features and log into their respective accounts. The following gives a set of features each position would have access to.
Farm Worker:
● Connect (Enables the connecting mode in order to connect a worn bracelet to the currently used device.)
● Vitals (Displays the current vitals retrieved by the bracelet.)
● OSHA (A library with modules and videos provided by OSHA for a farmer's education.)
● File a Complaint (Feature for a farm worker to file a complaint against either a crew leader or a farm owner anonymously.)
Crew Leader
● Connect (Enables the connecting mode in order to connect all bracelets for the farm workers currently being monitored by the crew leader.)
● Vitals (Displays the current vitals retrieved by all the currently monitored bracelets by the crew leader.)
● OSHA (A library with modules and videos provided by OSHA for a crew leader's education.)
● File a Complaint (Feature for a crew leader to file a complaint against a farm owner anonymously.)
Farm Owner
● Logs (Provides the farm owner with logs from a specific day or of a certain period for review.)
● OSHA (A library with modules and videos provided by OSHA for a crew leader's education.)
● Complaints (Provides the farm owner with a record of logs submitted against crew leaders to take the required actions.)
The OSHA features will essentially be a direct connection to an OSHA resource website which will provide current trainings by OSHA and will notify all parties in the event of new artifacts being added or any changes made to any artifacts. The complaints will provide a platform for farm workers to anonymously submit complaints to farm owners against crew leaders or to OSHA against farm owners. This application will promote limited computer illiteracy for farm worker's as well as multi-language by permitting the selection of any feature to be in the form of an icon which must be selected by the farm worker and will not require the farm worker to know english, complex vocabulary, or the ability to read. The logs feature for the farm owner will also include an option to submit required logs to OSHA for review of implemented measure for farm workers.
Design
For the hardware design of this project, we have implemented a flex circuit with a perspiration sensor (figure 1). We have chosen to use this technology in order to create a simple wearable device that is capable of analyzing perspiration data. This data will be used to calculate the current health status of farm workers. The wearable device is also capable of displaying alerts to farm workers.
Alert Examples:
● “Drink Water”
● “Get shade”
● “Get rest”
● “Break in 5 min”
Challenges
- Language barrier; Farm Worker’s native language is not English.
↳Solution : Image-based GUI (Very little text used.) - Computer Illiteracy in Farm Worker:
↳Solution : GUI will have very few options for the Farm Worker to choose from. - Building Trust between the Farm Worker in order to willingly wear the device.
↳Solution : Assure them of their anonymity by allowing Farm Workers to view their own data. - Farm Owner may only provide access to a Windows or Mac based Operating System.
↳Solution : Implement program using Java for portability. - Farm Workers may be 0.25-1 mile away from Crew Leader hindering data reception.
↳Solution : Use high-frequency transceivers in order to accommodate long distance.
Accomplishments that I'm proud of
Our team has made a revolutionary system that would promote health for farm workers in a way that no one has ever done before. Our biggest accomplishment when completing this project was enabling a simple idea to solve a critical problem faced by farmers around the United States, and the world. We feel this could greatly impact farmer's life expectancy as well as promote their education to know the rights they receive granted by the Occupational Safety and Health Administration (OSHA).
What I learned
Our biggest lesson in this project was time management and distributing our team responsibilities efficiently. We worked efficiently throughout the entire project and completed a majority of our milestones.
What's next for VIDA
VIDA is a revolutionary system as it is but has a wide margin to expand its features. A feature needed by the project would be the format for the logs that will be reviewed by the farm owner in order for them to be as simple to understand as possible without compromising the required data needed to be displayed.
Team Roles
Joaquin Galvan - Team Leader, Software procedure design.
Jorge Vargas - User Interface, Device schematics.
Abel Luna - Database implementation, Projected Challenges.
Mirasol Davila - User Interface, Interface diagrams.

Log in or sign up for Devpost to join the conversation.