-
-
Thumbnail Sylt-Bot
-
Screenshot: Einbindung auf der Homepage der Gemeinde Sylt
-
Screenshot Anfrage "Haben Bars noch geöffnet"
-
Infografik: Unterstützung der Kommunikationsstruktur in der Verwaltung
-
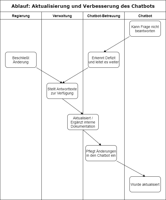
Ablaufdiagramm: Aktualisierung und Verbesserung des Chatbots
-
Screenshot Anfrage "Arbeit"
-
Screenshot Anfrage "Schornsteinfeger"
About us
Wir sind zwei 17-jährige Schüler der 12. Klasse des Gymnasiums Sylt. Wir, das sind Robin Reyer und Fynn Weyrich. Schon lange beschäftigen wir uns in unserer Freizeit mit Programmieren und dem Entwickeln von Software, sodass wir nun auf diesen Hackathon gestoßen sind. Für Rückfragen stehen wir Ihnen gerne unter fynn@core-dev.de und robin@core-dev.de oder telefonisch unter +49 9336 5329882 zur Verfügung.
Inspiration
Es begann alles an einem Freitagnachmittag, als Fynn zusammen mit seiner Mutter FAQs und Telefon-Leitlinien zur Krisenkommunikation für die Gemeinde Sylt vorbereitete. Er schrieb immer wieder eine Frage und anschließend die passende Antwort dazu, bis ihm auffiel: “Frage-Antwort, das ist doch das perfekte Einsatzgebiet für einen Chatbot!”. Drei Stunden und ein Gespräch mit dem Bürgermeister später stand die erste Version des “Sylt-Bots”.
Ein wichtiger Punkt war dabei vor allem die sehr eingeschränkte personelle Situation in der Verwaltung. Aufgrund von Corona sind viele Mitarbeiter (vor allem Pendler) im Home-Office, sodass nur eine begrenzte Möglichkeit besteht, Mitarbeiter mit der Bedienung des Bürgertelefons zu betrauen. Hinzu kommt, dass es in Zeiten von Corona andauernd neue Regelungen und Auflagen gibt, die das Aufkommen an Fragen steigern. Somit erhöht sich unmittelbar auch die Belastung auf die Mitarbeiter an den Telefonhotlines, die durch den Einsatz eines Chatbots gezielt entlastet werden können.
What it does
Das Ziel des Chatbots ist die möglichst detaillierte Beantwortung von Fragen rund um das Thema Corona und wie es das öffentliche Leben einschränkt (z.B. Welche Geschäfte haben geöffnet? Darf ich noch Partys schmeißen?). Dabei steht die Entlastung der Verwaltung / Gemeinde im Vordergrund. Ein großer Teil der Anfragen kann direkt vom Chabot beantwortet werden oder effizient an den richtigen Ansprechpartner verwiesen werden.
Die Idee lässt sich selbstverständlich nicht nur auf die Gemeinde Sylt, sondern im Grunde auf alle Gemeinden, Landkreise und Bundesländer übertragen. Es gibt einen Grundstamm an Fragen, die standortunabhängig auftreten, wie z.B. “Welche Geschäfte dürfen noch geöffnet sein?” und “Findet das Abitur statt?”. Für jeden Standort wird der Chatbot allerdings zusätzlich auf die standortspezifischen Fragen angepasst, wie z.B. auf Sylt “Dürfen Touristen noch anreisen?” oder in Großstädten “Fährt die U-Bahn noch nach dem normalen Fahrplan?”, sodass er genau auf die Anforderungen des Standortes angepasst ist. Da die Chatbots individuell angepasst werden, lassen sich auch die Antworten auf den jeweiligen Standort zuschneiden. So würde ein Chatbot, der für Schleswig-Holstein zuständig ist, auf eine Frage wie “Welche Geschäfte haben geöffnet?” anders antworten, als ein Chatbot, der für Berlin zuständig ist.
How we built it
Die Grundlage des Chatbots bildet Dialogflow, da es ein einfach zu bedienendes Interface bereitstellt und deshalb auch Menschen ohne technologischen Hintergrund Tätigkeiten, wie z.B. das Anlernen des Bots, übernehmen können.
Als Connector wird kommunicate.io verwendet, da dieser ein intuitives Interface zur Bedienung durch den Endnutzer bereitstellt. Zur Anpassung des Connectors wurden außerdem HTML und CSS eingesetzt, um das Chatfenster auf die CI der Gemeinde Sylt anzupassen.
Challenges we ran into
Eine der Hauptproblematiken, die sich besonders am Anfang der Zusammenarbeit mit der Gemeinde bemerkbar machte, sind die langsamen Verwaltungsprozesse. Anfangs mussten wir gemeinsam mit der Gemeinde viele Prozesse umstellen, um die Dynamik zu gewährleisten, die durch die ständige Aktualisierung notwendig ist.
Eine weitere Herausforderung stellte außerdem die sehr kurze Umsetzungszeit dar, so betrug die Entwicklungszeit lediglich 2 Tage.
Ein weiteres Problem liegt in der Art und Weise begründet, wie Benutzer den Bot adressieren, diese stellen manchmal sehr spezielle Fragen oder solche, die noch sehr viel Interpretationsspielraum zulassen, wie z.B. “Öffnungszeiten”
Accomplishments that we're proud of
Der Chatbot für die Gemeinde Sylt hat mittlerweile über 5.000 Anfragen mit einer Erfolgsquote von ca. 95% beantwortet und ist auch in der Lage, komplizierten Anfragen mit einer sinnvollen Antwort zu entgegnen. Der Chatbot ist unter www.gemeinde-sylt.de zu finden. Aufgrund der hohen Erfolgsquote wird der Chatbot und seine Dokumentation seit Anfang der Woche (16.03.2020) auch von den Mitarbeitern des Bürgertelefons zur Beantwortung vieler Fragen benutzt. Weiterhin erwähnte der Sylter Bürgermeister, Nikolas Häckel, in einem Interview mit der Zeitschrift “Der Spiegel”:
“Meine Mitarbeiter haben am Wochenende Extraschichten geschoben. Wir haben innerhalb von drei Tagen alles umgestellt. Gemeinsam mit einer Sylter Firma ist ein Chatbot entstanden, der jetzt die wichtigsten Fragen beantwortet: Wann fährt die Fähre, wie öffnen die Kitas und was wird aus den Abiprüfungen?”
Weiteres Statement des Bürgermeisters:
“Durch den Krisenbot zu COVID-19 waren wir als Inselverwaltung Sylt von Beginn an optimal aufgestellt und konnten in sehr kurzer Zeit, wahrlich über's Wochenende, eine online-Info für unsere Bürger aufbauen. Das Bürgertelefon wird spürbar entlastet und Anrufer unmittelbar den korrekten Ansprechpartnern zugeordnet. Die unüberschaubare Fülle an Informationen wird passend zum jeweiligen Anliegen mit aktuellstem Stand für unsere Bürger zugänglich gemacht, so dass auch das Bürgertelefon immer auf neueste Infos zugreifen kann und wir einheitlich im Wording sind.
Ein entscheidender Baustein eines gelungenen Krisenmanagements.
Besonders betonen möchte ich die sehr gute operative und auch zwischenmenschliche Zusammenarbeit, die uns als Verwaltung sehr gut und schnell abgeholt und mitgenommen hat. In täglichen Videokonferenzen stimmen wir unsere Zusammenarbeit ab und passen den chat-bot unseren Bedürfnissen problemlos und effizient an.“
(Nikolas Häckel, Bürgermeister der Gemeinde Sylt)
What we learned
Aus der Arbeit an dem Chatbot und der Kooperation mit der Gemeinde haben wir gelernt, dass es eine sehr zeitintensive Arbeit ist, der laufenden Flut von Erlässen Herr zu werden, da das aktuell Halten von Informations- und Kommunikationslösungen in Krisenzeiten großen Aufwand mit sich bringt.
What's next for Verwaltungschatbot
Die Software hat das Potential innerhalb kürzester Zeit (mit einer Vorlaufzeit von 48 Stunden) auf weitere Gemeinden, Landes oder sogar Bundesebene ausgebaut zu werden, um so viele andere Institutionen wie möglich bei der Krisenkommunikation zu unterstützen.
Weiterhin ist natürlich auch ein Ziel, den Chatbot weiter zu etablieren und Potenziale weiter auszunutzen, sodass sich die Verwaltungsmitarbeiter in Ruhe wichtigeren Dingen, wie z.B. der Beantwortung von Detailfragen, widmen können.
Natürlich ist auch eine Weiterentwicklung des Chatbots auch außerhalb der Krisenzeit möglich, um so das Serviceangebot von öffentlichen Verwaltungen besser online zugänglich zu machen.
Built With
- css3
- dialogflow
- html5
- javascript
- kommunicate.io


Log in or sign up for Devpost to join the conversation.