Inspiration
Many developers transitioning from Python to R often find existing machine learning frameworks such as tidymodels powerful but complex to understand initially. We wanted to create a simpler and faster machine learning framework that is easier for developers and students to adopt while maintaining strong performance.
What it does
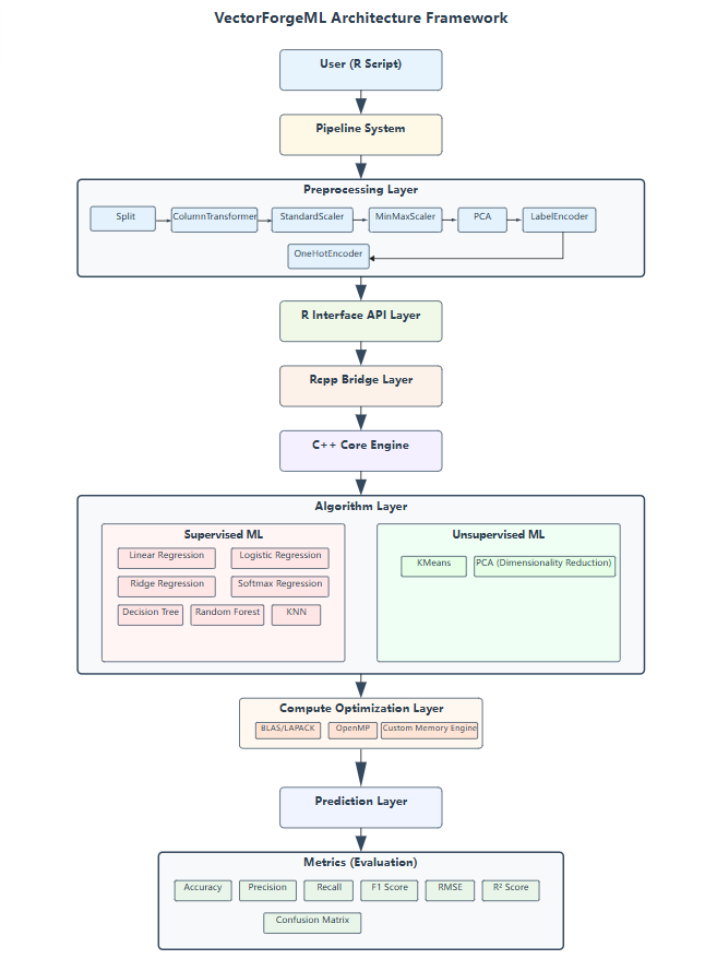
VectorForgeML is a high-performance machine learning framework for R that uses a C++ backend to accelerate computations. It provides implementations of several core machine learning algorithms including Logistic Regression, Random Forest, K-Nearest Neighbors, PCA, clustering algorithms, and other data analysis tools.
How we built it
VectorForgeML was built using R with performance-critical components implemented in C++. We used Rcpp to integrate C++ code with the R environment. The project was structured as a CRAN-ready R package with proper documentation, examples, and algorithm implementations designed for both performance and usability.
Challenges we ran into
One of the biggest challenges was ensuring compatibility with CRAN requirements while maintaining optimized C++ implementations. Another challenge was designing algorithm interfaces that remain simple for users while keeping the internal implementation efficient and scalable.
Accomplishments that we're proud of
We successfully published VectorForgeML on CRAN, which required passing strict package checks and review standards. Within the first week of release the package achieved more than 80 downloads, showing early adoption by the community.
What we learned
Through this project we learned more about integrating C++ with R, designing scalable machine learning libraries, optimizing algorithms for performance, and building production-ready open-source software.
What's next for VectorForgeML – High-Performance Machine Learning Framework
Future development will focus on adding more machine learning algorithms, improving performance optimizations, expanding documentation, and building tools that make machine learning workflows easier for developers and researchers.
Log in or sign up for Devpost to join the conversation.