Inspiration
The Vancouver tech ecosystem is full of talent, but it's highly fragmented. Events are siloed, and knowledge-sharing across disciplines is rare. This disconnect inspired us to create VanTechFollow, an app that unifies the tech community by leveraging social connections and event discovery. Our goal is to drive engagement through social proof and FOMO, helping people find the right events and connections in real-time, ultimately elevating Vancouver as a global tech hub.
What it does
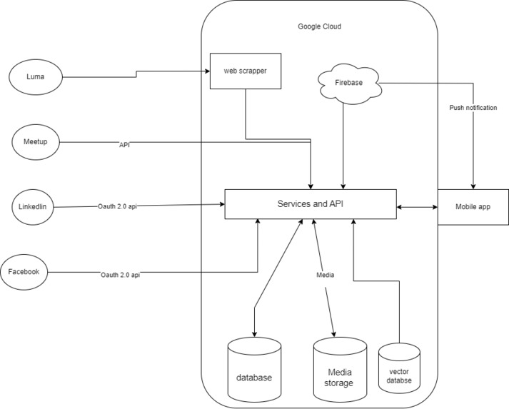
VanTechFollow connects users to events their social contacts are attending, helping them discover new opportunities in the tech space. By integrating with platforms like LinkedIn, Meetup, and Eventbrite, the app aggregates events into a personalized feed. Users can see what events their network is going to, get recommendations based on their interests, and connect with new people who share similar goals. It also features a spotlight function that highlights potential connections users might not yet know.
How we built it
We built VanTechFollow using React Native for cross-platform mobile development. Firebase was our choice for the backend, handling user authentication and real-time data synchronization. We integrated with major event platforms and social media APIs to pull in events and user data seamlessly. Our design process, led by Adam, was built in Figma, and Celine and Ella handled both front and back-end development to ensure the app was functional by the deadline.
Challenges we ran into
One of the biggest challenges was implementing real-time event syncing across multiple platforms while maintaining smooth performance. Coordinating OAuth authentication for LinkedIn and Facebook was tricky, and we had to ensure that data privacy was handled properly. Another challenge was designing a clean, intuitive interface that displayed event recommendations effectively while keeping the user experience simple.
Accomplishments that we're proud of
We’re proud of creating a prototype within such a tight timeframe. Integration planning with multiple social platforms and event services was a huge accomplishment, and should allows us to deliver a connected tech community with this concept.
Scalability (Technical)
Most of the backend infrastructure are built in Google Cloud, we are confident to say this is very scalable.
Log in or sign up for Devpost to join the conversation.