Inspiration
Through V-Commerce Studio, we envisioned producing an AI-powered blueprint for the future of e-commerce by developing a system that redefines personalization and intelligent retail automation. Our inspiration came from leading B2C platforms like Amazon, Zomato, and Myntra, which excel at personalization: nudging customers to complete purchases, recommending complementary products, and offering immersive try-on experiences. We wanted to replicate and extend these capabilities leveraging Google’s cutting-edge models in the likes of Nano Banana, Veo3, Gemini 2.5 etc.
What it does
V-Commerce Studio (where V stands for virtual) enhances customer experience and automates business workflows through:
- RAG-driven chat, that assists the user by fetching and answering queries from the product catalog.
- Proactive engagement that tracks browsing behavior and nudges users with timely recommendations, to increase ROI.
- Virtual try-on for clothing, footwear, and accessories, letting users see how products would look on them, to have a realistic shopping experience.
- Automated ad generation (admin-only), to create high-quality product video ads ready for review and publishing.
How we built it
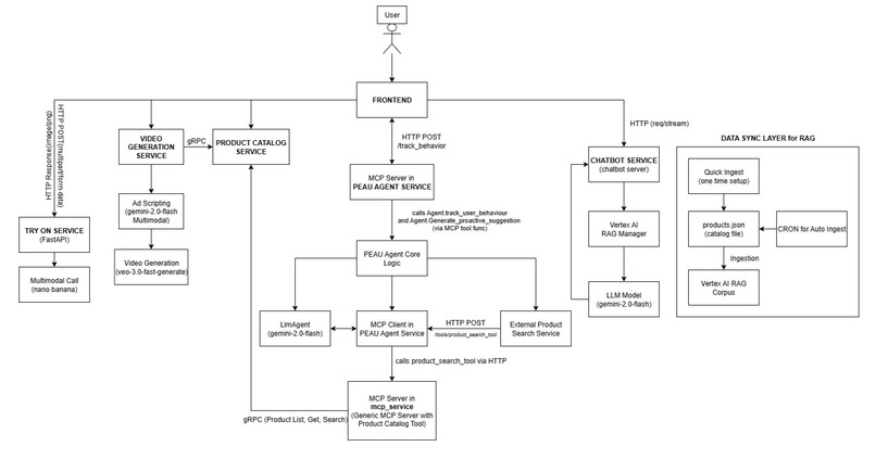
V-Commerce Chat Assistant:
- Implemented an In-Sync RAG engine that indexes product data using text-embedding-005 model and stored in the RagManaged vector store
- This Indexing is made into a Cron job that runs every x hours or can be made event driven whenever the catalog gets updated, to keep the corpus up to date.
- Any query that the System receives is made to pass through the vector store, where relevant products are retrieved, and Google's Gemini is used to stream the response to the user.
- Comprehensive Session management is implemented, so no loss of chats within a login session!
VCommerce PEAU (Proactive Engagement & Upselling):
- By tracking user behavior, we built a behavior-tracking agent to trigger notifications when users hesitate. The Agent was built using ADK and LlmAgent was chosen as the Agent Category.
- Clicking on “Add to Cart” or viewing the same product x number of times are some examples of tracking.
- The product details are communicated via an MCP Server with Product Catalog Service instead of the gRPC protocol. This acts as a gateway.
- Notifications are personalized for the scenario and generated via Gemini. An example notification could be "This {product_name} misses you 💔"
- These notifications are communicated back to the Frontend and displays as a Popup
Vcommerce Try on:
- A virtual try-on experience for clothing, footwear, and accessories powered by Nano Banana, enabling users to upload images of themselves or models to preview how products look before buying.
VCommerce AdGen:
- An admin-only ad generation tool using Veo 3, capable of producing high-quality product video ads within 2–3 minutes.
- Given the restriction to not change the UI, instead of a login page, we introduced RBAC by navigating to the admin endpoint where this feature is only visible to them.
- The script for the ads are generated by Gemini dynamically based on the Product image and details.
- Ads can be reviewed, accepted, or declined.
Challenges we ran into
- Setting up the local development environment posed a significant challenge, as the stack was resource-intensive and caused our laptops to become unresponsive during the initial Docker build. We had to configure some of the build parameters to resolve this.
- We’re developers with a strong background in Python, so diving into a codebase that used multiple programming languages was tricky at first, but it pushed us to pick up and learn some of them on the GO.
Accomplishments that we’re proud of
Something we are especially happy about is to have built a chatbot with full product context and reliable session management, unlike traditional e-commerce chatbots that rely on static FAQs.
Our team's primary achievement lies in the innovative conception and demonstration of a unified, Google ecosystem driven orchestration. By relentlessly iterating through a learning-development cycle under tight deadlines, we successfully integrated chat, notifications, virtual try-on, and ad creation. This all-in-one system marks a clear departure from the piecemeal solutions seen elsewhere in the industry. We are grateful to the Google Cloud team for providing comprehensive documentation across their services and products, which was immensely helpful to us.
Drawing inspiration, we are happy to have developed an intelligent engagement agent that nudges users in real time, drawing parallels to platforms like Amazon or Myntra which mostly rely on generic recommendation banners.
What we Learnt
- LLMs Need Guard Rails in Production: Raw Gemini responses occasionally hallucinated product features. We learned to implement structured output formats with validation layers - trust but verify became our mantra.
- User Psychology > Technical Sophistication: The most advanced AI means nothing if users feel uncomfortable. We learned that subtle, context-aware engagement beats aggressive personalization every time. Sometimes doing less is actually doing more.
- The Power of the Google Cloud Ecosystem: Integrating Vertex AI, GKE, and Cloud Run taught us that staying within one ecosystem dramatically reduces complexity. What would take weeks with mixed providers took us days with Google's unified stack.
- Session Management is a Hidden Hero: We vastly underestimated the complexity of maintaining conversation context across distributed services. Building robust session management early would have saved us countless debugging hours.
What's next for V-Commerce Studio?
Our Vision:
Transform V-Commerce Studio from a proof-of-concept into the Shopify for AI-native commerce - democratizing advanced retail AI for businesses of all sizes. We're not just building features; we're building the infrastructure for the next decade of digital commerce. Online Boutique was an excellent repository to get started with. Regardless of the outcome of this hackathon, we’re committed to continuing our work on this project and contributing to its growth.
Immediate Roadmap (Next 3 Months):
- Multi-modal Search: Integrate Gemini's vision capabilities to enable "find products like this image" searches
- Emotion-Aware PEAU: Use sentiment analysis to adjust notification tone based on user mood patterns
- Social Commerce Integration: Enable group try-ons and shared shopping sessions for social buying experiences
- Multilingual Support: Expand beyond English to capture global markets, starting with high-value regions
Built With
- cloud-build
- flask
- gcp
- gemini
- gke
- go
- google-adk
- grpc
- kubernetes
- mcp
- python
- rag-engine
- restapi
- vertex-ai
Log in or sign up for Devpost to join the conversation.