Inspiration

As an international student, I’ve experienced firsthand how frustrating it can be to navigate the complexities of U.S. immigration. The documentation is dense, written in legalese, and constantly changing. Out-of-the-box LLMs often hallucinate in these contexts, making up facts when they lack precise information. The solution is to provide the model with domain-specific context, but the challenge is that this context far exceeds a typical LLM’s context window.

When given the challenge to work on a project using large context windows, the choice was clear to me. Immigration applicants and practitioners need fast, accurate access to USCIS policies and procedures, yet face information scattered across policy manuals, form instructions, and frequent updates. Traditional immigration resources require hours of searching and offer no conversational AI capable of synthesizing official guidance with current news while providing proper citations. The goal was to take this complexity and make it navigable in seconds, with accuracy and trustworthiness.

What it does

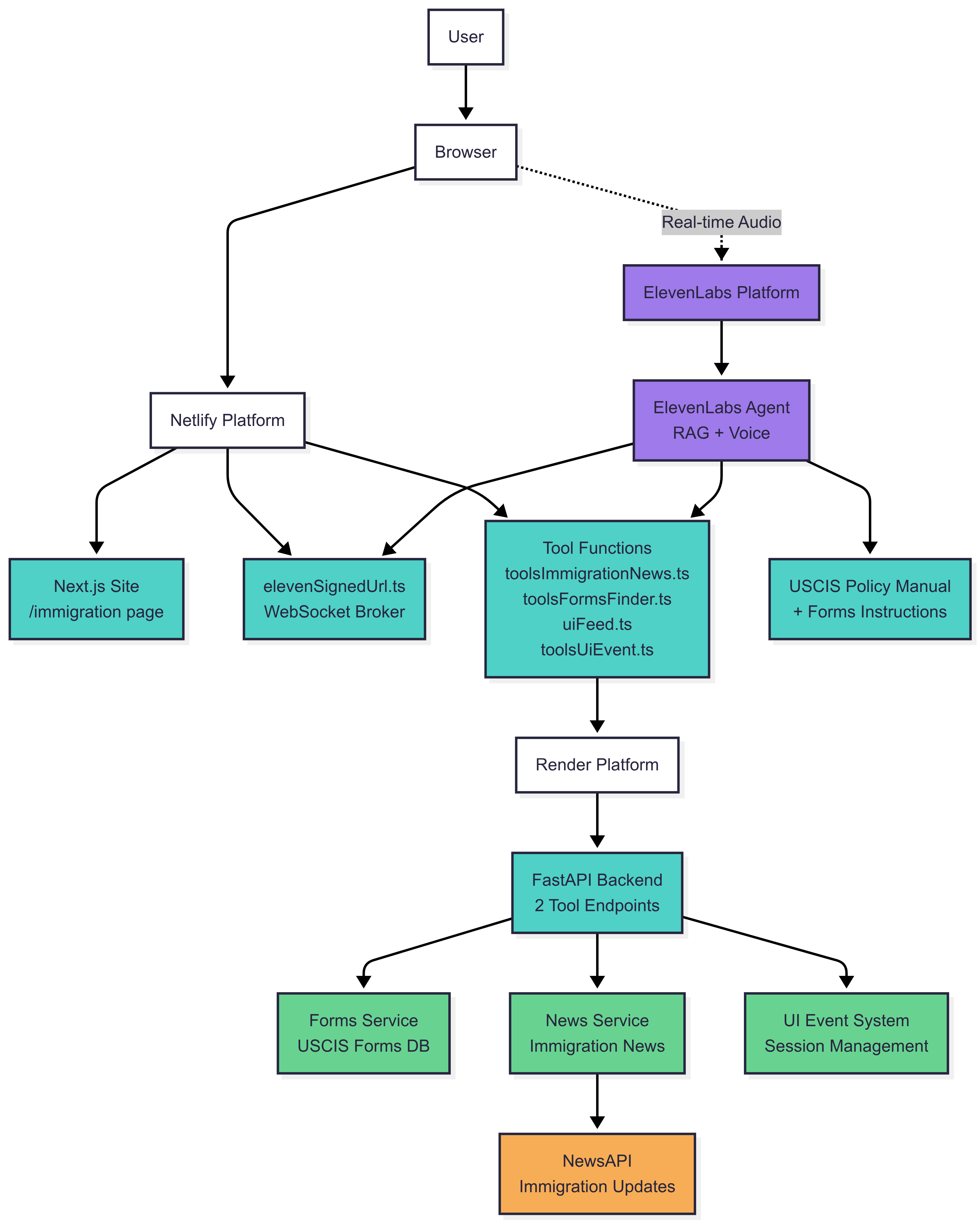
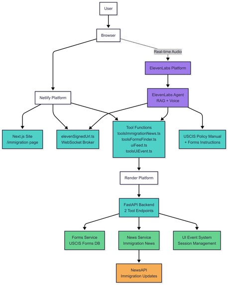
The result is a real-time USCIS Policy Navigator with voice that listens, speaks, analyzes, and provides accurate immigration guidance in seconds. Users can query the over 2000-page legal document and get responses in more than 20 languages. The system offers two deployment options: ElevenLabs Agent with GPT-5 for the best voice experience, and GPT-OSS-120B via Modal for users who need privacy and do not want to share sensitive information with proprietary models. Both versions use RAG over the complete USCIS Policy Manual and Forms Instructions, backed by a secure FastAPI backend. The voice model is integrated with real-time immigration news search and forms finder tools.

How we built it

The build used a focused stack of technologies. ElevenLabs Agent with GPT-5 enables real-time voice reasoning over USCIS policy content. GPT-OSS-120B via Modal provides the privacy-focused deployment option. FastAPI powers the backend API framework, with two specialized immigration tool endpoints. The knowledge base consists of the USCIS Policy Manual and Forms Instructions, totaling more than 2000 pages. NewsAPI integration provides recent immigration policy updates, while the Next.js + Tailwind frontend delivers the UI with voice integration and a live-updating context panel. Netlify Functions act as a secure tool proxy and drive the event feed system. Tool calls trigger live UI updating in the context section.

Challenges we ran into

Integrating the ElevenLabs API with real-time webpage updates proved far more challenging than expected and took longer than anticipated. Getting GPT-OSS-120B running locally was relatively straightforward, but scaling it to a Netlify deployment exposed a key limitation of Netlify deployment: tool calls timing out after 30 seconds. Given more time, I would focus on optimizing this workflow to bring latency below that threshold. For production, I deployed the GPT-4 version to ensure reliability. The GPT-OSS-120B version can be run locally.

Accomplishments that we're proud of

The production system delivers fluent, two-way voice responses via the ElevenLabs Agent platform. It supports more than 20 languages for immigration guidance and provides policy citations directly from the USCIS Policy Manual. The event-driven UI automatically displays forms, news, and citations in sync with the conversation. The dual deployment strategy ensures both optimal user experience and privacy protection. Security is production-grade, with token authentication, environment secrets, and a robust proxy architecture. The curated form tool call maps each result directly to the official USCIS form page and its PDF instructions.

What we learned

A responsive, multilingual voice interface can dramatically improve accessibility to complex policy information. Accuracy, backed by verifiable citations, is the foundation for user trust in sensitive domains like immigration documentation. Because of this, the tool is designed to keep a human in the loop for fact verification; its purpose is to dramatically speed up reference work, not replace expert review. I learned that human-in-the-loop is necessary for a domain that requires this level of trust with the tool.

What's next for USCIS Policy Navigator

The Modal platform offers the potential to fine-tune an LLM for domain-specific legal applications, which I would love explore given more time. The tool could also be adapted for other areas of law that require fast, citation-backed answers. The mission remains the same: turn hours of policy research into seconds of conversational intelligence, without sacrificing accuracy or trust.

Built With

  • elevenlabs-agent-api-(gpt-5)
  • environment-based-secrets
  • fastapi
  • gpt-oss-120b-(modal)
  • netlify-functions
  • newsapi
  • next.js
  • proxy
  • python
  • render
  • retrieval-augmented-generation-(rag)-pipeline
  • tailwind-css
  • token-authentication
  • uscis-policy-manual-&-forms-dataset-(2000+-pages)
Share this project:

Updates