Inspiration
As a child i use to salvage all the parts of a broken toy or used to have a lot cardboard from packages but did not know what i could build with it.If i tried to search what to build it would be something totally out of my level or would require something that i had no access to.This really got to me and became my inspiration for this hackathon
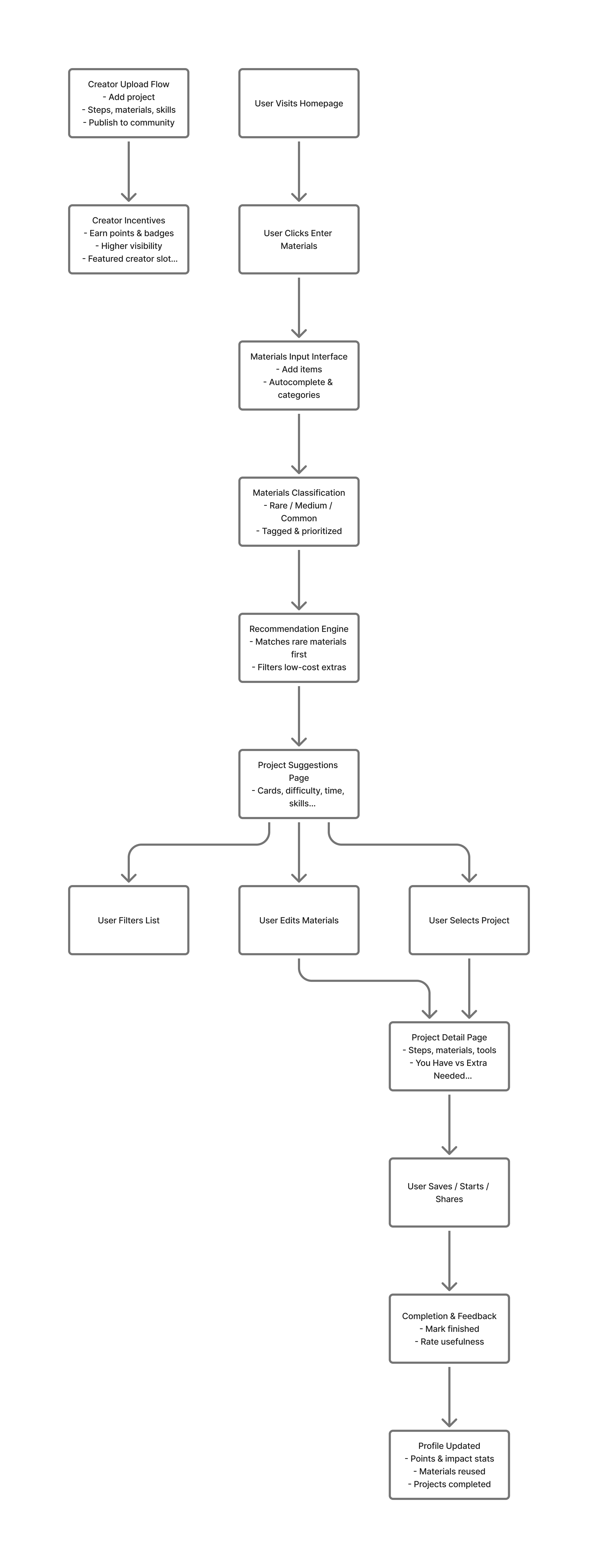
What it does
It asks the user for the material they have wether it is a motor or cardboard or anything else and then based on a sorting system the app will divide it based on its accessibility and find a project that will fit well with what you have.it will also mention the skills required and level of difficulty.This all would be run by creators on the platform they will put all these inputs like the difficulty materials required and the skills needed.In exchange creators can spread their ideas, receive likes as appreciation or token given by the people that can be traded
How we built it
I thought of an idea that is connects with me so that i can truly understand the problem and solve it from the root of it.Then i started framing my idea and started to build up upon it
Challenges we ran into
Since this was my first hackathon i was lacking in experience and did not know about the procedures and how to actually make a project worthy of an award
Accomplishments that we're proud of
This was my first hackathon so i am proud to complete it successfully and with a idea that turned into a efficient solution that seems fun and realistic
What we learned
I learned that sometimes you just need to do it and don't overthink about it because sometimes your own thoughts hold you back that limits your capacity
What's next for UpcycleDIY
Developing and trying to host this website
Built With
- english
Log in or sign up for Devpost to join the conversation.