Inspiration
We were inspired by a gap we noticed while exploring agentic financial systems: AI agents are becoming capable of reasoning and acting, but most people, especially students, don’t yet have the financial understanding to trust or collaborate with them.
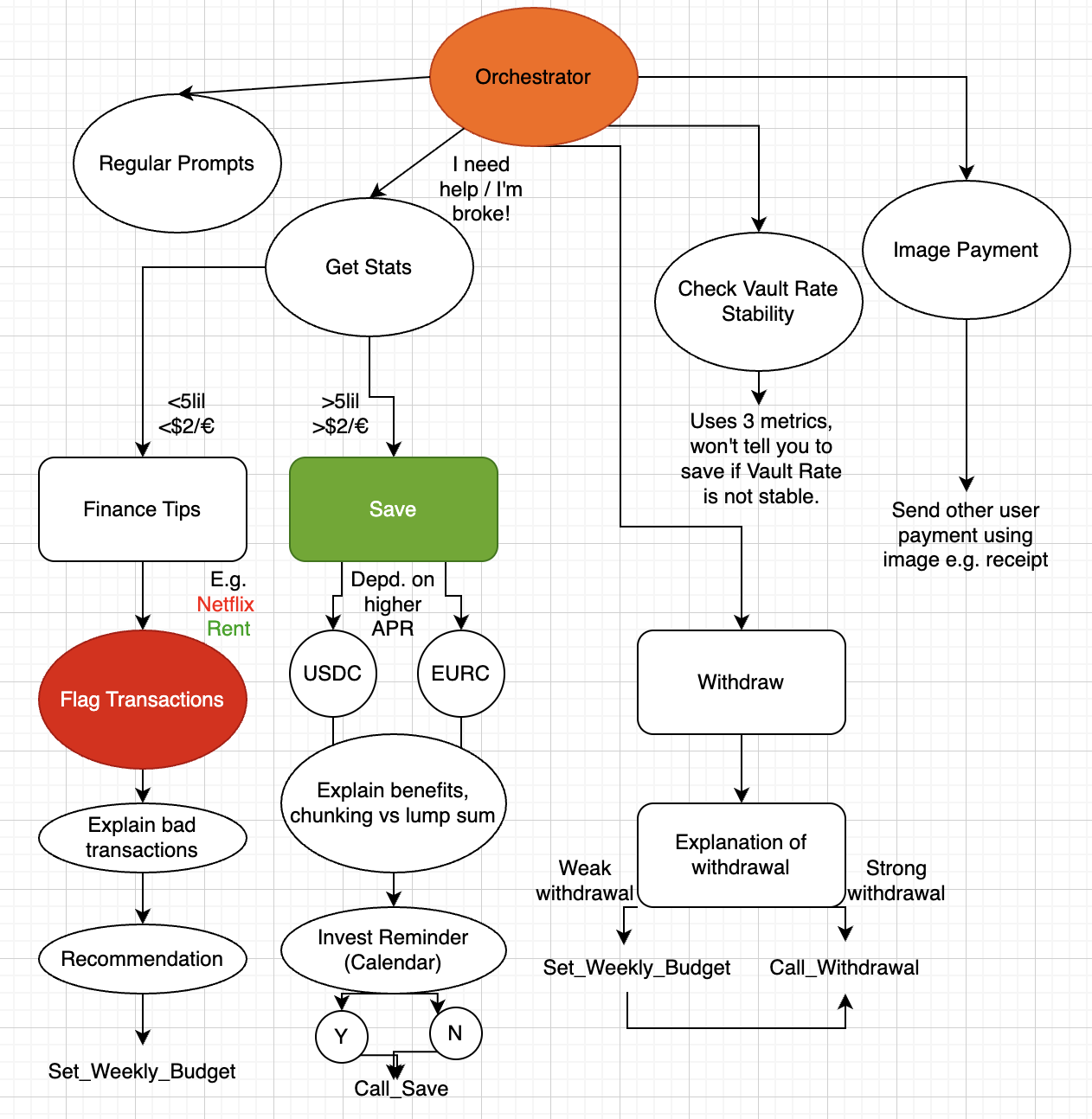
The liminal SDK provides powerful primitives for building financial agents, but students still struggle with the human side of finance: understanding money, budgeting behaviour, and financial consequences. UniSpend was inspired by the idea that financial agency has to be learned before it can be automated.
What it does
UniSpend is a set of modular tools built on top of the Liminal SDK to help students understand, manage, and reflect on their finances in a way that aligns with how they actually live.
It adds a student-focused layer on top of agentic finance, including:
- A weekly spending goal tool to match student mental models
- Visual category bubbles to make spending patterns immediately clear
- Proactive alerts and signals before overspending happens
- Educational explanations that turn financial data into learning moments
Rather than replacing decision-making, UniSpend helps students build confidence and intuition so future financial agents act with informed user consent.
How we built it
UniSpend was built as an extension layer to the Liminal SDK, treating Liminal as the financial infrastructure and UniSpend as the behavioural and educational interface.
- Liminal SDK: used as the underlying framework for financial data handling and agent logic
- UniSpend tools: implemented as modular components that can plug into Liminal-powered agents
- Frontend: focused on weekly budgets, visual signals, and low-friction interaction (Mainly for demo)
- Agent layer: translates raw financial state into actionable, student-friendly insights
Architecturally: [ \text{Financial Infrastructure (Liminal)} \;\rightarrow\; \text{Behavioural Tools (UniSpend)} \;\rightarrow\; \text{Student Learning} ]
Challenges we ran into
- Bridging infrastructure and education: the SDK is powerful, but students need clarity, not complexity
- Avoiding over-automation: ensuring tools guide learning rather than making opaque decisions
- Designing for real behaviour: students think weekly and visually, not monthly and numerically
- Scoping for a hackathon: deciding what must work live versus what could be explained
These challenges pushed us to focus on interpretability and UX, not just capability.
Accomplishments that we’re proud of
- Successfully extending a professional financial agent SDK with a student-first toolset
- Creating tools that are educational, preventative, and demo-ready
- Designing a system that complements AI agents rather than competing with them
- Showing how agentic finance can be human-aligned and learnable
UniSpend demonstrates that infrastructure becomes more powerful when paired with understanding.
What we learned
- Financial agency is as much behavioural as it is technical
- Students need signals and feedback, not raw numbers
- Agentic systems work best when users understand the decisions being made
- Education-first tools increase trust in automation
In practice: [ Effective Agents = Capability x User Understanding ]
If understanding is zero, capability doesn’t matter.
What’s next for UniSpend
Next steps include:
- Deeper student finance modules (loans, repayments, interest over time)
- Tighter integration with Liminal agents for explainable actions
- Adaptive tools that evolve as students gain confidence
- Expanding the toolset to other financially inexperienced groups
Long term, UniSpend aims to be the on-ramp to agentic finance:
teaching users first, then empowering agents to act responsibly on their behalf.
Built With
- go
- google-calendar
- langgraph
- react
- tabscanner
Log in or sign up for Devpost to join the conversation.