Inspiration
We were inspired by the struggles of streamers trying to add new content to their platform and the difficulties they may face with altering their brand image in the face of a critical audience.
What it does
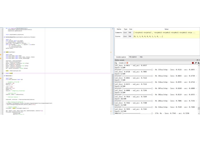
We monitor chat health using machine learning to detect positive, negative and neutral comments, chat health is displayed to the streamer in an at-a-glance interface so that they can quickly assess audience engagement and alter their performance accordingly.
How we built it
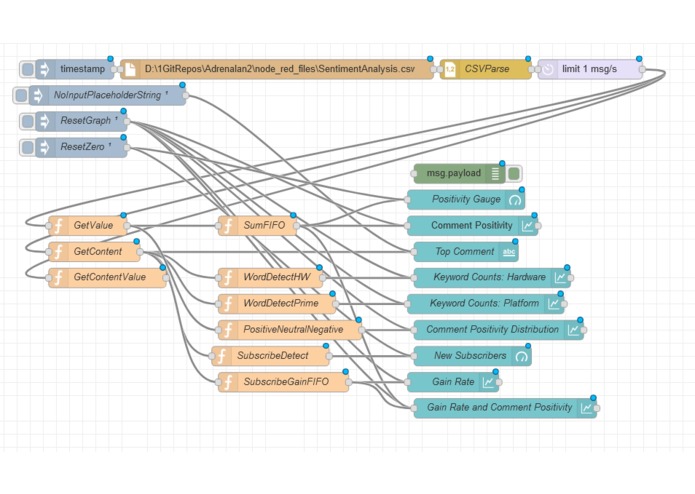
We used Node-red to build the Dashboard and python to build the machine learning algorithm
Challenges I ran into
Twitch API was outdated on node-red and caused some integration problems.
Accomplishments that we are proud of
Some of our group members now know how useful node-red is.
What I learned
Node-Red UI is severely limiting.
What's next for Twitch Doctor
Streamers will do anything to get ahead in an environment of near constant competition, so a product that essentially acts as a personal coach, critiquing their performance at such a granular level, could be an extremely effective way to hone a streamer's ability to engage their audience effectively.
Built With
- machine-learning
- neural-network
- node-red
- python
Log in or sign up for Devpost to join the conversation.