🌟 Tuali++
📖 Nuestra Historia
En una era donde las decisiones basadas en datos son fundamentales, nuestro equipo se inspiró para crear Tuali++, una plataforma móvil y web diseñada para mejorar las evaluaciones de campo de los empleados de Arca, haciendo que los reportes sean fluidos, por voz y enriquecidos con analíticas inteligentes en tiempo real.
La idea nació a partir de una pregunta sencilla:
¿Cómo podemos simplificar el proceso de reporte en entornos remotos o de ritmo acelerado, asegurando al mismo tiempo que los datos recopilados sean precisos, contextuales y valiosos de inmediato?
Ahí fue donde surgió Tuali++. Con el acceso cada vez mayor al reconocimiento de voz, los análisis impulsadosy la geolocalización, vimos una oportunidad de construir una herramienta que fuera sencilla para el usuario, pero poderosa en su procesamiento interno.
💡 Lo que Aprendimos
Durante el desarrollo de Tuali++ aprendimos a:
- Integrar Supabase como un backend unificado para autenticación, datos en tiempo real y almacenamiento de archivos.
- Desarrollar aplicaciones móviles multiplataforma en Flutter, lo que nos permitió iterar rápidamente y mantener consistencia visual.
- Aplicar modelos de machine learning a datos de audio para clasificar y actualizar métricas de desempeño por tienda.
- Implementar lógica de geofencing para asegurar que los reportes solo se generen en ubicaciones autorizadas.
Cada paso fortaleció nuestras habilidades en pensamiento de producto, integración de modelos de lenguaje para análisis semántico de texto y diseño centrado en el usuario.
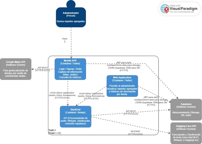
🏗️ ¿Cómo lo Construimos?
El desarrollo de Tuali++ se estructuró en los siguientes componentes:
🎯 Aplicación Móvil (Flutter)
- Notas de Voz: Los usuarios pueden grabar múltiples audios por visita.
- Detección Inteligente: La app detecta la tienda mediante GPS y sugiere la ubicación correcta para reportar.
- Lógica de Validación: Solo se pueden generar reportes en o cerca de la ubicación detectada.
- Interfaz de Reporte: El audio se carga, se transcribe y se analiza para generar reportes editables.
🧠 Backend (Supabase)
- Almacenamiento de Datos: PostgreSQL con seguridad a nivel de fila y buckets para archivos de audio.
- Autenticación: Manejo de sesiones y acceso basado en roles mediante Supabase Auth.
- Integración con ML: Un modelo de clasificación procesa las transcripciones de audio y genera métricas como:
- NPS (Net Promoter Score)
- Tasa de llenado (Fill Found Rate)
- Tasa de daño (Damage Rate)
- Tasa de desabasto (Out-of-Stock Rate)
🌐 Panel Web para Administradores (Next.js)
- Vista de Mapa: Los administradores pueden visualizar todas las tiendas en un radio.
- Dashboard de Desempeño: KPIs visuales y resúmenes de reportes por tienda.
- Acceso a Reportes: Revisión de reportes pasados, incluyendo transcripciones y audios.
🧪 Diseño
Prototipado de UI/UX en Figma, asegurando:
- Flujo de usuario intuitivo para personal de campo.
- Lenguaje visual consistente entre plataformas móvil y web.
- Consideraciones de accesibilidad para uso en movimiento.
🧗 Retos que Enfrentamos
- Precisión en la Localización en Tiempo Real: Asegurar que el usuario realmente estuviera en el punto de venta implicó ajustar la tolerancia del GPS y la lógica de radio.
- Variación en la Calidad del Audio: Los entornos de campo son ruidosos. Tuvimos que robustecer nuestro sistema de transcripción y clasificación.
- Colaboración entre Equipos: Coordinar backend, frontend, IA y diseño nos enseñó el valor de la documentación ágil y los contratos claros entre APIs.
🚀 ¿Qué Sigue?
Nuestro plan es:
- Desarrollar el panel web administrativo en Next.js, para la visualización centralizada de métricas e históricos de reportes.
- Agregar soporte multilingüe para adaptarnos a regiones diversas.
- Integrar sistemas de alertas por tienda según los umbrales de KPI.
Tuali++ no es solo una aplicación de reportes: es una forma más inteligente de entender lo que sucede en el punto de venta, convirtiendo la voz en acción e inteligencia.
Built With
- dart
- figma
- flutter
- github
- javascript
- nextjs
- sql
- supabase
- tailwindcss
- whisper-api
Log in or sign up for Devpost to join the conversation.