Tracks we wish to nominate

  1. Education
  2. Security
  3. Social Issues

Inspiration

As an avid YouTube viewer, I often come across videos that feel misleading or are poorly received by other viewers. With YouTube hiding dislike counts, I wondered if others shared my sentiments but found it challenging to gauge overall opinion amidst hundreds of comments. In other cases, I wanted to see feedback on specific topics, but got lost in a sea of unrelated comments. This experience sparked the idea for TrueView—a tool to reveal true viewer sentiments and filter comments based on topics of interest.

What It Does

TrueView is a browser extension brings transparency to YouTube by uncovering the real sentiment behind video content. Here’s how TrueView transforms the viewing experience:

  • Uncovers True View: TrueView goes beyond the basic like/dislike metrics by analyzing YouTube comments to capture the full spectrum of viewer opinions. By categorizing comments on a 1-to-10 scale, it reveals a more nuanced picture—from highly negative to extremely positive—helping viewers understand how audiences truly feel about the video.

  • Fills the Dislike Gap: With YouTube’s public dislike count hidden, it’s harder to gauge whether a video is well-received. TrueView bridges this gap by estimating the number of dislikes based on the percentage of negative comments, enabling viewers to make informed decisions about content quality before investing their time.

  • Provides Engagement Insights at a Glance: TrueView pulls essential engagement metrics like view count, likes, and estimated dislikes to give users an instant snapshot of a video’s reach and popularity. By pairing this data with comment sentiment analysis, TrueView offers a complete picture of how viewers are interacting with the content.

  • Delivers Instant Sentiment Insights: Through its embedded side panel, TrueView provides real-time sentiment analysis and engagement statistics without interrupting the viewing experience. The tool automatically detects new videos, fetches relevant data, and presents insights as soon as the video loads, ensuring users have the latest information at their fingertips.

TrueView empowers viewers with actionable insights, enhancing the YouTube experience by delivering transparency and helping users make more informed viewing choices.

Features

TrueView offers a comprehensive suite of tools tailored to enhance the YouTube viewing experience by revealing the true sentiments behind video content. Here’s how TrueView empowers both viewers and creators to gain deeper insights into audience engagement:

True View Score:

  1. 1 = Extremely abusive, harmful, discriminatory, or threatening comments.
  2. 5 = Neutral or mildly critical comments, offering constructive criticism or general feedback.
  3. 10 = Highly positive, supportive, encouraging, or kind comments.

🔍 Real-Time Comment Analysis

  • Sentiment Scaling: Dive deeper into viewer sentiment with TrueView’s fine-grained analysis that scores comments on a 1-to-10 scale. This provides a detailed spectrum, from highly negative to extremely positive, enabling a more nuanced understanding of audience reactions.
  • Abuse Detection: Instantly identify harmful or abusive comments that could affect the audience’s perception of the video. This feature helps both viewers and creators filter out negativity, maintaining a focus on quality engagement.

⚡ On-the-Go Sentiment Analysis

  • Instant Sentiment Insights: TrueView’s Chrome extension delivers real-time sentiment insights directly on the YouTube video screen. By analyzing comments, TrueView provides an overall sentiment score, allowing viewers to quickly assess the video’s reception and decide if the content aligns with their interests.
  • Dislike Estimation: With YouTube’s public dislike count hidden, TrueView bridges the gap by estimating dislikes based on the ratio of negative comments. This feature empowers viewers to make informed choices about video quality, helping them avoid potentially disappointing content.

📊 In-Depth Video Statistics

  • Engagement Metrics: TrueView fetches and displays essential video statistics, including view count, likes, and estimated dislikes, offering a snapshot of video performance at a glance.
  • Comparative Insights: By comparing comment sentiment with engagement metrics, TrueView provides a deeper perspective on how well a video resonates with its audience, giving users a clearer understanding of content impact.

⚙️ Seamless YouTube Integration

  • Embedded Side Panel: TrueView integrates directly with YouTube, adding an unobtrusive side panel alongside the video player. This panel provides instant insights without disrupting the viewing experience.
  • Auto-Fetch on Video Load: TrueView automatically detects when a new video is loaded and begins fetching relevant data, ensuring users always have the latest analysis at their fingertips.

TrueView makes the YouTube experience richer, more informative, and interactive, giving users the power to make data-driven viewing decisions and helping creators understand and respond to audience feedback more effectively.

How We Built It

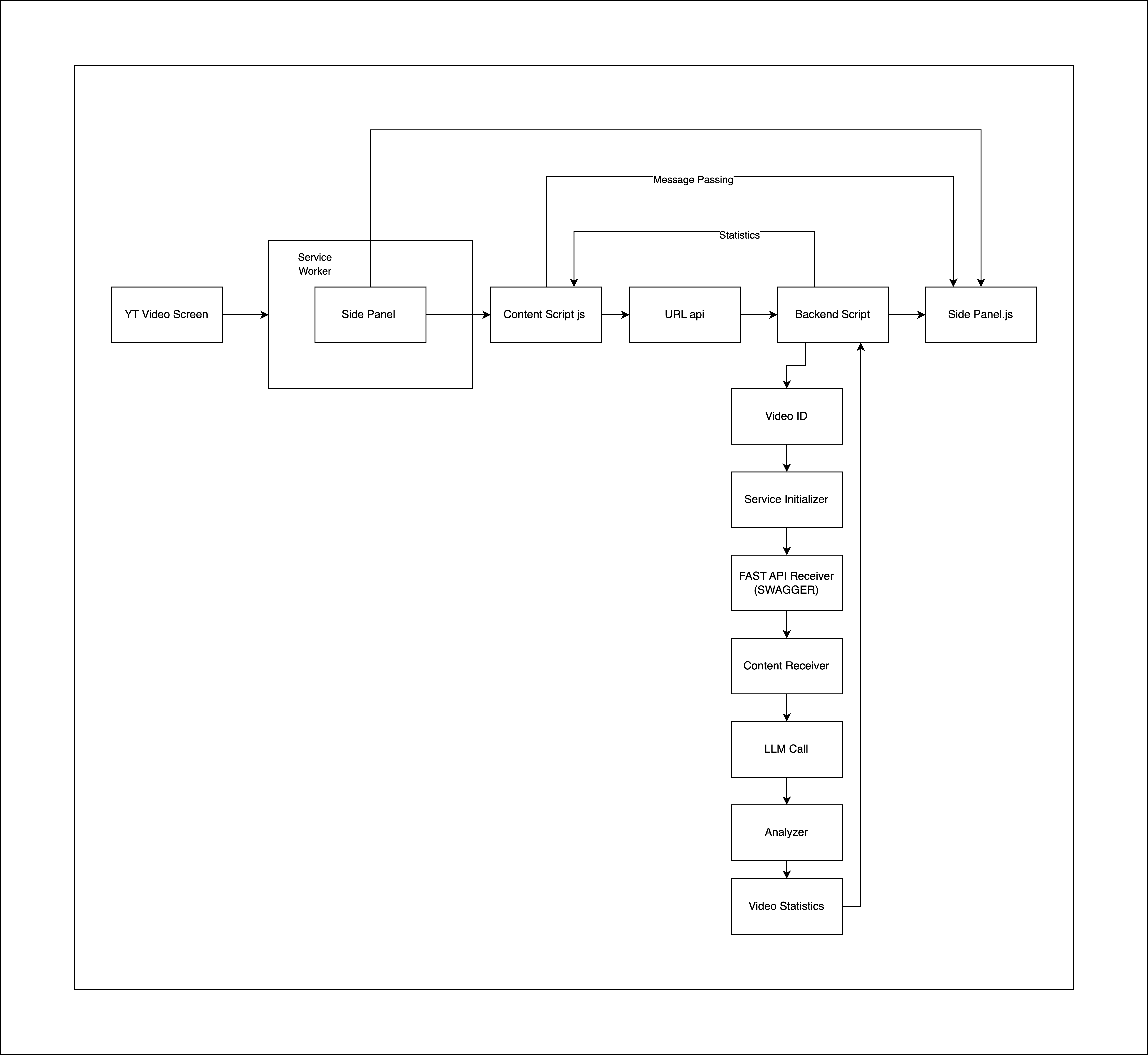
Building this tool required a robust and scalable architecture that could efficiently handle YouTube data in real time while delivering meaningful insights to users in a seamless interface. Here’s how we approached the project from an architectural and engineering perspective:

  1. Service-Oriented Design: At the core of our architecture is a service-oriented approach, where each component—data retrieval, sentiment analysis, summarization, and user interface—was designed to perform independently yet communicate cohesively through well-defined APIs. This modular design not only keeps the system flexible and maintainable but also allows each part to scale independently, ensuring a smooth user experience under heavy loads.

  2. Optimized Data Flow with Content and Background Scripts: To interact directly with YouTube video data, we deployed content scripts that operate within the YouTube page context. These scripts are responsible for capturing critical information like video IDs and triggering backend processing. Background scripts (service workers) handle the heavy lifting in terms of data processing, making API calls, and relaying information back to the UI. This architecture separates data collection from processing, maximizing efficiency and ensuring that user interactions remain responsive.

  3. Data Retrieval Using YouTube API: Leveraging the YouTube Data API, our backend script retrieves video metadata, comment threads, and engagement statistics. We implemented optimized API call handling with caching and error management, allowing us to efficiently handle data retrieval even for videos with extensive comment threads. By consolidating this data in a structured format, we prepared a solid foundation for further analysis.

  4. Scalable Sentiment Analysis Pipeline: For sentiment analysis, we integrated VADER Sentiment Analysis to classify comments on a fine-grained 1-to-10 scale, enhancing the accuracy of feedback interpretation. Additionally, we leveraged LangChain to dynamically assign sentiment scores based on tone and content, allowing us to capture nuanced viewer opinions. By scaling this pipeline, we ensured that our tool could process thousands of comments in real time, delivering consistent and actionable insights.

  5. Advanced Summarization with Large Language Models: A key feature of our tool is the ability to generate concise summaries of extensive comment threads. Using Google’s Gemini Pro language model via LangChain, we built a summary generation pipeline that distills hundreds of comments into a few insightful sentences. This LLM-based summarization not only saves users time but also provides an overview of audience sentiment, highlighting the most common themes and reactions with accuracy and clarity.

  6. Efficient Message Passing and Real-Time UI Updates: We utilized structured message-passing channels between service workers, content scripts, and the frontend (Side Panel) to maintain a smooth flow of data across components. Once analysis is complete, the processed data (including video statistics, sentiment scores, and summary) is sent to the Side Panel in real time. This ensures that users see the most up-to-date insights immediately, even while interacting directly with YouTube’s interface.

  7. Responsive and Intuitive User Interface: The Side Panel provides a seamless, production-ready experience for displaying the results. Built with scalability in mind, this UI component ensures clarity and responsiveness, delivering insights in a format that’s both visually appealing and easy to interpret. Real-time updates and modular design allow users to interact with each feature intuitively without any delays.

By designing this tool as a modular, production-ready system, we were able to create a sophisticated yet user-friendly application that scales effortlessly, handles high volumes of data, and provides real-time, valuable insights to the user. Our architectural approach ensures a solid foundation for future enhancements, making this tool a powerful asset for understanding audience engagement on YouTube.

Challenges we ran into

  1. As first-time extension developers, building and deploying TrueView was an intensive learning experience.
  2. Learning Chrome extension architecture, researching sentiment analysis tools, and managing the technical constraints within the limited hackathon period were some of our biggest challenges.
  3. The Front-end and back-end are different modules and connecting them within a short period of time was challenging.
  4. Google Cloud API service was limited and couldn't process huge data for the comment sentiment estimation process. We were facing resource-exhausted issues.

Accomplishments that we're proud of

  1. We’re proud to have developed and deployed a fully functional Chrome extension in such a short time frame.
  2. TrueView is now a tangible solution that provides meaningful insights and enhances the YouTube viewing experience.
  3. Kept front-end and back-end as separate modules as per industrial standards.
  4. Successfully connected Chrome extension module (front-end) with Fast API service swagger.

What we learned

  1. This project taught us the ins and outs of building an interactive Chrome extension.
  2. We deepened our understanding of sentiment analysis and learned to integrate complex NLP tools within a user-friendly interface.
  3. Creating Post service using Fast API and running swagger page successfully.
  4. Using Gemini LLM.

What's Next for TrueView

TrueView is just getting started, with exciting new features on the horizon to make YouTube viewing even more insightful and interactive:

  1. Topic-Wise Comment Filtering: Soon, TrueView will allow viewers to filter comments by specific topics. This feature will help users focus on what others are saying about particular aspects of the video, making it easier to gather targeted feedback and insights on specific themes or subjects discussed in the content.

  2. Semantic Search by Dialogue: We’re working on a powerful semantic search feature that will allow users to search for specific topics or dialogues within the video and jump directly to those moments. By searching for keywords or phrases, viewers will be able to get timestamps where those discussions occur, making it effortless to locate and revisit important parts of the video.

  3. Enhanced Content Filtering and In-Depth Analysis: TrueView plans to refine its content filtering capabilities further, offering viewers more detailed analysis and insights. This will allow users to delve deeper into comment sentiment and engagement patterns, helping them better understand the nuances of viewer feedback.

With these upcoming features, TrueView aims to be the ultimate tool for YouTube insights, giving viewers and creators a deeper, more granular understanding of video content and audience reactions. Stay tuned for more!

Built With

Share this project:

Updates