-
-
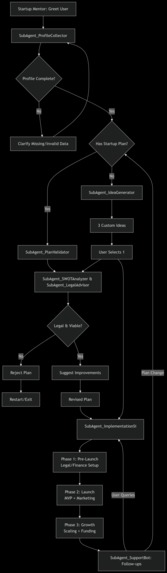
Flowchart Mechanism & Planning of our project
-
Special feature 1: It firstly understands the user's situation first, before getting to the point for personalized guidance.
-
It updates the state, based on what user actually is and what he actually wants to achieve.
-
Notice how it provides the initial roadmap for the user, you can also ask him for more and more specific plan in the markdown report.
-
Why perform custom google searches in search engine? Get a detailed and filtered pesonalized plan for you here powered by Google search!
-
It also provides a legal guidance for the user before starting his/her startup.
-
As per user's financial condition, notice how our bot is capable of planning finances, (further response in next message)....
-
continued the response of the previous query
-
... still continued
-
and here is the end of our response. for further exploration, and such specific response, please explore more, we have more such features.
-
And here is the UI we have designed using Tkinter. Due to limited time, we couldn't completely finish the UI work but it is working well.
Inspiration
We are Sarthak Dhonde, Kartik Phadale, Prathamesh Sapkal, and Tanmay Pansare—second-year engineering students with a shared passion for artificial intelligence and its potential to solve real-world problems.
Through research and conversations with early-stage founders, we discovered a recurring issue: many promising startups fail not because of weak ideas, but due to a lack of direction, mentorship, and support in the early stages.
According to CB Insights, the top reasons startups fail include:
No market need (35%)
Running out of cash (38%)
Lack of proper guidance/team dynamics (23%) These are not problems of potential—they’re problems of planning, support, and clarity.
What it does
DreamWeaver AI is a desktop-based application that simulates the experience of having a real startup mentor. Through a smart and intuitive chat interface, it asks the user about their goals, background, and challenges—then uses that information to guide them step-by-step through the startup journey.
Whether you're validating an idea, struggling with financial planning, or just unsure how to begin, the system offers relevant insights, reflective questions, and thoughtful direction.
It’s designed to feel like a knowledgeable mentor who’s always available—especially for those who may not have access to one in real life.
How we built it
We developed the platform using Python and Tkinter for the GUI, and integrated asynchronous AI orchestration to enable natural, context-aware conversations. A session-based backend powered by SQLite ensures that user data and progress are preserved, allowing each interaction to build on the last. To ensure usability, we focused heavily on interface design—creating a clean, accessible experience even for users with no technical background.
Challenges we ran into
This development kit was new to us, so we we worked hard to get used to it.
Used SQLite to persist user data across sessions.
Combining real-time AI logic with a traditional desktop interface presented technical challenges, particularly around concurrency and responsiveness.
We also had to design conversation flows that felt human and helpful, rather than robotic or generic.
A key challenge was ensuring relevance and personalization even when users didn’t know how to clearly express their problems—something real mentors are skilled at doing.
Accomplishments that we're proud of
Designing and building a fully functional AI mentor from the ground up in a short time frame Designing the AI to be highly precise and provide detailed advice that is practical and realistically applicable. Creating an experience that feels intuitive and genuinely useful to first-time founders. Aligning technical development with social impact, by addressing a real and well-documented gap in the startup ecosystem Working collaboratively as a team of students while managing academic responsibilities We also gained valuable experience in project planning, teamwork, and time management—all of which will continue to shape our journey as future technologists.
Why choose DreamWeaver AI?
It provides a personalized mentorship guidance for the user in order to start their startup and provides appropiate guidance to the user and provides mentorship. Bot is practical regarding every aspect of the startup and user's condition as well. This where the normal chatbots fail unlike DreamWeaver AI. It's a better platform for personalized advices instead of simple general advices which most of the chatbots provide. This is how we are planning to make the failure rates of startup minimized and provide a practically perfect personalized guidance for the user.
What we learned
This project taught us more than just coding or UI/UX design. We learned how to use AI to solve meaningful human problems, how to translate user needs into functional design, and how to build software that’s empathetic, not just efficient.
What's next for DreamWeaver AI Startup Mentor
In the coming months, we plan to:
We could add more upgradations in UI.
Launch a web-based version for broader accessibility
Integrate voice interaction and mobile (android) support
Add up a translation feature to make it more accessible especially in rural areas, where it could guide youths to start their startup with proper personalized guidance.
Collaborate with incubators, colleges, and NGOs to bring mentorship to underserved communities
Expand the advisor's capabilities to simulate different mentor personas and startup domains
Our long-term vision is to ensure that no aspiring founder is held back by a lack of support. Because mentorship should not be a privilege. It should be a starting point.
Log in or sign up for Devpost to join the conversation.