Inspiration
We all have those trips that never made it out of the group chat.
Someone’s idea gets ignored, another person’s budget doesn’t match, and before you know it — the whole plan falls apart.
Planning a trip that fits everyone’s interests can feel impossible.
We wanted to change that.
Our goal? To retire those endless, chaotic group chats and bring the fun back to planning.
Let’s leave behind the stress, the confusion, and the last-minute cancellations —
so you and your friends can focus on what really matters: having an amazing time together. 🌍🎉
What it does
Ever been chilling on Slack, just vibing with your friends 😎, when suddenly someone goes —
“Hey, let’s do a trip!” 🏔️🌊🍹
Boom 💥 — energy’s off the charts, everyone’s throwing ideas:
- “We should go hiking!” ⛰️
- “No, beach day!!” 🏖️
- “Let’s find the best food spots!” 🍜
- “Don’t forget the night markets!” 🌃
The Slack chat’s a chaotic masterpiece of excitement 🎉💬 …
and that’s when you call in Travis.
🤖 Meet Travis — Your AI Travel Buddy
Travis jumps into your Slack chat 🕵️♂️, reads the whole conversation, and magically figures out:
- Who’s in the trip gang 🧑🤝🧑
- What each person’s vibe is 🧠
- What everyone really wants to do 😏
Then — POOF! 💫 — Travis builds a persona and an AI agent for each friend.
Each agent negotiates and collaborates (without the group chat chaos 🌀), ensuring everyone’s interests are included.
📝 Shared in Notion — Because Planning Should Be Pretty
When Travis is done planning, your itinerary appears in Notion 📒💎
Complete with:
- ✅ Checkboxes for every activity
- 🕒 Timelines and travel slots
- 📍 Location links and notes
- 💬 Real-time collaboration with your crew
You can tick off adventures as you go!
Each check = a memory unlocked 🎯✨
🧩 How We Built It — The Magic Behind Travis.ai ⚙️💡
Travis.ai isn’t just another travel bot — it’s a whole AI ecosystem built to understand your group’s chaos and turn it into harmony. 🎶✨
Here’s how the magic happens 👇
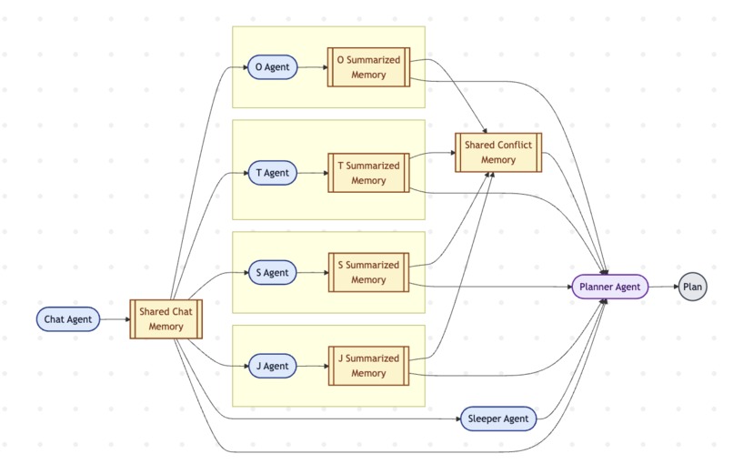
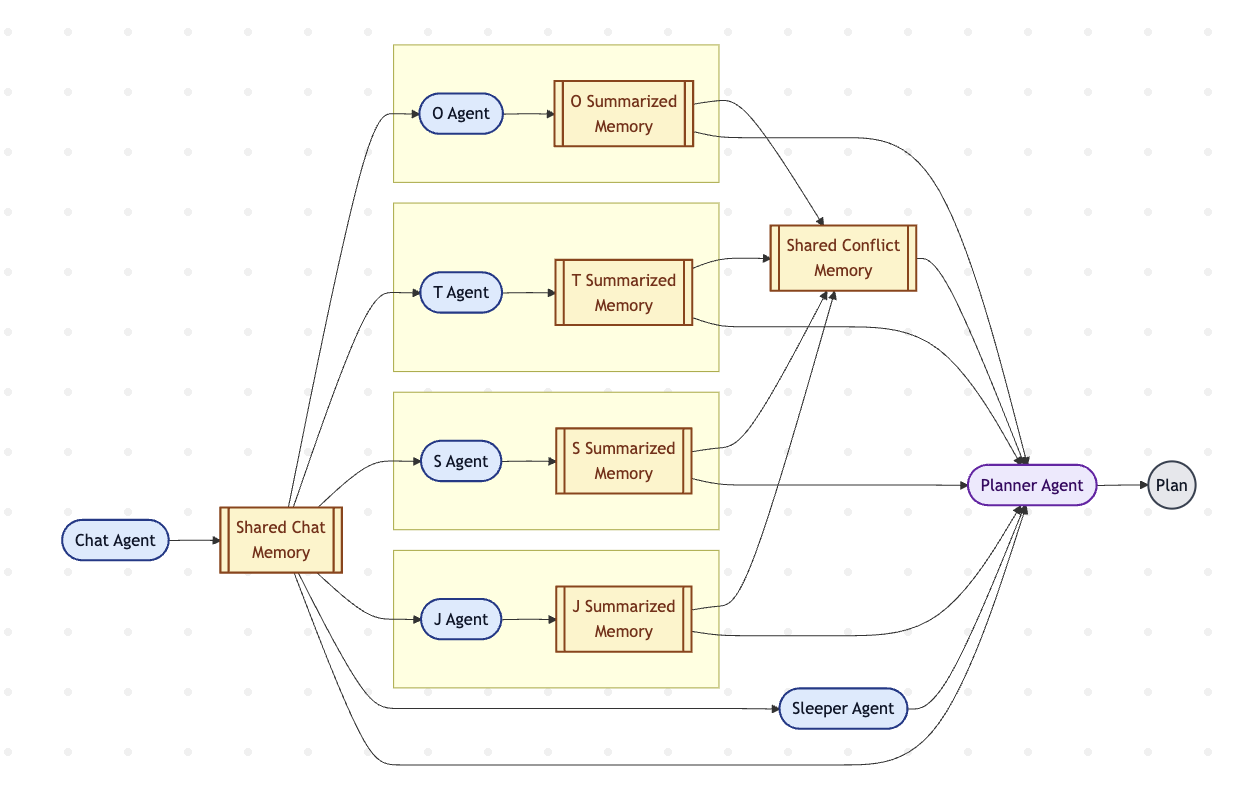
🧠 1. Persona Agents Powered by Letta
We used Letta to create persona agents — one for each user in your Slack group chat.
Each persona agent learns from your chat history 🗨️:
- How you text 😄
- What you like 🏝️
- What you really mean when you say “I’m fine with anything” (spoiler: you’re not 😉)
These agents capture everyone’s unique travel style — the foodie 🍜, the explorer 🏕️, the chill one 🧘, and the “let’s make a spreadsheet” person 📊.
Once they’ve learned your personalities, they start talking to each other — yep, the agents negotiate like a mini travel council. 🧑⚖️🤝
🗺️ 2. Conflict Mapping & Negotiation
Each agent builds an internal conflict map 🕸️ — identifying who wants what, where clashes might happen, and how to find the sweet spot.
Travis then acts as a Planner Agent, guiding the group of agents to co-create a travel plan that:
- Gives everyone at least one activity they’ll love 💖
- Minimizes schedule clashes ⚖️
- Maximizes group fun 🎢
In short: it’s diplomacy meets vacation planning! 🌍🤝
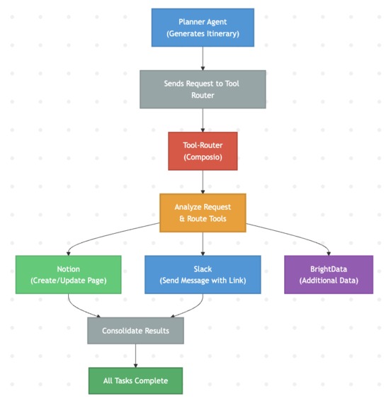
🔌 3. The MCP Server & Tool Router Magic
Once everyone’s done brainstorming their dream trip, Travis switches gears and activates the Planner Agent.
Behind the scenes, we’ve got an MCP (Model Context Protocol) server running over Composia’s Tool Router 🧩.
This setup connects Slack, Notion, and Bright Data into one smooth system:
- 💬 Slack → where all the fun starts (the group chat chaos).
- 🗒️ Notion → where the final itinerary lives (beautiful, editable, and sharable).
- 🌐 Bright Data → our web-scraping engine that fetches the latest trends, flights, and hotel deals in real-time. ✈️🏨💰
With all that data, Travis doesn’t just plan what to do — it finds the best way to do it.
Challenges we ran into
- Integrating brightdata via composio was particularly difficult.
- Letta
Accomplishments that we're proud of
- 🤝 We successfully got individual persona agents to negotiate and collaborate autonomously — each representing a unique user from the group chat.
- 🧠 Built a conflict-resolution system that balances everyone’s interests, creating trip plans that make everyone happy (yes, even the indecisive one 😅).
- 🔗 Integrated Slack, Notion, and Bright Data through our MCP + Tool Router setup — turning scattered ideas into a seamless, data-driven travel plan.
What we learned
- 🤖 We learned how to design and orchestrate a multi-agent architecture, where each agent has its own goals, personality, and reasoning capabilities.
- 💬 We explored how to make agents communicate, negotiate, and collaborate effectively — simulating real human dynamics within a digital group.
- 🧩 We developed a Model Context Protocol (MCP) to seamlessly connect tools and services, enabling agents to pull live data and coordinate across platforms like Slack, Notion, and Bright Data.
What's next for Travis.ai
- Enhance the agent to pick up Persona more accurately to negotiate a trip.
Built With
- brightdata
- claude
- composio
- letta
- python






Log in or sign up for Devpost to join the conversation.