Inspiration
A good city design, and proper control of traffic in and out of a city are crucial for the functioning of an urban environment. Having lived within the city our entire lives, we have all experienced horror stories surrounding being late to almost every function because of traffic. We hope to create a more effective, traffic gauging system that smooth the process of traffic by prioritizing lanes with the most automobiles.
We complain about traffic all the time, it happens a lot in Philly.
What It Does
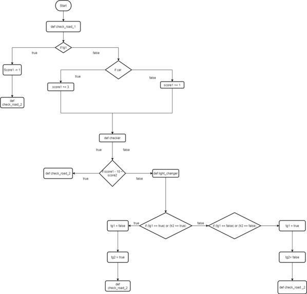
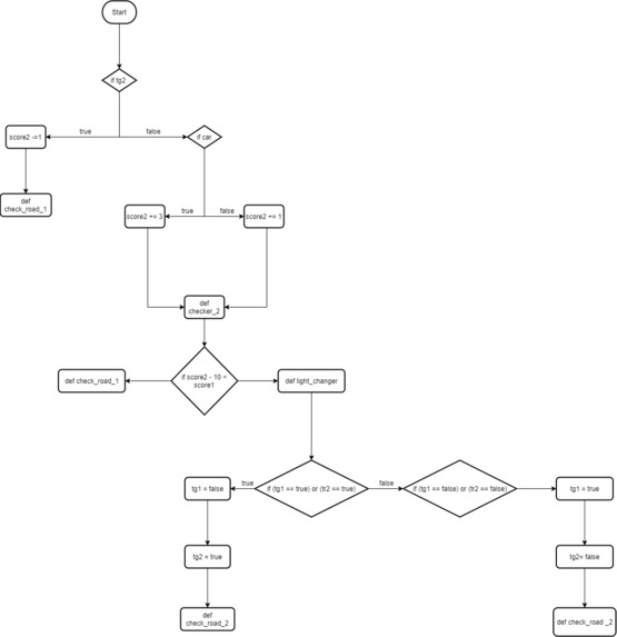
In this Arduino model, the sonic sensor detects a car and then shifts priority to the lane with the most concentration of cars. Once the car is detected our system would then calculate a priority number to the lane with the most traffic. Whichever lane with the highest priority would change faster, to smooth out traffic.
How We Built It
Jessica and Rafael built the simulator with an Arduino attached to the breadboard connected with an ultrasonic sensor to detect objects in its vicinity and LED lights to mimic traffic light changes. After Nay and Eric developed the algorithm for the timing of the switches, Jessica and Rafael implemented and debugged it in the Arduino IDE to create the working model.
Challenges We Ran Into
Our main challenge throughout the hackathon was developing the algorithm for the traffic lights changes as the majority of our groups were unfamiliar with Arduino and beginner programmers. Another problem we faced initially was scaling the project down to something manageable for our skillsets and the time restraint of the event.
Accomplishments That We're Proud Of
We were happy that we manage to get a working simulator and follow through with our idea in a pretty timely manner.
What We Learned
The fast-paced nature of this event taught us to be decisive, and intentional with the choices we make because if we weren't we would not have enough time to fix our mistakes.
What's Next for Traffix
It is very possible for us to build or find better sensors and utilize machine learning in the process to more efficiently develop the algorithm further to better our methods. In addition to bettering the model, we hope to be able to gather data from these traffic lights and use them to create an application to help any user better plan their routes to work, school, or similar function.


Log in or sign up for Devpost to join the conversation.