-
-
TraceMyDay allocates each person a risk.
-
Social events, transports and places are captured through the diary feature.
-
TraceMyDay is proactive: it acts before a test result is obtained. The system takes graded actions on an individualised basis.
-
A person's risk assessment is constantly updated on the basis of both their own data, and the data of the people around them.
-
When professional contact tracers take on a case, much data is already collected.
-
Key Performance Indicators for any technologically-supported contact tracing model
-
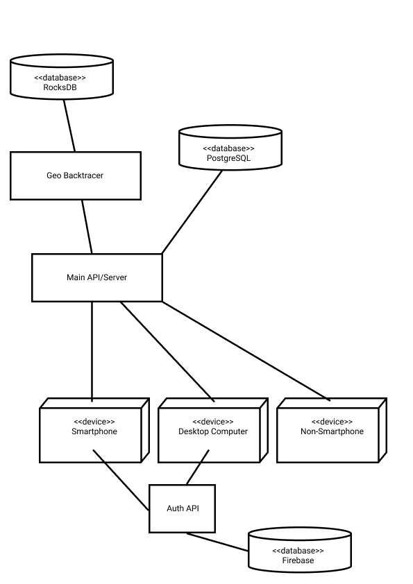
TraceMyDay UML Deployment Diagram
The problem your project solves
TraceMyDay, is a technological model that we believe is best placed to serve as the base technology for a country in its efforts to contain the spread of COVID-19. The TraceMyDay model is fundamental in that:
- its users are the members of society that can access the internet – not just those with a smartphone.
- it is capable of ‘touching’ those people who do not have internet access, e.g. an elderly person who does not have a smartphone
- it provides extra functionalities to users on a per-role basis, e.g., a doctor, a nurse, a contact tracer, a patient, etc.
The solution you bring to the table
TraceMyDay is an end-to-end solution to the entire domain of contact tracing. Please see the white paper for full details!
Geo-backtracer, a service to store and correlate close GPS locations over a window of time, has been separated out from the TraceMyDay code repository as it can be used as a stand-alone piece.
What you have done during the weekend
We built a new page on our website called "Civil Discourse", https://tracemyday.app/civil-discourse. For an overview, please kepi to 29:26 in the video demonstration. There is no content at time of submission, but there will be by the end of the day (Monday 27th April 2020).
This feature set is a way of reviewing the public discourse about contact tracing technology at a much deeper level of detail than is currently occurring. Articles and webinars can be broken down into "quotes" which can be responded to and tagged with categories, countries, people and organisations. This feature set is a collaborative way of analysing contact tracing.
The solution’s impact to the crisis
"Considering our quantification of SARS-CoV-2 transmission, we suggest that this approach, with a mobile phone App implementing instantaneous contact tracing, could reduce transmission enough to achieve R < 1 and sustained epidemic suppression, stopping the virus from spreading further... An App-based intervention could be more powerful than our analysis here suggests, however. The renewal equation mathematical framework we use, while well adapted to account for realistic infectiousness dynamics, is not well adapted to account for benefits of recursion over the transmission network." This quote is from a study published on March 31 by Ferretti and colleagues in Science (https://science.sciencemag.org/content/early/2020/04/09/science.abb6936). Our model not only encompasses the approach suggested in this model, but goes further.
The necessities in order to continue the project
In the middle of March, we submitted an application to Horizon 2020 (H2020-EIC-SMEInst-2018-2020-3) for TraceMyDay in which we costed out completing this project. We have attached that application for the Hackathon. You can see the amount of progress we have made since then!
The value of your solution after the crisis
We are building the project for the sole purpose of contact tracing. We are against holding onto personal information for any longer than is necessary, so we intend for our solution to not be used after the crisis.
What we do during this pandemic will be the blue-print for what we do during the next pandemic. As described in the white paper (https://tracemyday.app/white-paper), we are very concerned that the Bluetooth model will not deliver the results we all hope for. Future pandemics may require a model more similar to TraceMyDay than the current Bluetooth model.
Built With
- graphql
- hasura
- javascript
- postgresql
- react
- react-native
- rocksdb

Log in or sign up for Devpost to join the conversation.