Please click on the YouTube logo or follow the link. It is a playlist - https://youtube.com/playlist?list=PL68NYUAEHLCEIboSYMv_06zzvv3w31Tgj&si=cgW3MckIhBjd-DN5
Inspiration
Multiplayer gaming is all about connection and fun, but toxic chat can ruin the experience. We've all seen it—arguments escalate, new players feel unwelcome, and moderators can't scale to every game session. We wanted to create an AI companion that could keep gaming communities positive, engaging, and safe without the need for expensive human moderation. Inspired by the nostalgic Talking Tom character, we built an AI moderator that's not just functional—it's genuinely fun to interact with.
What it does
Talking Tom Chat is an AI-powered chat moderator that game developers can integrate into their multiplayer games. Tom acts as a friendly companion who:
- Moderates conversations - Detects and gently defuses tension before conflicts escalate
- Engages players - Jumps into food discussions, tells personalized stories featuring all players, and playfully echoes messages
- Welcomes newcomers - Greets new players and helps them feel included
- Facilitates decisions - Helps groups make choices when discussions get stuck
- Speaks naturally - Uses Fish Audio TTS to deliver emotion-rich voice responses that match the conversation's mood
Tom knows when to speak and when to stay silent, making him feel like a natural part of the conversation rather than an intrusive bot.
How we built it
Tech Stack:
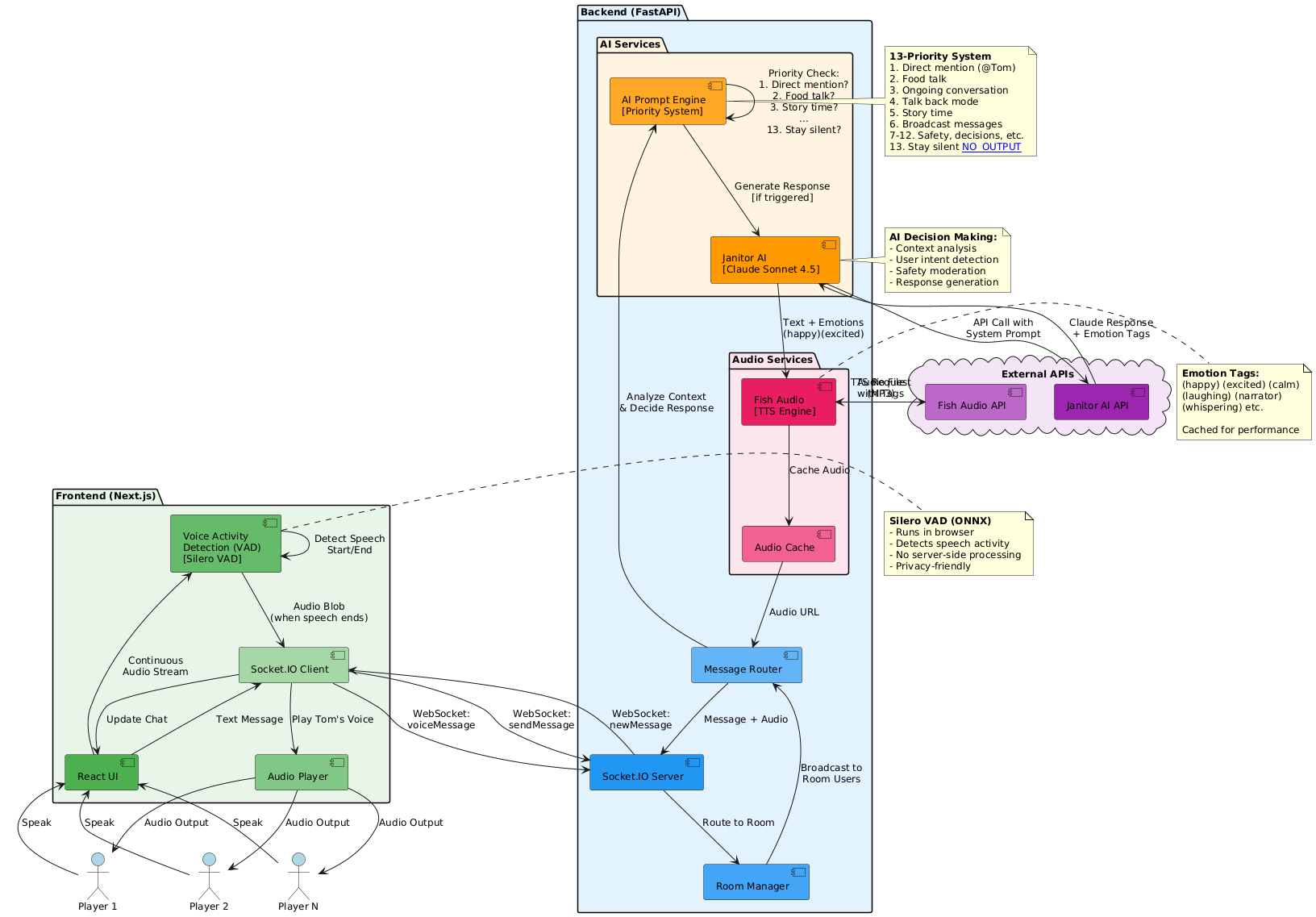
- Backend: Python FastAPI with Socket.IO for real-time WebSocket communication
- AI Brain: Anthropic's Claude AI (Sonnet 4.5) with a carefully crafted system prompt that defines Tom's personality and behavior
- Voice: Fish Audio TTS API for natural, emotion-tagged speech synthesis
- Frontend: Next.js with TypeScript, React, and Tailwind CSS for a responsive, modern UI
- Deployment: Backend on Render.com, Frontend on Vercel
Architecture:
- Real-time chat messages flow through Socket.IO
- Claude AI analyzes context and decides whether Tom should respond
- If responding, Claude generates speech with emotion tags (e.g.,
(happy),(excited),(calm)) - Fish Audio converts the tagged text into natural-sounding voice
- Audio streams back to all players in the room
Key Features:
- Priority-based response system (13 different triggers)
- Context-aware conversation analysis
- Emotion-tagged speech for authentic voice delivery
- Real-time multiplayer room management
- Cross-platform responsive design
Challenges we ran into
Getting the AI to "shut up" - Our biggest challenge was teaching Tom when NOT to talk. Early versions were too chatty. We solved this with a sophisticated priority system and a
[[NO_OUTPUT]]token that tells Tom to stay silent.Fish Audio integration - Working with emotion-tagged TTS was new territory. We had to carefully map conversation contexts to appropriate emotion tags and ensure the tags were properly formatted according to Fish Audio's strict requirements.
Real-time audio streaming - Serving audio files efficiently while maintaining low latency across Socket.IO connections required careful backend optimization and proper CORS configuration.
Deployment complexity - Managing separate frontend and backend deployments with proper environment variables, WebSocket support, and CORS policies across Vercel and Render took careful configuration.
Prompt engineering - Crafting a system prompt that balanced personality, helpfulness, and silence was an iterative process. We went through many versions to get Tom's voice just right.
Accomplishments that we're proud of
- Created a genuinely useful tool - Tom isn't just a gimmick; he actually improves group chat dynamics
- Achieved natural voice interactions - The emotion-tagged speech makes Tom feel alive and responsive
- Built a production-ready API - The backend is scalable and ready for real game integrations
- Designed an intuitive UX - Players can jump into rooms and start chatting immediately
- Implemented smart context awareness - Tom understands ongoing conversations and responds appropriately
- Successfully deployed - Full stack application running smoothly in production
What we learned
- AI needs guardrails - Sophisticated gating logic is essential for AI companions to feel natural rather than annoying
- Voice changes everything - Adding emotion-rich TTS transformed Tom from a text bot into a character people actually enjoy
- Real-time is hard - WebSocket management, connection handling, and audio streaming require careful architecture
- Prompt engineering is an art - Small changes in system prompts can dramatically affect AI behavior
- User experience matters - Even powerful AI needs a great interface to be useful
- Deployment strategy - Separating frontend and backend into dedicated platforms (Vercel + Render) simplifies scaling and maintenance
What's next for Tommy Chat
Short-term:
- Game integrations - Partner with indie game developers to test Tom in real gaming environments
- Enhanced personality modes - Let developers customize Tom's personality for different game genres
- Analytics dashboard - Give developers insights into chat health and Tom's engagement metrics
- Multi-language support - Expand beyond English to reach global gaming communities
Long-term:
- Voice commands - Let players interact with Tom using voice input
- Custom training - Allow developers to fine-tune Tom for their specific community culture
- Sentiment analysis - Provide real-time toxicity scores and proactive moderation
- Plugin marketplace - Create an ecosystem where developers can add custom Tom behaviors
- Mobile SDK - Native iOS/Android libraries for mobile game integration
- Advanced storytelling - Dynamic quest generation and interactive narratives featuring players
Vision: Transform Tommy Chat into the go-to AI companion for every multiplayer game, making online gaming communities safer, more fun, and more engaging—one conversation at a time.
Try it live: https://tommy-chat.vercel.app/ GitHub: https://github.com/Rushabh-Runwal/calhacks/tree/main Backend API: https://backend-talking-tom.onrender.com
Built With
- fishaudio
- janitorai


Log in or sign up for Devpost to join the conversation.