🌸 Inspiration
Modern motherhood is deeply rewarding — but also overwhelming. Between feeding schedules, sleepless nights, work calls, and managing household logistics, moms often carry an invisible emotional load. Support exists — from partners, nannies, and family — but it’s fragmented and reactive.
We were inspired by one question:
What if AI could become a calm, intelligent companion that understands emotions, not just events — helping moms feel supported, not alone?
That idea became Togetherly.ai — an empathetic AI that brings moms, partners, and caregivers together in one connected experience.
Our MVP focuses on the most emotionally critical moments:
- Stress detection → when the system senses fatigue or overwhelm, it can alert the partner, reschedule meetings, or hand over a task.
- Baby Language Detector → interprets baby cries and sounds, helping parents identify needs (hunger, sleep, discomfort) and plays soothing responses like the mom’s voice, lullabies, or white noise.
Togetherly.ai blends AI empathy and automation — creating calm, connection, and confidence in modern parenting.
💛 What It Does
Togetherly.ai helps new moms manage their baby’s routines, personal wellbeing, and shared caregiving tasks through intelligent, emotionally aware automation.
Key MVP Features:
- 🏠 Home Dashboard: Unified view of baby’s activity, mom’s wellbeing, and shared family tasks.
- 💬 Stress Detection & Alerts: Uses audio and sentiment cues to detect stress; automatically messages the partner or reassigns a task.
- 🍼 Baby Language Detector: AI model that interprets baby cries (hunger, pain, tiredness) and suggests the best response.
- 📅 Calendar Integration: Syncs baby routines, work meetings, and personal care schedules; offers smart rescheduling suggestions.
- 👩🍼 Task Handover: Easily delegate responsibilities to partners or caregivers with one tap.
- 🌱 Growth Tracker: Tracks both baby milestones and mom’s progress — sleep, stress, and self-care.
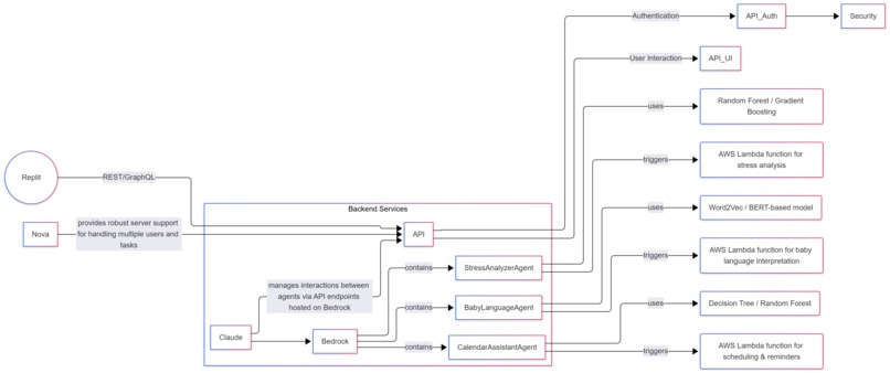
⚙ How We Built It
- Design: Calm, empathetic interface designed in Figma with a soft, pastel color palette inspired by Flo and Headspace.
AI Layer:
- LLMs (AWS Bedrock / Nova) handle natural language understanding, summaries, and stress-related actions.
- Audio analysis model (open-source baby cry classifier) detects baby emotion states.
- Speech sentiment analysis detects stress or mood variations from mom’s tone.
Integrations:
- Calendar API (Google) for scheduling automation.
- Mock Alexa logs for baby monitor integration.
Backend: Event-driven orchestration to process real-time inputs (cry, stress, schedule) and generate context-aware responses.
🚧 Challenges We Ran Into
- Translating emotional and acoustic signals (like stress or baby cries) into accurate, actionable insights.
- Ensuring privacy and trust, especially when handling sensitive audio or family data.
- Designing AI that feels empathetic, not intrusive — supportive without taking control.
- Managing multi-user context (mom, partner, nanny) while maintaining clarity and simplicity in the UI.
- Balancing a calm aesthetic with real-time, dynamic updates in the dashboard.
🌟 Accomplishments That We're Proud Of
- Successfully built the first MVP of Togetherly.ai, combining emotional intelligence with AI-driven automation.
- Launched the Baby Language Detector, capable of recognizing baby cries and suggesting soothing actions.
- Designed a calm and reassuring UX that emotionally resonates with moms while staying functional.
- Demonstrated an end-to-end AI workflow — from sensing stress or audio input to taking human-like, empathetic action.
- Created a scalable product foundation that can extend beyond baby care to other caregiving roles.
💡 What We Learned
- True innovation in AI isn’t just about intelligence — it’s about empathy at scale.
- Building for motherhood requires designing for emotional trust, transparency, and calmness — not urgency.
- Audio signals and context-awareness can deeply enhance human-AI interaction when used responsibly.
- Personalization by persona (mom, partner, caregiver) makes AI assistance feel more natural and inclusive.
- A gentle tone and emotionally intelligent microcopy are just as impactful as model accuracy.
🚀 What’s Next for Togetherly.ai
Togetherly.ai will continue focusing on supporting new moms and their caregiving network, while expanding into adaptive, persona-based experiences.
Next steps:
- 🍼 Enhance Baby Language Detector with real-time cry categorization and continuous learning from feedback.
- 💬 Smart Soothing Mode: On detecting baby cries, play mom’s voice, lullabies, or white noise automatically through connected devices.
- 📲 Partner & Nanny Apps: Lightweight companion apps for seamless communication, task sharing, and emotional check-ins.
- 🧭 Advanced Emotion Analytics: Weekly insights and summaries on stress trends, bonding time, and baby development.
- 🌍 Scalability to Other Personas: Extend the same empathetic AI framework to teen parents, caregivers, and pet parents — making Togetherly.ai a universal caregiving companion.
Togetherly.ai begins with moms — but its heart lies in bringing empathy, intelligence, and calm to every kind of care. 💛
Built With
- amazon-bedrock
- amazon-iam
- amazon-opensearch
- amazon-web-services
- aws-api-gateway
- aws-lambda
- express.js
- framer-motion
- google-calendar-api
- kiro-ide
- librosa
- node.js
- numpy
- openai
- postgresql-(neon)
- react-18
- sagemaker
- shadcn-ui
- tailwind-css
- tanstack-query-(react-query-v5)
- typescript
- whisper
- wouter
Log in or sign up for Devpost to join the conversation.