Track 1: Seeking/Travel
Level: Experienced
What is the problem your solution addresses? (150 words)
When it comes to traveling and exploring new destinations, travelers tend to only go to popular tourist locations and aren’t able to learn about local traditions and history. Finding those “hidden gem” locations is even harder for avid travelers. Going through countless hours of online research via web browsing, video searching, etc becomes a hassle to find just one location that is worth the trip and usually, it can be a hit-or-miss depending on the resources used. As for travel mementos, travelers tend to snap a picture they never look back on until years later, letting that picture become forgotten or even missing.
Why did you pick this solution, and how does it address the problem? (150 words)
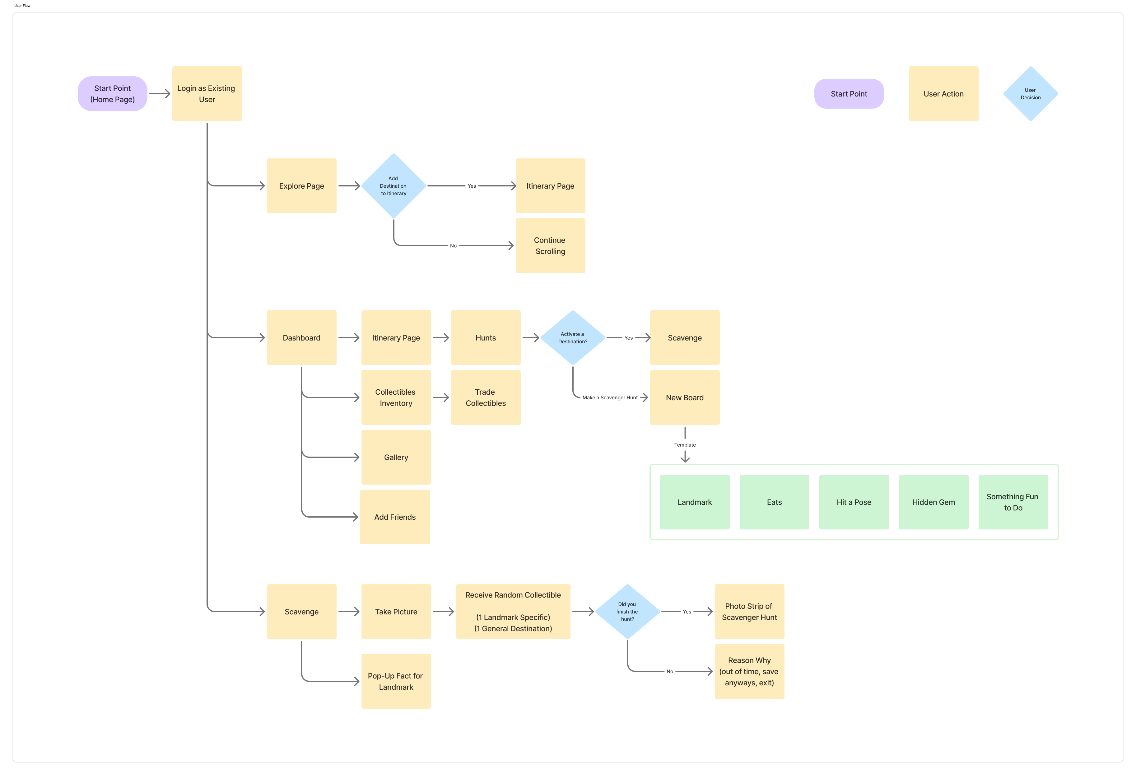
Our team wanted to prototype an app that would encourage travelers, beginner or expert, to explore and learn more about historic landmarks, local traditions, and hidden food spots in a fun and engaging way. We wanted to ensure that our app was also open to locals if they wanted to explore more of their hometown. With flock, users can explore travel itineraries made by other fellow travelers or locals and use specific locations from other itineraries to create their own adventure. With a checklist of activities to do, users can take a photo of themselves at each activity location and complete a photo strip filled with memories of their adventures. Once they complete a planned itinerary and their photo strip is filled, they are rewarded with a collectible that can be displayed on their profile which incentivizes them to continue exploring and discovering new experiences.
Built With
- figma

Log in or sign up for Devpost to join the conversation.