Inspiration

HR teams today are overwhelmed with repetitive questions, scattered systems, manual onboarding steps, and constant policy clarifications. Employees, on the other hand, struggle to find information quickly and often wait hours for simple HR responses. We wanted to build something that feels intuitive, human, and always available. HR Setu was born from a simple idea: an AI-powered HR bridge that connects people, processes, and policies in one seamless experience.

What it does

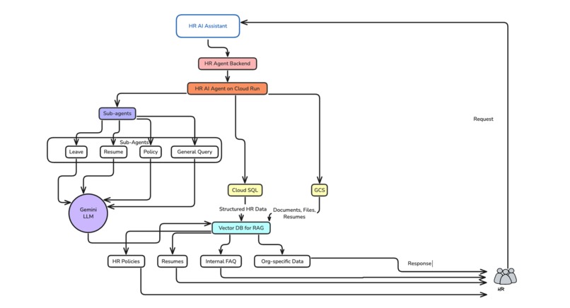
HR Setu is an agentic AI platform that manages end-to-end HR functions using multiple collaborating AI agents deployed on Cloud Run.

It can: • Answer employee questions instantly using natural conversation • Automate onboarding, policy retrieval, and leave requests • Summarize HR documents, handbooks, and compliance notes • Detect conflicts or policy violations • Provide personalized guidance for employee well-being and growth • Integrate with HR systems to unify workflows

Employees get a friendly AI companion. HR teams get an automated command center.

How we built it

We built HR Setu using Google’s Agent Development Kit (ADK) and deployed each agent as an independent Cloud Run service. The system includes: • A Condition/Policy Processing Agent that parses and summarizes HR documents using Gemini • A Workflow & Action Agent that handles leave requests, reminders, and onboarding steps • A Natural Language Interaction Agent that handles conversations in real-time • Pub/Sub for messaging between agents • Firestore for storing HR data, employee profiles, requests, and policy versions • A clean app interface served via Cloud Run with Gemini-powered chat

Every workflow — from onboarding to Q&A — is orchestrated through AI agents talking to each other.

Challenges we ran into

• Designing smooth multi-agent communication patterns within ADK • Maintaining accuracy of policy answers across multiple HR domains • Ensuring fast, stable inference on Cloud Run with Gemini models • Handling ambiguous employee questions with context retention • Creating a dynamic HR knowledge base that updates in real time • Building a UX that feels friendly and safe for HR conversations

Accomplishments that we're proud of

• Deploying fully independent agents that collaborate to resolve HR requests • Building a conversational HR companion that feels natural and human • Automating onboarding and HR workflows end-to-end • Creating a scalable, serverless system entirely running on Cloud Run • Designing a clean UI + brand (HR Setu) that users love instantly

What we learned

• How to design, test, and orchestrate multi-agent applications using ADK • Best practices for deploying AI-heavy workloads on Cloud Run • How to structure HR knowledge so Gemini can reason over it reliably • Real-world challenges around policy interpretation and ambiguity • How to build an AI teammate rather than just a chatbot

What's next for HR Setu

• Integrating with payroll, ATS, and performance systems • Adding voice interactions • Launching an analytics dashboard for HR insights • Expanding policy reasoning into compliance and onboarding training • Fine-tuning AI agents using organization-specific datasets

Built With

  • a2a
  • adk
  • cloudrun
  • cloudsql
  • gcs
  • python
  • rag
  • streamlit
  • vertexai
Share this project:

Updates