Inspiration
There's no easy way to say making friends is hard. No matter what day and age you're in, making connections with others can be difficult. That's why we made TigerMeet! Make your college social life a bit more exciting by meeting new people on campus. Maybe you're nervous to go to a club? Find a new friend through TigerMeet that can go with you!
What it does
TigerMeet logs in users and requires them to take a quiz that has a bunch of questions to help quantify who would be a good match. Then, it will show the user a list of their top 5 matches. The user can choose to either ignore these matches or message them!
Example questions include: • What is your favorite study location? • What is your favorite Monopoly piece? • What clubs are you in?
How we built it
We implemented this project using SQL, Postgres, JavaScript, HTML/CSS, Angular, and APIs. Here's a link to our Figma Prototype! link
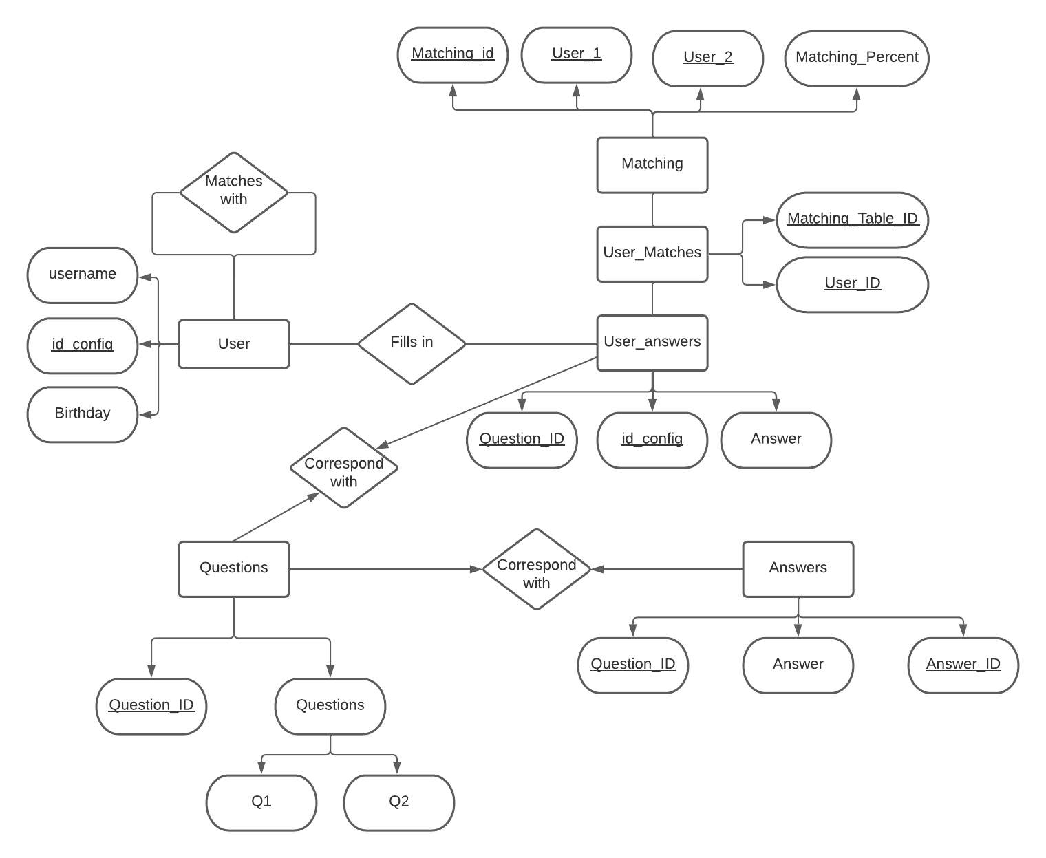
First, we broke down our project into a couple of goals: • Making a model of the application • Designing a schema for the application • Creating an interactive application We started off pretty strong by coming up with an idea of what we wanted to do and how we wanted to implement different parts of the TigerMeet system. For the first few hours of the hackathon, we sat down with each other and laid out the general structure for the database and application, and we also discussed how we were going to incorporate Angular and APIs into the system.
At first, we recognized all that we would have to do. Our plan was to utilize SQL databases and REST to hold users, quiz questions, answers, and their respective matches. Then, we would utilize Angular to connect with a HTML/CSS page. Then, we would use netlify to deploy our site on our Doman.com name. Also, we made diagrams for our databases to show off their relations, ideas for our website, and designed out what should be a class with what components.


Challenges we ran into
Some of the issues that we ran into during the implementation of TigerMeet include: setting up our programming environment, getting used to using unfamiliar tools and technologies, and losing a member of our team partway through the hackathon.
Accomplishments that we're proud of
We stuck it out until the end and we did a great job planning. Also, honestly, we learned a lot about each other's expertise and had an overall great learning experience. We started off with something big and didn't end up with much, but we are still all proud of at least putting our best foot forward.
What we learned
We were really able to learn a lot from each other. Each of us came in with our own skill sets and were able to share what we knew with each other. Many of us walked in with little to no experience with Angular, while some of us weren't too familiar with SQL. In order to make an application using these features, our team found it important to know what happens behind the scenes in order to coordinate the coding of different subsystems. This caused us to learn things we hadn't known before, while also allowing us to gain a deeper understanding of the subjects that we had already been familiar with.
In addition to the exchange of knowledge between team members, we each individually learned a lot on our own as well. For instance, none of us had ever used Angular with Java and SQL, so it was pretty difficult to navigate the way to connect these tools smoothly. Much of the time, we had to rely on advice from the internet and piece together bits and pieces to come up with solutions to our problems.
What's next for TigerMeet
• Finishing the project • Messaging services • Being able to make club hangouts • Sign up via Google • Spotify Integration • Join class groups • Phone App! TigerMeet on the Go!



Log in or sign up for Devpost to join the conversation.