Inspiration
We were inspired by the challenges faced by content creators on platforms, where a "one-size-fits-all" reward system often leads to misaligned incentives and under-compensated talent. Creators are compared to others across all categories, which results in unfair distribution based solely on engagement. Many feel discouraged when their niche, high-quality content is measured against viral trends. As a result, many valuable content and their creators face a dilemma of tradeoff between quality and profitability. This highlighted the need for a more equitable system—one that fairly rewards creators within their own communities.
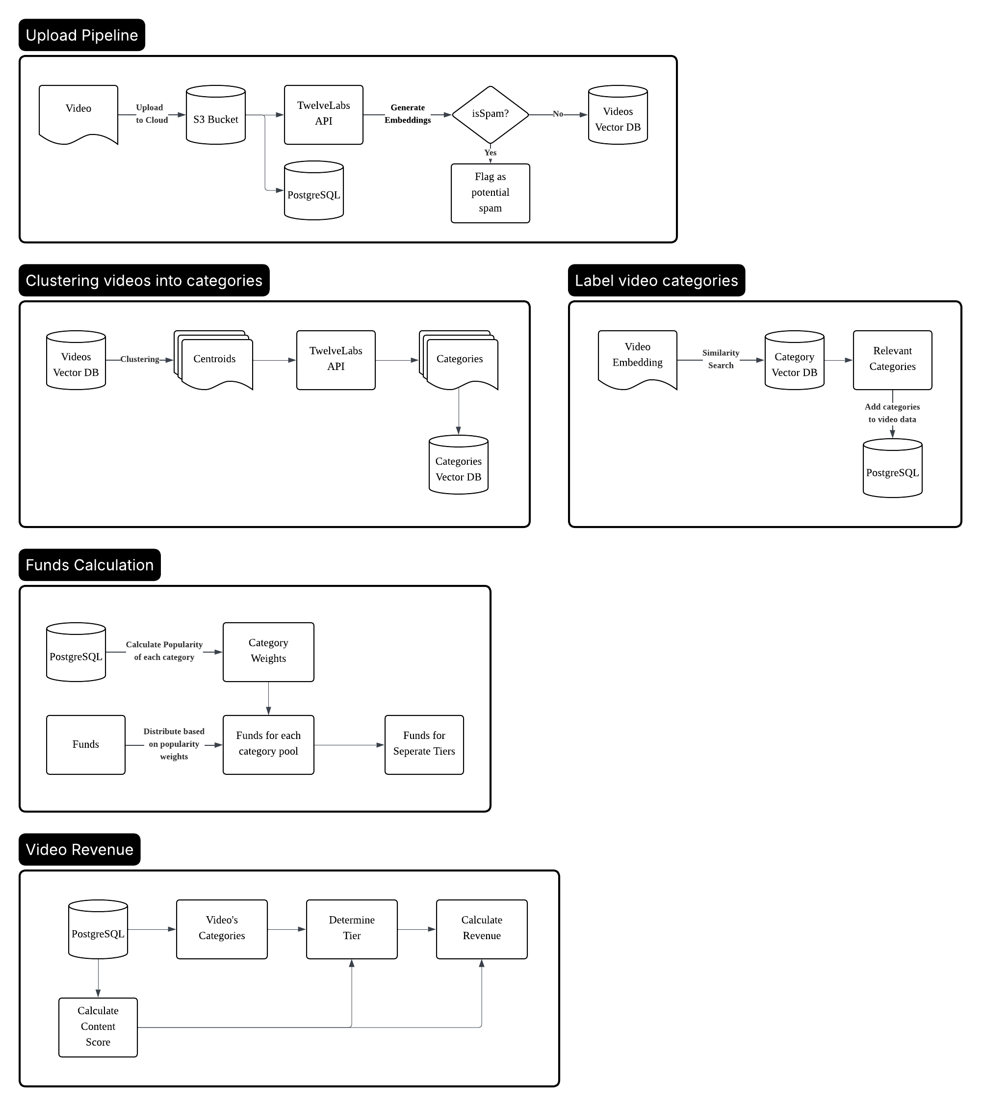
What it does
Our solution establishes a tiered, categorical value-sharing system for content creators. Within each category automatically classified by AI algorithms, TierTok uses a custom weighing algorithm to allocate rewards across different tiers, ensuring creators compete fairly within their own communities, and to be more motivated to advance to higher tiers with more rewards while contributing high quality content to the platform. TierTok also includes a robust fraud detection system to identify and flag bot activity and spam, maintaining an authentic and trustworthy ecosystem.
How we built it
Frontend: React, Vite, Three.js Backend: Java Springboot AI: TwelveLabs, Python, FAISS, Scikit-Learn Database: PostgreSQL, Qdrant, AWS S3
Challenges we ran into
Our biggest challenge was time constraints. Implementing the complex algorithms required significant development and testing, which proved difficult within our project timeline. Despite these challenges, this also highlights the future potential of TierTok—there’s ample room to enhance our algorithms, expand features, and optimize the system to make it even more robust and scalable.
We also faced the challenge of scalability in terms of quantity of data. With each video data's 2048-dimension embeddings, it is a notable challenge to tackle. Nevertheless, we successfully built our pipelines, databases and algorithms seamlessly as a proof-of-concept.
Accomplishments that we're proud of
We are proud to have developed an innovative and fully workable solution with TierTok, a platform that has the potential to reshape value sharing and provide fairer rewards for countless content creators. By creating a system that considers both engagement and content quality, we hope to empower creators to thrive within their own communities rather than competing unfairly against viral trends.
Internally, our team is proud of how we collaborated and stayed committed throughout the project. Despite tight deadlines and complex technical challenges, we supported each other, leveraged each team member’s strengths, and saw the project through from concept to a functioning system. This experience not only strengthened our technical skills but also reinforced the value of teamwork, perseverance, and shared vision.
What we learned
Throughout this project, we learned the importance of tackling problems from multiple perspectives, which helped us better understand the needs of content creators and the challenges of fair reward distribution. The equality and inclusivity issue in the value sharing is never merely a technical or moral problem. It requires constant and mindful efforts of building robust and minimal-biased profit-sharing mechanism, where the machine learning algorithms play an indispensable role in the process.
We also pushed ourselves to visualise and design complex algorithms to solve real-world problems, improving both our technical and analytical skills.
Additionally, we gained valuable experience in presenting and demonstrating our solution clearly within tight timeframes, strengthening our communication and teamwork abilities.
What's next for TierTok
TierTok has significant growth potential. In the future, we plan to fine-tune AI models to more accurately assess content quality, enhancing the precision of our engagement and reward algorithms. Beyond improving our core system, there are opportunities to develop a variety of new features, such as personalized recommendations and creator analytics.
The PCA algorithms, Vector Embeddings Indexing can be scaled to higher amount of data by employing hardware acceleration on GPUs. By improving the speed of running algorithms, we can reduce the latency for the system and increase the throughput.
Built With
- amazon-web-services
- faiss
- java
- postgresql
- python
- qdrant
- react
- s3
- scikit-learn
- springboot
- three.js
- twelvelabs
- vite
Log in or sign up for Devpost to join the conversation.