-
-
One of our biggest challenge was getting on top of managing tasks among ourselves, working agreements, timezone differences & styles of work
-
The problem
-
Happy Feedback from a TT Entrepreneurs Group chat about the impact of local seamstresses during covid
-
sourcing locally items needed for masks
-
demand for seamstresses
-
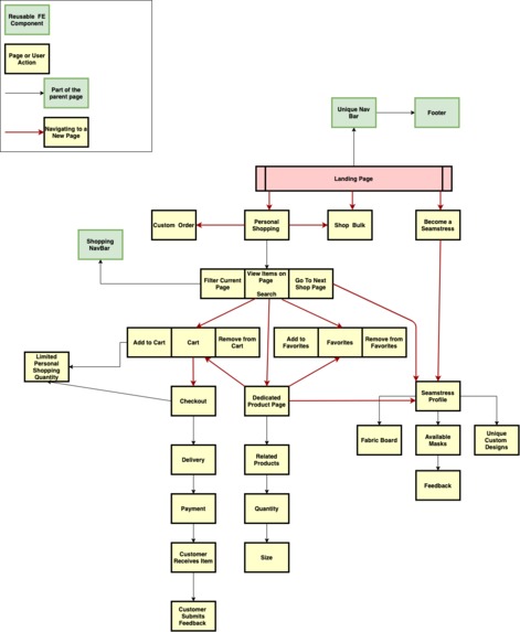
User Flow Chart
-
brainstorming
Inspiration
Inspiration for Threaded came from many different sources. A lot of our inspiration came from problems in our community. We have listed them below.
Industry/Seamstress Perspective
- Having friends and family working as freelance artists but are out of work due to the impact of the coronavirus and wanting to create a platform the can help fill this gap.
- One of our teammates, friends, and family couldn't get masks in time for quarantine
- Fashion entrepreneurs are emphasizing their already sustainable practice of making fashion from items sourced locally, which is even more important as supply chains for PPE and international products to the region is broken.
- Impact of the pandemic on artists and not being able to work, and request for a platform to help them collaborate, make revenue and continue their creative impact
Our mission was to take these problems and create a virtual platform that allows individuals like you to buy and sell masks.
Shoppers Perspective
- One of our teammates could not get a mask in time for quarantine. Still can't get a mask
- Size of mask purchased from a seamstress did not fit one of our teammates and didn't know how to return or get to adjusted
- Need for online shopping, contact less payment and deliver
- Fashionable Mask Fad that is going viral on social media
Government/CDC Perspective
- Mandates around wearing masks and gloves in our new normal
What it does
Democratize and unlock the power of sustainable, locally sourced fashion products in a manner that customers are able to return and get their needs met effectively and seamstresses are able to have a marketplace to display products and reach customers.
Within the local artisan space, we have targeted seamstresses, specifically creators of sustainable clothing items that are made from materials sourced locally or have been shipped to the region before the pandemic. Our marketplace is designed to first tackle the immediate need for Personal Protective Equipment by tapping into the local seamstresses who have already begun to produce masks rapidly. Our seamstresses do everything, where our platform just enables the selling of their finished product to personal and bulk shoppers, and contactless secure payment and delivery of the purchased masks.
How we built it
We designed our product in Figma:
Our stack is React + Express + MongoDB for our MVP and product we plan to launch into the market.
We created a HVP (Hackathon Viable Product) using Wix Corvid after having a walkthrough with a Wix Corvid Developer Evangelist that explained how this is a full stack utility built on top of Wix Designer. In wix we used JQuery, CSS and rode backend api calls in Node.
Payment APIs: WiPay and Wix Pay Delivery APIs: At the moment partnership with delivery logistics company in Trinidad and Tobago. Plan to create more across the Caribbean.
Challenges we ran into
We had one experience frontend engineer on our team, and we had to make a decision in regards to how quickly will be able to build out our frontend with just one FE engineer. This led us down to how can we accelerate our development using Wix.
Delivery concept: A big part of our solution is designing for the supply chain faults. We approached this by creating viable delivery zones where we have delivers that are able to do contact less delivery in fixed zones (zipcodes). Shoppers have to specify their current locale/destination of where the mask will be delivered to before being able to see all available masks NOW with a viable delivery option.
We all have full time jobs so we had to figure out how to best work with each other, with different timezones, availability and so on. Sometimes our meetings ran over 2 hours and we then had to implement the pomodoro technique to stay productive.
Accomplishments that we're proud of
Teamwork, it's safe to see we are a strong team as we have ironed out our communication and developer best practices, and we just like each other, and can't wait to complete our sprints that will take us to being able to launch our MVP estimating 12 weeks.
This is the first hackathon for two of our teammates.
This is the first time two of our teammates have worked on a production targeted app.
What we learned
We learnt how to design for scale from the beginning. Specifically for our MVP.
We learnt how to weigh development effort vs rush to go to market as this is an immediate need and therefore we want to provide our masks marketplace as soon as possible so that we can ensure as much individuals and bulk shoppers can get access to the protection they need.
We learnt how to tap into our Engineering Ikigai : where as we were rushed/scrappy we were forced to do things we don't naturally do like (design frontend) and the frustrations encountered impacted our natural passion for coding, but we reminded ourselves that we are doing what we have to with what we have, and thus tried to reshuffle the tasks to align with our natural interest, for instance not asking our frontend engineer to do Node stuff.
What's next for Threaded: Connecting you with the best masks made near you
We envision scaling our marketplace into a matchmaking platform where shoppers can be matched to seamstresses based on their need to create an outfit for an occasion such as Graduation.
Log in or sign up for Devpost to join the conversation.