-
-
A solution for all and that can be used by all
-
Sharing between neighbours should be made simpler than that !
-
Communication material
-
Board that could be used in a small building in Bern
-
Board that could be used in a high rise in Westeros
-
Board that could be used in a high rise
-
Board that could be used in a small building
-
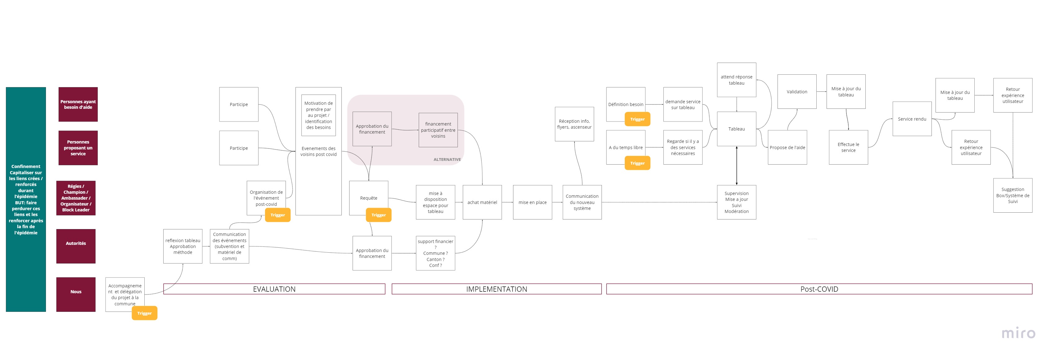
Customer journey
-
Customer journey explained
Inspiration
Modern communication transformed our local community :
- We are close to people far away, but don’t know our neighbours
- We thought there was no need for local communities
COVID19 changed that. It forced us to live in isolation. It forced us to rely on those geographically close to us. Indeed, in crisis time, we have no choice but to rely on those close to us, especially if we are part of the vulnerable population.
We aim to integrate all actors (inhabitants, old and you, management, municipality) and strengthen the social cohesion at the micro-local scale of the building.
In the first iteration, we prototyped different board templates that can be put in every building allowing micro-local communities to enforce and enhance their social links.
What it does
This board gives every inhabitants the possibility to offer or demand services, connect and share. This board could in the future be digitaly expanded with the use of an app. But the core idea is the inclusivity of the solution, and therefore the focus is set on the board.
How we built it
We provide free open source templates that can be printed and put on existing boards. We will also manufacture white boards that are already designed. In the future, if success is met, one application to join the different boards could be developed.
Challenges we ran into
Inclusivity: how to ensure everyone can acces this board and ask / recieve what he / she needs Communication: how to ensure the links that were created within the tough times of the covid crisis can linger on after the crisis. Reproducibility: how can the tools we provide be reused in different contexts, in order to ease the spread and the scale up of the solution
Accomplishments that we're proud of
We're proud that the solution we developed is:
Accessible to every generation
Scalable and adaptable to different types of housing
Low tech and sustainable
Easy to use
We're also proud of the aesthetics developed for our solution
What we learned
Communication is key
Early-stage involvement of all actors can lead to great results
Users should have the control over their social community tools.
Keep it simple
What's next for This is Sick
- Project presentation to professional working in the field (commune, canton, real estate companies)
- Iterating over feedback from our own neigbours and friends during the COVID crisis.
- Post Covid-19 aperitif to meet our own neighbours and raise awareness about the solution, and challenge it through social medias
- Based on user feedback, iterating over the package to try it out at several buildings of a housing company in Lausanne
Built With
- pen
- stickynotes
- whiteboard
- wood





Log in or sign up for Devpost to join the conversation.