Inspiration
My favorite game when I was younger was Hill Climb. I would spend hours playing it because it was so addicting. So, when I got the idea to build a web3 clone of the game, I knew I had to do it.
A few different sources inspired the game I created. First, the original game itself served as an inspiration for me to make my version. It was quite a challenge for me since I had little-to-no prior experience in Unity and ThirdWeb game development.
Second, ThirdWeb also inspired this project of mine through its powerful platform for building NFTs, and learning about the potential of P2E gaming and how NFTs can be used to create truly decentralized games opened my eyes to what could be accomplished here.
Last but not least, other collectible NFT games out there inspired me in terms of mechanics and gameplay experience, showing me what could be possible with this kind of gaming format.
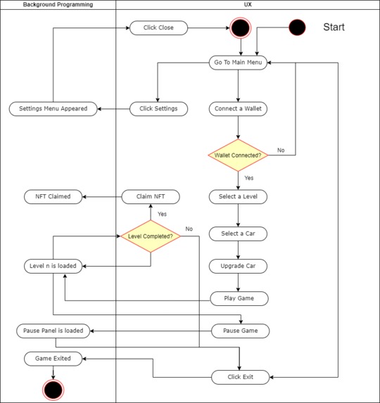
What it does
The game features beautiful graphics, exciting gameplay, cool animations, a unique NFT collection, and a lot of fun.
To get access to the game, you have to connect your wallet. But first, you have to claim an NFT. To do so, hop over to the contract dashboard and click the claim button. Then, go back to the game and connect your wallet. Otherwise, you will encounter a "Low Balance. Access denied!" message on the screen.
Once the wallet is connected, you can play the game.
How we built it
It took me several weeks to develop the game, but it was worthwhile. I used Unity and the ThirdWeb GamingKit SDK to create the game. The Unity engine provided all the features I needed to create a fully functioning 2D game. The ThirdWeb GamingKit SDK made it simple to connect my game to the Ethereum blockchain and create a P2E game where players can claim NFTs by playing the game and completing each level.
I designed four levels in the game using the 2D Terrain Editor, four cars with different mechanics using GIMP, and each level requires players to complete it to claim an NFT. This will allow players to compete to claim as many NFTs as possible.
I also created a custom contract using ThirdWeb ContractKit. This allowed me to assign different ERC721 tokens to each in-game asset and track it on the blockchain.
The other side of building this game was developing its landing page using React. This allowed us to create personalized animations and ensure that users could explore all the game's features.
Finally, combining these technologies made it possible to build a fully functioning decentralized game! With Unity's powerful 2D graphics engine, ThirdWeb's robust infrastructure, and ThirWeb ContractKit's secure contracts, I created an amazing gaming experience for users!
After launching the game on Ethereum Testnet, I ran some tests with friends to check if everything was functioning as intended.
I have been playing the game for quite a while now, and it has received great feedback from my friends. Players are enjoying the exciting gameplay and collecting rare NFTs.
Challenges we ran into
Creating a web3 game can be very tedious, as I spent a lot of time designing the game and implementing its unique functionalities from scratch. On top of that, I had little to no prior experience developing games with Unity and ThirdWeb.
Leveraging both ContractKit and GamingKit is hard. Choosing between dozens of ThirdWeb contracts Protocols requires much research for the best fit for your game.
However, after several weeks of hard work, determination, and dedication, I finally managed to finish the project.
Accomplishments that we're proud of
I am extremely proud to say that after a lot of hard work, and long hours of dedication, the game is now live and available to everyone to play. It's an exciting P2E NFT collectible adventurous game that I was able to leverage both the power of ContractKit and GamingKit to create. Besides its fully functional nature, I could write well-documented, structured code. I followed the best practices to ensure that the code was well maintained in the long run and ultimately allowed other developers to customize different aspects of the game easily. This is an accomplishment I am truly proud of!
What we learned
Developing this game allowed me to learn about Unity game development and how to interact with the Ethereum blockchain simply through the power of the ThirdWeb Platform.
The ThirdWeb Platform makes developing games that use the Ethereum blockchain easy, and I've found this experience incredibly powerful and rewarding. I'm looking forward to continuing development on this project and exploring new possibilities with blockchain gaming!
What's next for ThirdWeb Hill Climb
I am planning to deploy the game on the mainnet, and build more sophisticated cars, levels, etc.
Built With
- contractkit
- gamingkit
- gimp
- javascript
- react
- solidity
- unity

Log in or sign up for Devpost to join the conversation.