Brief Text Description About “The Undo Robocaller Kitt” Software Program
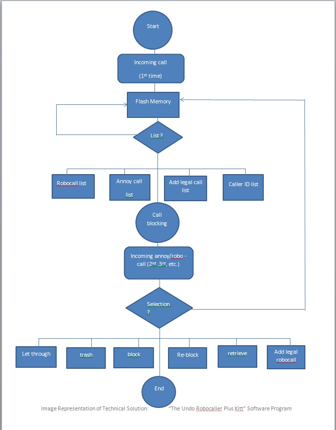
My (Ossie Susa Hall) sole proposed technical solution “The Undo Robocaller Kitt” is a software program that would allow the blockage of unwanted robocalls while at the same time allow familiar/wanted calls (family, friends, neighbors) to come through. My software program is not designed to block logal robocalls.
If implemented, my technical solution would work in conjunction with already existing landlines and mobile phones. It would also work on a proprietary or non-proprietary device or platform.
In short, my technical solution would motivate, empower and em-bold the consumer by providing the tool(s) needed to be successful in eliminating unwanted robocalls.
Log in or sign up for Devpost to join the conversation.