Inspiration
Living in the south, tornado sirens are a part of life. But what really scares us isn't the storm but the stories of people calling 911 during a crisis and getting a busy signal because the lines are flooded. We realized the bottleneck isn't the number of ambulances, but the number of people available to answer the phone instantly.
What it does
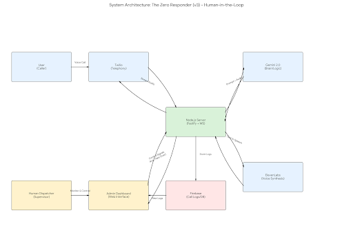
The Second Responder is an AI dispatch assistant that picks up immediately when human lines are busy offering a zero hold time and support in over 29 Languages. It talks like a human to gather location and emergency details, then prioritizes them on a dashboard for real dispatchers. It doesn't replace operators but only handles the intake so no caller is left listening to a ringing phone.
How we built it
In crisis situations, speed is everything, so we focused on low latency.
The Ears (Twilio): Captures the phone audio and streams it to our server.
The Brain (Gemini 2.0 Flash): Instantly processes the panicked speech and extracts structured data (Location, Type of Emergency).
The Voice (ElevenLabs): Generates a calm, authoritative voice in real-time.
The Glue (Node.js + WebSockets): Connects all these services together in milliseconds.
Challenges we ran into
None of us were telecom experts. Wrangling raw audio streams from Twilio and piping them through ngrok tunnels to our laptops was a nightmare. We had too many moving parts (Twilio → Server → Gemini → ElevenLabs), and getting the latency down so the conversation didn't feel "awkward" took hours of debugging.
Accomplishments that we're proud of
We have a working prototype! You can call a real number and have a bidirectional conversation with an AI that feels natural. We're proud that we built a tool that keeps the "Human-in-the-Loop" which gathers info to help dispatchers rather than trying to replace them.
What we learnt
We learnt a ton about WebSockets for real-time data, prompt engineering for safety (so the AI doesn't give bad advice), and how to fine-tune ElevenLabs to sound professional.
What's next for Lifeline
SMS Integration: For situations where you can't speak out loud.

Log in or sign up for Devpost to join the conversation.