Inspiration
I always enjoyed thinking about scalability and systems design and one of the main reasons this needs to be done is to process lots of requests for, for example, data. So I decided to build a simple API that processed data, but make it able to handle hundreds of requests a second.
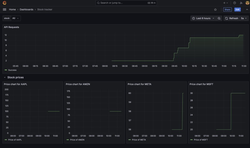
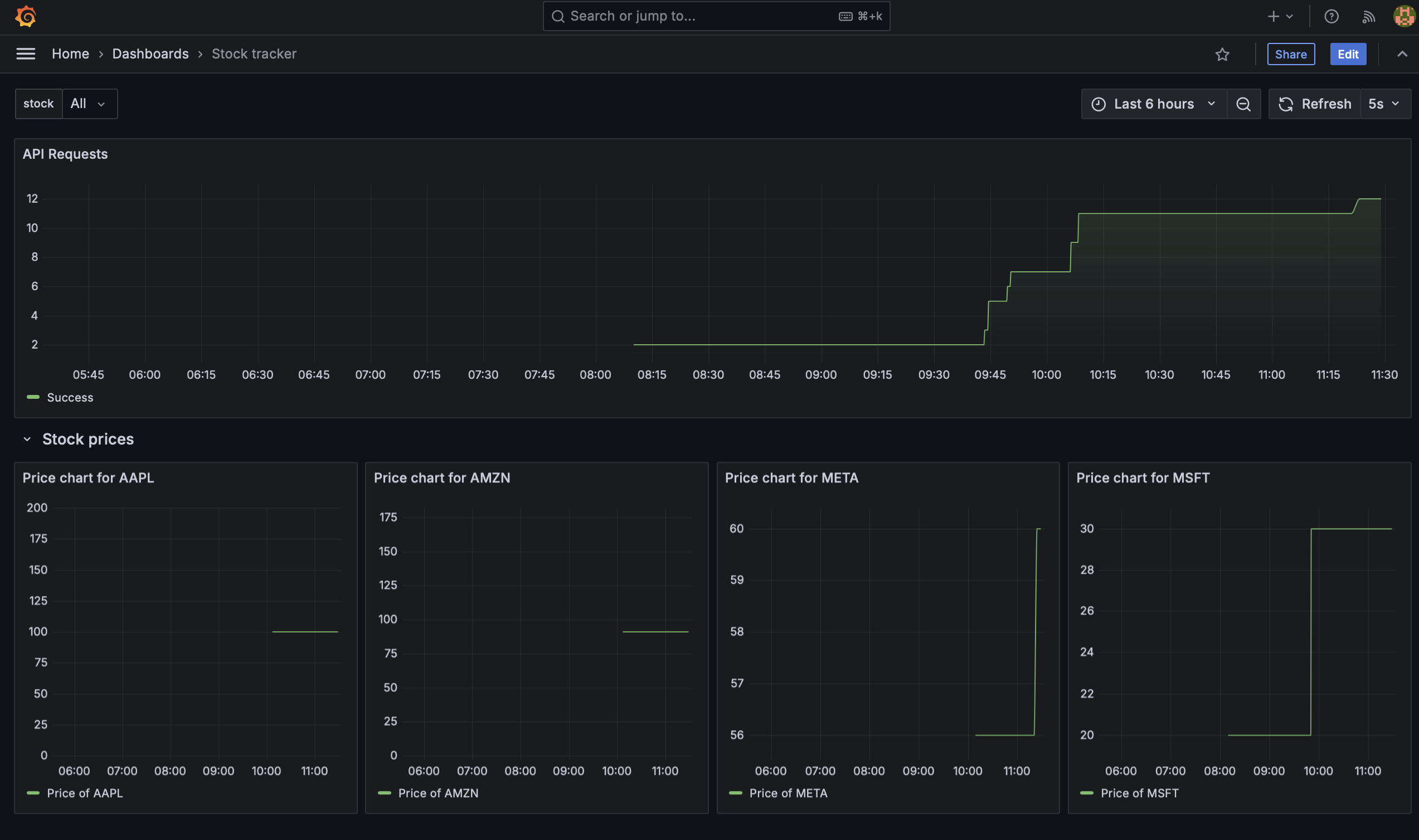
What it does
It takes a request in the format of
{
"stock_name": "MSFT",
"price": 60
}
And 1) saves it to prometheus for short term stats 2) saves it to mongodb with a timestamp for further use later on.
That is it, simple idea but designed to be super scalable
How we built it
Written in Rust to be fast and secure, using Redis, MongoDB, Grafana, Prometheus all running in Kubernetes with Minikube
Challenges we ran into
Had to switch from PostgreSQL to mongodb and from zeroMQ to Redis due to a lot of issues with them.
Accomplishments that we're proud of
To finish! It was a pretty ambitious idea for 1 person but I am glad I finished it
What we learned
ZeroMQ SUCKS
What's next for the project
Hopefully other people can use this proof of concept :)
Built With
- grafana
- kubernetes
- mongodb
- prometheus
- redis
- rust
Log in or sign up for Devpost to join the conversation.