Inspiration
Every 30 minutes, a child is born in India with Thalassemia, requiring lifelong blood transfusions. Despite this, patients struggle with finding timely donors, tracking treatments, and navigating a fragmented system. We were inspired by Blood Warriors’ mission and the urgent need for an AI-powered support system to act as a lifeline for Thalassemia patients, especially in underserved regions.
Team Details
- University: Vellore Institute of Technology (VIT), Chennai
- Members:
- Mirza Khaja Moinuddin Nawaz
- Tashadur Rahman
1. Target Problem Statement
Thalassemia patients in India face life-threatening delays in receiving timely blood transfusions due to the lack of real-time donor availability, fragmented systems, and poor coordination between patients, hospitals, and donors. This results in missed appointments, blood wastage, and increased stress for families, particularly in underserved areas. Our solution targets these gaps by providing an AI-driven platform to ensure seamless donor-patient matching and care support.
2. Proposed Solution
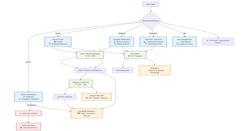
ThalRakshak is an AI-powered blood management and care coordination platform designed for Thalassemia patients. It features:
- Real-time AI-driven donor matching based on proximity and eligibility.
- Predictive emergency response system with a 12-minute average response time.
- Personalized patient dashboards with transfusion schedules, health alerts, and educational resources.
- Gamified donor engagement with AI-tailored achievements and schedules.
- Blockchain integration for transparent donor contribution tracking.
- Integration with e-RaktKosh and Blood Bridge for scalability. This solution stands out by combining end-to-end automation, geo-targeted matching, and HIPAA-compliant security, surpassing manual coordination efforts like Blood Warriors' Blood Bridge.
3. Technology Stack
- Languages: TypeScript, JavaScript, SQL, Python (optional)
- Frontend: React 18, Tailwind CSS, Shadcn/UI, Recharts/Chart.js
- Backend: Supabase (auth + real-time DB), PostgreSQL, Azure Cosmos DB
- AI/ML: TensorFlow.js (donor prediction), OpenAI GPT API (chatbot), Azure Machine Learning (demand forecasting)
- APIs & Tools: Google Maps API, Dialogflow API, Azure API Management (e-RaktKosh, Blood Bridge), Email/SMS APIs (Twilio)
- Cloud Services: Azure Functions (real-time processing), Azure Security Center (HIPAA compliance), Cloudflare (CDN)
- Additional: React Query, PWA Support, Framer Motion, Blockchain (for transparency)
4. Functionality
- Patients: Access personalized dashboards with schedules, reminders, and health alerts.
- Donors: Receive real-time alerts, eligibility checks, and gamified achievements.
- Hospitals & Volunteers: Manage real-time inventory, coordinate pickups, and broadcast emergencies.
- Admins (Blood Warriors): Monitor KPIs, forecast demand, and oversee interactions.
- All users benefit from a 24/7 multilingual chatbot, GPS-based routing, and secure JWT authentication. The modular design allows future additions like teleconsultation and AI risk scoring.
5. Impact
- Reduces emergency response time by up to 75% with AI-driven mobilization.
- Minimizes blood wastage by 40% through predictive inventory management.
- Increases donor retention by 60% with intelligent engagement.
- Empowers Blood Warriors with data-driven tools for nationwide management.
- Enhances patient outcomes via improved adherence and education. ThalRakshak fosters trust, transparency, and efficiency in a fragmented healthcare ecosystem.
6. Challenges/Constraints and Risks
- Data Limitations: Limited open-access Thalassemia datasets may affect AI model accuracy.
- System Integration: Variability in legacy hospital systems and government APIs (e-RaktKosh) poses integration challenges.
- Data Security: Handling sensitive data requires robust HIPAA compliance.
- Real-Time Scaling: Managing concurrent users during emergencies needs optimization.
- Adoption: Rural connectivity and digital literacy may hinder onboarding.
7. Assumptions
- Patients and donors have basic smartphone and internet access.
- Hospitals and Blood Warriors will support API integration.
- Government APIs (e-RaktKosh) are accessible and stable.
- AI models can be trained on anonymized historical data.
- Stakeholders accept AI-assisted decision-making.
8. Timeline
- Hackathon Goals:
- Set up architecture with Supabase, PostgreSQL, React, and Azure Cosmos DB.
- Implement JWT authentication and role-based dashboards.
- Build AI-driven donor-patient matching with location filtering.
- Create real-time inventory dashboard and 24/7 chatbot.
- Simulate emergency alert system with Azure Functions.
- Post-Hackathon Milestones:
- Integrate e-RaktKosh and Blood Bridge via Azure API Management.
- Launch PWA with offline capabilities using Azure edge computing.
- Train AI models with Azure Machine Learning for risk scoring.
- Conduct rural pilot with multilingual support.
- Expand to nationwide rollout with hospital partnerships.
Built With
- 18
- auth
- chart.js
- classification
- cloudflare
- css
- dialogflow
- e-raktkosh
- forecasting
- framer
- gpt
- javascript
- jwt
- maps
- models
- openai
- postgresql
- pwa
- recharts
- rls)
- row-level
- security
- series
- shadcn/ui
- sql
- supabase
- tailwind
- tensorflow.js
- time
- twilio
- typescript
- vercel
Log in or sign up for Devpost to join the conversation.