Inspiration
We take inspiration from Vietnam's public sector website
What it does
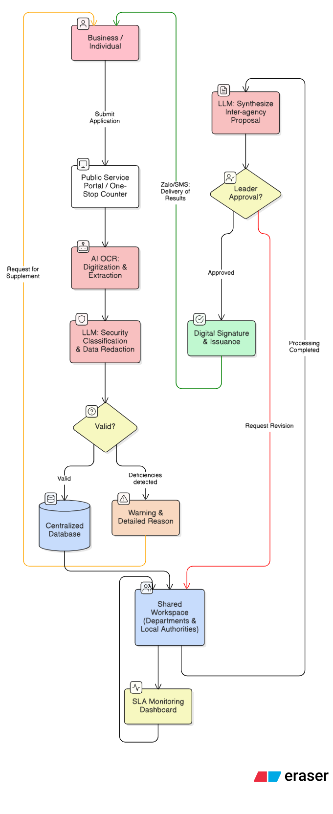
EPSW (Electronic Public Service Workflow) is a next-generation e-government ecosystem designed to eliminate administrative bottlenecks and bridge the information gap between Provincial Departments and local Commune levels. It goes beyond simple digitization by fundamentally restructuring workflows through AI:
- Automated Intake: Utilizes AI OCR to instantly read, classify, and suggest department routing for incoming dossiers, drastically reducing the front-desk workload.
- Cross-Departmental Workspace: Specialists from various Provincial Departments (e.g., Environment, Investment) and local Commune officers can evaluate the same application simultaneously in real-time.
- Smart Executive Summaries: AI automatically synthesizes multi-departmental feedback to generate a standardized executive brief (Tờ trình) for leadership approval with a single click.
- 48-Hour SLA Monitoring: The system automatically pushes approaching or overdue applications to the top of the Mission Control dashboard with red alerts, ensuring no dossier is left behind.
How we built it
We built EPSW using a modern, cloud-native architecture to ensure maximum speed and scalability:
- Framework & Runtime: SvelteKit 2 combined with Svelte 5, running on Cloudflare Workers (Edge computing) for a blazingly fast experience.
- Database & Storage: Cloudflare D1 (SQLite) for the database and Cloudflare R2 for storing scanned documents.
- Artificial Intelligence: Integrated the Qwen model duo—Qwen VL Plus for complex, multi-page OCR, and Qwen Max for deep content analysis and executive summarization.
- Management & Security: Drizzle ORM for data management, Better Auth for our 4-tier Role-Based Access Control (Admin, Front-desk, Specialist, Leadership), and Resend for citizen email notifications.
Challenges we ran into
- Processing Administrative OCR: Scanned government PDFs are often skewed or of inconsistent quality. We had to heavily fine-tune our pipeline with Qwen VL Plus to accurately extract data from complex, multi-page bureaucratic forms.
- Edge Computing Constraints: Deploying a fully-fledged document management system on Cloudflare Workers required strict optimization of bundle sizes and rigorous management of database states (D1).
- Multi-Tier Authorization Logic: Building a complex approval flow where sensitive information is redacted based on specific departmental roles, while still maintaining a seamless collaborative environment.
Accomplishments that we're proud of
- The "Zero-Touch" Workflow: Successfully creating a seamless pipeline from citizen submission to leadership approval, with AI assisting at every single link in the chain.
- Mission Control Dashboard: A highly visual interface for civil servants that highlights SLA violations, shifting the public sector's work style from reactive to proactive.
- Extreme Performance: Thanks to running entirely on the Edge, the platform delivers near-instantaneous response times, even when processing heavy document files.
What we learned
- Workflow Design Thinking: We realized that AI shouldn't just be an isolated tool; it acts as an active "team member" that connects previously siloed departments.
- Mastering the Cloudflare Ecosystem: We learned how to fully leverage D1, R2, and Workers to build a robust Enterprise Application without needing traditional, heavy servers.
- The Importance of Internal UX: The interface for civil servants must be streamlined yet comprehensive enough so they can make confident decisions based on AI suggestions.
What's next for EPSW
- National ID Integration: Connecting with the national digital identity system (VNeID) for automated citizen and enterprise authentication.
- Mobile App for Local Officers: Developing a dedicated mobile app so commune-level officers can take photos of field sites and upload evidence directly into the appraisal system.
- AI Bottleneck Forecasting: Utilizing historical data to predict peak application periods, helping leadership allocate human resources more effectively.
Built With
- cloudflare
- node.js
- qwen
- svelte
Log in or sign up for Devpost to join the conversation.