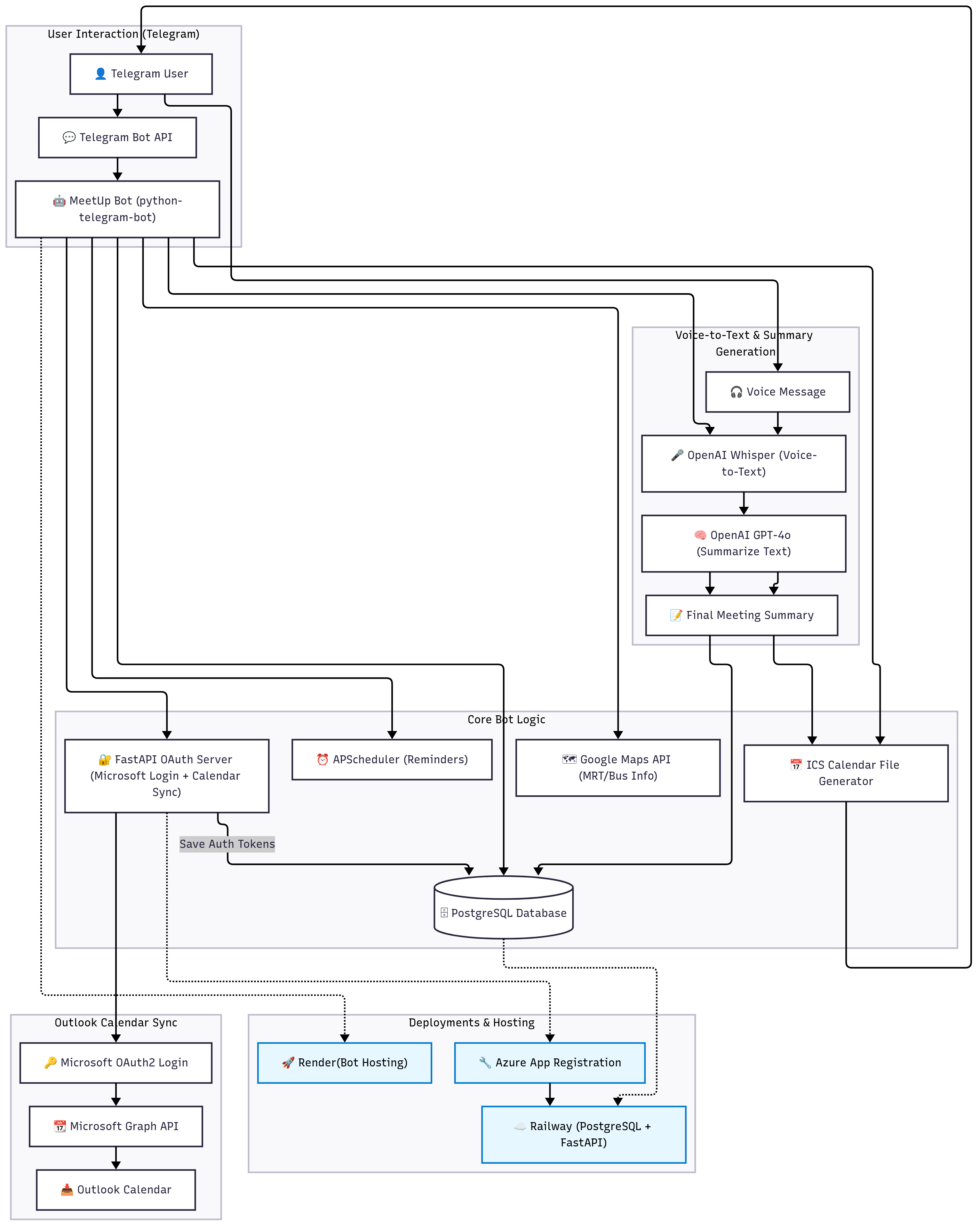
This Telegram bot is designed to make group planning simple. Instead of switching applications you simply speak or type normally in your Telegram group. When you're ready, type /startlistening to start the bot gathering messages, and then /stoplistening when you're finished. It will then combine everything into a neat meeting report, including the date, time, place, activity, and even who is there.
To make things more convenient the bot searches for the nearby MRT and bus stops using the Google Maps API and provides a map link for simple navigation. If someone chooses to talk, audio communications are transcribed using OpenAI Whisper and published in the summary. You may also create reminders with a single tap, and they will be scheduled automatically by APScheduler. Edit buttons are also included in the final summary incase of a change in plans.
Everything is securely kept in a PostgreSQL database housed on Railway, allowing you to access and update meetings at any time. If you want to use Outlook, there's a web link that will sync the meeting straight to your calendar using a FastAPI backend and Microsoft Graph API.
This whole system runs on Render, which means it's fast, stable and cloud-native.
Built With
- .ics
- aiohttp
- apscheduler
- azure-app-registration
- dotenv
- fastapi
- ffmpeg
- googlemaps-api
- oauth
- openai-api
- postgresql
- python
- railway
- render
- sqlalchemy
- whisper
Log in or sign up for Devpost to join the conversation.