Inspiration
SURROBOON's genesis is woven with threads of heartache and boundless hope, inspired by dear family members grappling with the yearning for parenthood. In a world where surrogacy stands as a lifeline, we emerge as beacons of unity and support, echoing the theme of "Women and Tech for Good." Fueled by personal stories, we envision a space where hearts find solace and surrogacy's complexities are navigated with grace. SURROBOON becomes more than innovation; it's a tribute to struggles, an embodiment of empathy, and a legacy of unity. It's where technology nurtures, uplifts, and empowers—a heartbeat of inspiration that bridges hearts and homes
What it does
- Personalized Matching:** SURROBOON utilizes advanced technology to facilitate personalized matching between intended parents and surrogate mothers. It considers compatibility, values, and medical history, creating harmonious partnerships that foster understanding and shared purpose. 2. Emotional Well-being: The app places emotional well-being at the forefront. For surrogate mothers, it provides access to counseling services, support groups, and a thriving community, fostering a sense of belonging and empowerment throughout the detachment process. 3. Language Accessibility: Breaking down barriers, SURROBOON is available in multiple languages, and features a chat function with integrated translation capabilities. This ensures clear communication and promotes a transparent relationship built on trust. 4. Legal Guidance: Navigating the legal landscape is made effortless. The app offers comprehensive information on legal procedures, rights, and responsibilities, easing the process for both intended parents and surrogate mothers. It even securely stores official IDs, ensuring legitimacy and privacy. 6. Data-Driven Insights: The app employs research and data analysis to continually refine its algorithms, enhancing the matching process and providing evidence-based guidance to intended parents and surrogate mothers. 7. Uniting Global Communities: SURROBOON breaks geographical boundaries, connecting intended parents and surrogate mothers from diverse cultures, creating a global community of shared experiences and limitless choices. 8. Empowerment Through AI/ML: Utilizing AI/ML technology, SURROBOON offers tailored suggestions and guidance for navigating the intricate process of attachment and detachment, empowering individuals to forge their own meaningful connections. 9. Ethical and Transparent Approach: Upholding ethical surrogacy practices, the app promotes transparency, informed consent, and responsible conduct, ensuring the well-being of all parties involved. 10. Legacy of Unity: SURROBOON is more than an app; it's a legacy of love, compassion, and unity. It transforms surrogacy into a transformative and empowering experience, creating lasting connections that span beyond the journey itself.
How we built it
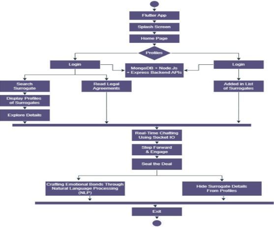
It starts with a welcoming screen that uses Flutter, a special tool for making apps. People log in as either "Intended Parents" or "Surrogates" using MongoDB and Node.js, which are like the app's memory. When they want to talk, Socket.IO makes it happen in real-time, like texting.
The magic of understanding emotions is thanks to Natural Language Processing (NLP), a smart way of talking with the app. Everything is carefully organized using MongoDB, Node.js, and Express, which help the app manage all the information.
Our app also has a special trick: it can hide certain details to keep things private. All these technology pieces fit together to create a smooth and safe way to connect intended parents and surrogates, making surrogacy journeys feel easier and more connected.
Challenges we ran into
The journey to realizing SURROBOON was strewn with trials that tested our resilience and dedication. As we embarked on a mission to nurture empathy and empowerment, we encountered obstacles that sparked innovation and unwavering resolve. From intricate technical integrations to preserving ethical standards, safeguarding privacy, bridging language gaps, and navigating complex legalities, each hurdle was met with determination. Crafting emotional support, respecting cultural sensitivities, and ensuring user education posed intricate tasks. Striking the perfect emotional equilibrium in app interactions was a persistent challenge. Despite these trials, our vision remained steadfast, fueling growth and a deeper comprehension of SURROBOON's potential to unite women, technology, and compassion for the betterment of all. Our dynamic technology stack also encountered its own set of challenges, prompting us to adapt, innovate, and solidify our commitment to pioneering surrogacy empowerment and unity.
Accomplishments that we're proud of
Within the tapestry of our journey, we've woven accomplishments that inspire our path. From crafting empathetic connections through AI-powered Dialogflow and transcending linguistic boundaries to safeguarding data privacy, respecting ethical considerations, and fostering a global community, each achievement reflects our unwavering dedication. Guiding users towards emotional well-being, cultural sensitivity, and empowerment, we've harnessed technology's resilience and learning to create an app that unites women, technology, and compassion for a transformative surro
What we learned
Throughout this project, we gained invaluable insights and skills. We learned to seamlessly integrate diverse technologies like Flutter, Dialogflow, MongoDB, and Node.js to create a cohesive user experience. Navigating ethical considerations taught us the importance of responsible design. Our journey highlighted the significance of user privacy and data security. We honed our abilities to address emotional needs through Natural Language Processing. Collaborating as a team, we deepened our communication and problem-solving skills. We also recognized the power of technology to bridge cultural gaps and create a global impact, reinforcing our belief in the potential of tech for good.
What's next for Team 208_SURROBOON
Team 208_SURROBOON is driven by a compelling vision to reshape the surrogacy landscape. Our immediate focus involves refining SURROBOON based on user feedback, enhancing its intuitive interface, and fine-tuning its emotional connection features. We aim to collaborate with fertility clinics, incorporating advanced Assisted Reproductive Technologies. Our data-driven approach will allow us to continually optimize our matching algorithms and improve user experiences. We're committed to expanding our global reach, connecting with diverse cultures, and advocating for responsible surrogacy practices. Team 208_SURROBOON is dedicated to a future where every surrogacy journey is marked by empathy, unity, and transformative connections.
Log in or sign up for Devpost to join the conversation.