Inspiration
Managing complex Google Cloud systems is hard. Teams juggle Cloud Functions, Dataflow, BigQuery, and Cloud Scheduler across configuration, performance, and cost dimensions. When something breaks, engineers cannot immediately tell whether it is a configuration drift, a performance regression, or a runaway cost spike, so issues drag on while teams debate root cause.
What it does
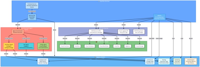
SyncFlow is a multi-agent intelligence system deployed on Cloud Run with three specialized agents. The Architect Agent analyzes configuration changes and generates Mermaid dependency diagrams for lineage visualization. The Ops Agent monitors execution performance and flags anomalies. The FinOps Agent tracks spending and recommends optimizations. Each agent pulls from the shared minietl dataset that unifies Google Cloud inventory, execution logs, cost telemetry, and dependency relationships.
How we built it
A Flask orchestrator (running on Cloud Run) coordinates agent analysis through the Google ADK pattern, while a Streamlit frontend provides interactive dashboards for humans in the loop. Slowly Changing Dimension Type 2 tables capture full version history for every Google Cloud object, so agents can reason about deltas before making recommendations. The combination of Cloud Run, BigQuery, and Python agents lets us transform raw operational data into actionable guidance across architecture, reliability, and cost.
Challenges we ran into
Keeping tests isolated against production-grade BigQuery datasets, defining clean agent boundaries, implementing true agentic workflows (analyze → discuss → implement), and wiring real GCP resources into a single experience were the hardest hurdles.
Accomplishments that we're proud of
All three agents run simultaneously with correlated insights, SCD Type 2 audit trails keep every architectural change reviewable, interactive lineage visuals help teams discuss impact, and unified metadata gives architecture, ops, and finance the same source of truth.
What we learned
Focused specialists surface deeper insights than a single monolithic assistant, and cross-agent collaboration reveals correlations (like latency spikes tied to recent config edits) that siloed tools never surfaced.
What's next for Sync Flow — the GCP Intelligence Platform
Ship Slack and Teams workflows so approvals happen where teams already work, generate Terraform change sets from agent decisions, move authentication to OAuth2, and complete production-grade security hardening before onboarding additional GCP projects.
Built With
- adk
- cloudrun
- flask
- gemini
- google-bigquery
- streamlit
Log in or sign up for Devpost to join the conversation.