Sync
Always in sync for humanity
Introducing Sync: a robust multi-agent framework designed to streamline disaster response and resource allocation.
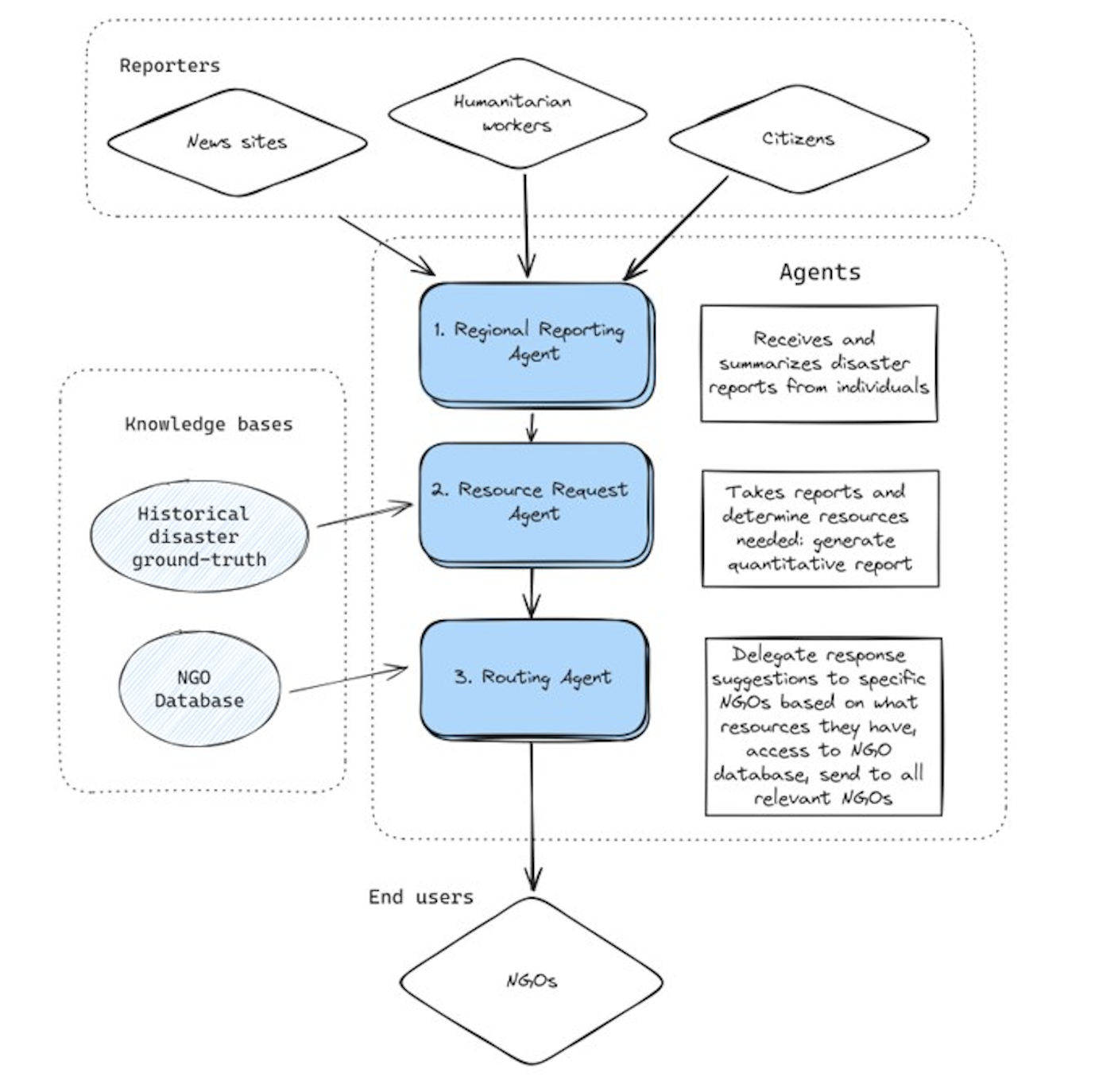
With our intuitive web app, citizens and aid workers can easily submit real-time reports, which our regional reporting agent aggregates and analyzes. Sync then generates comprehensive reports and efficiently requests resources from appropriate NGOs based on recommendations from expert agents, ensuring timely and effective aid distribution. Transform chaos into coordinated action with Sync — where every report makes a difference.
Motivation
The motivation for creating Sync stems from the pressing need to improve disaster response efficiency. We were inspired in particular by our awareness of ongoing wildfire situations in California. Research highlights that delays in disaster response are often due to fragmented communication, inefficient data aggregation, and slow resource allocation. Sync addresses these challenges by providing a seamless platform where real-time reports from citizens and aid workers are quickly aggregated and analyzed by intelligent agents. This enables a decentrallized model of decision-making that is faster and more accurate. Our goal is to reduce response times, enhance coordination, and ultimately save lives and property in critical disaster scenarios, with a focus on the ongoing climate crisis. Our product also extends the reach of relief agencies by alerting them of relevant disaster scenes which fall in their area of practice, all without having to directly hire ground-level reporters and data collectors
Challenges and Takeaways
- Real-time Synchronization Across Multiple Devices: Ensuring that data updates and reports are synchronized in real-time across multiple devices required robust backend-frontend architecture and efficient data handling techniques
- Structured Output from agents for cost projections and optimal NGO routing: Developing a multi-agent system that can communicate and share information effectively was a challenging but rewarding experience. We also had to ensure that data was structured enough to be served to the frontend
Multi-Agent Architecture

Techstack
LangChain & LangGraph, NextJS, Tailwind, FastAPI, Anthropic
Developers
Built With
- anthropic
- fastapi
- langchain
- langgraph
- next.js
- tailwind

Log in or sign up for Devpost to join the conversation.