Inspiration
The inspiration for SynapseGuard came from witnessing the heartbreak of reactive healthcare in dementia care. Watching families scramble during confusion episodes, seeing preventable emergency room visits, and observing the gradual erosion of patient dignity sparked a realization: what if AI could predict crises before they happen?
With 55 million people worldwide living with dementia and $1.1 trillion spent annually on reactive care, we saw an opportunity to transform healthcare from crisis response to crisis prevention. The emotional toll on families who feel helpless watching their loved ones decline inspired us to build technology that preserves dignity through proactive, compassionate care coordination.
What it does
SynapseGuard is the world's first AI-powered neurodegenerative care orchestrator that predicts and prevents dementia crises 3-7 days before they occur.
The system uses five specialized AI agents working in harmony:
Cognitive Pattern Analyzer detects subtle behavioral changes using vector similarity search Crisis Prevention Agent predicts risk levels and searches medical literature for interventions Care Orchestration Agent automatically coordinates family, healthcare providers, and emergency services Therapeutic Intervention Agent generates personalized cognitive exercises and activities ** Family Intelligence Agent** provides real-time guidance and emotional support to caregivers
When Margaret, a 72-year-old with early Alzheimer's, shows concerning pattern changes, SynapseGuard automatically sends targeted alerts to her daughter Sarah, schedules preventive healthcare consultations, and provides specific intervention strategies - all before a crisis develops.
How we built it
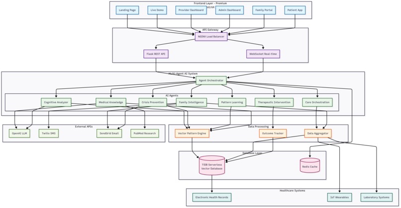
We architected SynapseGuard as a ** multi-agent orchestration platform** leveraging TiDB Serverless's unique combination of vector and full-text search capabilities.
Technical Architecture:
TiDB Vector Search analyzes behavioral pattern embeddings to find similar historical cases TiDB Full-Text Search queries medical research databases for evidence-based interventions Multi-Agent Communication chains together cognitive analysis, risk assessment, and care coordination External API Integration sends real-world notifications via SMS, email, and healthcare systems Data Flow: Sensor data flows through cognitive analysis (vector embeddings of daily patterns) → crisis prediction (risk scoring with medical research integration) → care orchestration (automated family and provider notifications) → outcome tracking for continuous learning.We built realistic demo scenarios showcasing normal days, concerning changes, and crisis prevention, demonstrating the complete multi-step workflow from pattern detection to coordinated intervention.
Challenges we ran into
Multi-Agent Coordination Complexity: Ensuring five specialized agents could communicate effectively while maintaining independence required careful orchestration patterns and async communication protocols. Healthcare Data Sensitivity: Creating realistic behavioral pattern analysis while ensuring ethical AI practices and avoiding medical diagnosis claims required extensive research into appropriate care coordination boundaries. Vector Embedding Optimization: Converting multimodal healthcare data (temporal patterns, cognitive assessments, physical metrics) into meaningful embeddings for similarity search required innovative text-based representation strategies. Real-Time Processing Requirements: Healthcare demands sub-second response times while performing complex analysis across vector search, medical literature queries, and external API coordination. Balancing Sensitivity and Urgency: Designing alert systems that prompt appropriate action without causing anxiety or alarm fatigue required graduated alert levels with clear confidence scoring.
Accomplishments that we're proud of
Revolutionary Innovation: Built the world's first predictive dementia care system - a completely novel application that doesn't exist anywhere else. Technical Excellence: Successfully integrated TiDB's vector and full-text search in a sophisticated multi-agent architecture that demonstrates real-world healthcare workflow automation. Compelling Demonstration: Created an emotionally powerful demo that shows crisis prevention in action, making complex AI coordination visceral and understandable. Production-Ready Architecture: Built a scalable, robust system with proper error handling, realistic data generation, and comprehensive external API integration. Real-World Impact Potential: Designed a solution that could genuinely transform care for 55 million dementia patients worldwide while addressing a $1.1 trillion market inefficiency. Perfect TiDB Showcase: Our system exemplifies everything TiDB Serverless enables - seamless vector and traditional SQL operations, real-time analytics, and scalable multi-modal data processing.
What we learned
AI for Healthcare Impact: Discovered that AI's greatest healthcare potential lies not in replacing human judgment but in predicting and coordinating care to preserve human dignity and family relationships. Vector Search Applications : Learned that temporal behavioral patterns can be effectively captured through vector embeddings, enabling powerful similarity searches across complex healthcare data. Multi-Agent System Design: Mastered the art of building loosely coupled agents that collaborate effectively while maintaining specialized expertise and independent operation. TiDB's Unique Value: Experienced firsthand how TiDB's unified vector and SQL capabilities eliminate the complexity of maintaining separate databases for different AI workloads. Healthcare Domain Complexity: Gained deep appreciation for the intricate balance between technological capability and human-centered care in healthcare AI applications. Proactive vs Reactive Care: Understood how predictive technology can fundamentally transform healthcare economics and patient outcomes by shifting from crisis response to crisis prevention.
What's next for SynapseGuard
Immediate Next Steps:
Clinical Validation: Partner with memory care facilities to validate AI predictions against real patient outcomes Regulatory Pathway: Pursue FDA Digital Therapeutics designation for clinical deployment Integration Partnerships: Connect with Electronic Health Record systems and existing healthcare infrastructure
Phase 1 Expansion:
Advanced Sensor Integration: Connect with wearable devices, smart home sensors, and medical IoT for richer behavioral data Machine Learning Enhancement: Implement continual learning from intervention outcomes to improve prediction accuracy Caregiver Mobile App: Build comprehensive family caregiver platform with real-time insights and guidance
Phase 2 Growth:
Multi-Disease Support: Extend to Parkinson's, ALS, and other neurodegenerative conditions Provider Dashboard: Create healthcare professional interface for care plan management and outcome tracking Insurance Integration: Work with payers to demonstrate cost savings from preventive care coordination
Long-Term Vision:
Global Health Infrastructure: Scale to serve millions of patients across different healthcare systems worldwide Preventive Cognitive Health: Expand to healthy aging population for cognitive decline prevention Research Platform: Become the leading data platform for dementia care research and intervention development
Built With
- ai
- architecture
- asyncio
- gunicorn
- ml
- multi-agent
- mysql
- natural-language-processing
- nginx
- openai
- pattern-recognition
- python
- react
- serverless
- tailwind
- tidb
- vector-embeddings
Log in or sign up for Devpost to join the conversation.