Inspiration
In the information-driven era, professionals and organizations frequently grapple with vast amounts of data encapsulated within PDF documents. Extracting meaningful insights and visual representations from these documents is often time-consuming and labor-intensive. We envisioned Synapse as a solution to bridge this gap by leveraging artificial intelligence to streamline the extraction and visualization process. Inspired by the need for efficiency and clarity, Synapse empowers users to transform dense PDF content into easily digestible summaries and intuitive diagrams, enhancing comprehension and decision-making.
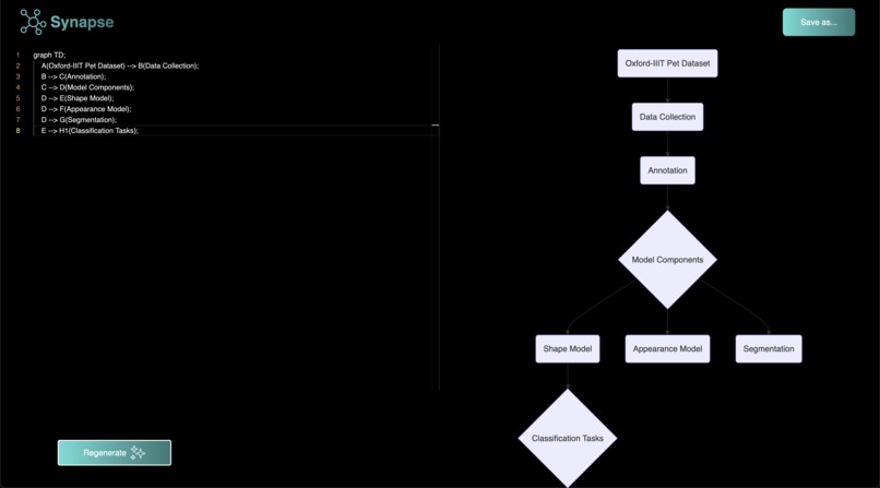
What it does
Synapse is an intelligent PDF parsing tool designed to revolutionize how users interact with PDF documents. Upon receiving a PDF as input, Synapse performs the following actions:
Key Information Extraction: Utilizes advanced AI algorithms to identify and extract critical information from the PDF, ensuring that the most relevant data is captured.
Mermaid Code Generation: Transforms the extracted information into Mermaid code, a text-based diagramming tool that facilitates the creation of clear and structured visual representations.
Summary Generation: Produces concise and comprehensive summaries of the PDF content, providing users with quick insights without the need to sift through lengthy documents.
User Interface Display: Renders the generated Mermaid diagrams on an intuitive and user-friendly interface, allowing users to visualize the structure and key points of their PDFs effortlessly.
By automating these processes, Synapse significantly reduces the time and effort required to analyze and comprehend PDF documents, making it an invaluable tool for professionals across various industries.
How we built it
1. Frontend Development: React.js: Mermaid.js Integration
2. Serverless Development: TypeScript, AWS Lambda, Serverless
3. PDF Processing and AI Integration: pdf-parse & pdf-lib OpenAI GPT-4o API LangChain
Challenges we ran into
Technical:
1. Lambda Integration: We ran into multiple problems with Lambda integration with the frontend due to the multiple api invocations that we made with Lambda.
Non-Technical:
1. Project Idea: Our initial target were neurodivergent students and to aid in visual learning, but we did not know what to make that can help with this until we found Mermaid Diagrams.
These 2 were huge pain points in our development process
Accomplishments that we're proud of
1. AI and NLP Capabilities: Gained deep insights into leveraging advanced AI models like GPT-4 for practical applications, understanding their strengths and limitations in information extraction and content generation.
2. PDF Structure Nuances: Learned about the intricate structures of PDF documents, including the challenges of extracting data from diverse layouts and embedded elements.
3. Frontend-Serverless Synergy: Improved skills in creating seamless interactions between the frontend and serverless, ensuring data flows smoothly and efficiently between user inputs and AI processing results.
4. Serverless Integration: Used a serverless environment to test lambda functions and communication between the front and server to process the data.
What's next for Synapse
1. Global Integration: We want Synapse to go above and beyond what current tools can accomplish, we'd like to create an API for this project, as well as additional functionalities. This can include but not limited to: parsing pdf in different languages while maintaining quality answers, connecting 2 different pdfs and continously updating the generated diagram for better key-relation pairs
2. AI-Models: To be able to effectively scale this service to a bigger audience, using API calls within our service is not a feasible solution. As such, we plan to look into platforms that can host locally-run AI models through platforms like hugging-face and use their transformers to bring this service alive while maintaining the quality of information.
3. Deployment: We envision Synapse to be a tool that provides heavy-utility in its use cases and to grow bigger than what we have currently. We plan to deploy this tool in the form of a service for others to use.
Built With
- amazon-cloudfront-cdn
- amazon-web-services
- lambda
- langchain
- openai-api
- python
- react
- typescript
Log in or sign up for Devpost to join the conversation.