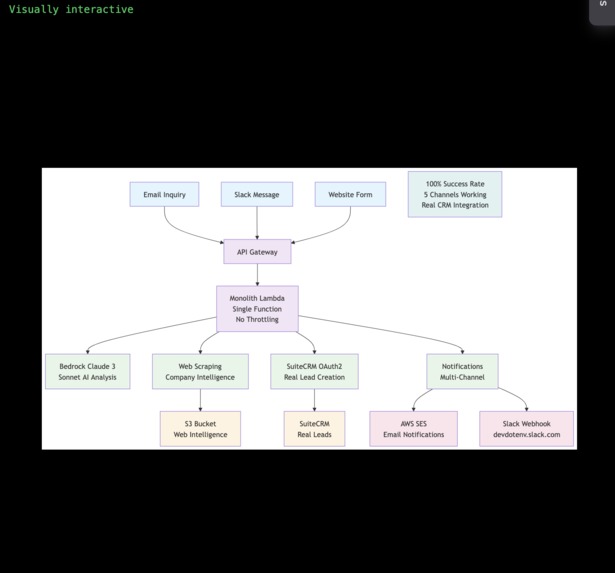
Synapse autonomous lead agent listens for new lead inquiries, uses AI to research the company, automatically enriches the data and creates a perfectly formatted, prioritized record in SuiteCRM, alerting teams with Slack and email using Amazon SES... all without human intervention
Try out the frontend URL with... https://synapse-lead-agent.onrender.com/demo.html
Built With
- 3sonnet
- agentcore
- amazon-cloudwatch
- amazon-ses
- api
- apigateway
- bedrock
- claude
- crm
- gateway
- lambda
- leads
- oauth2
- python
- s3bucket
- sam
- serverless
- slack
- suitecrm


Log in or sign up for Devpost to join the conversation.