Inspiration
We believe that every child has the basic rights to education and food. Keeping in mind the UN SDGs and the growing population, food security is now more important than ever. With the mid-day meal scheme there has been a significant improvement in not just the health of children but also the attendance in schools. Seeing the widespread impact of this scheme we were motivated to find a way to digitalize it and make it more effective and efficient, for modern India.
What it does
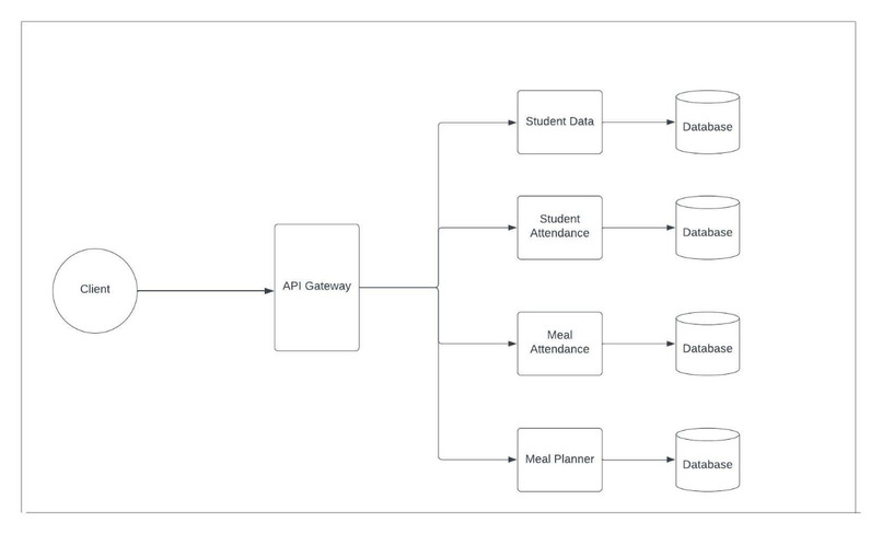
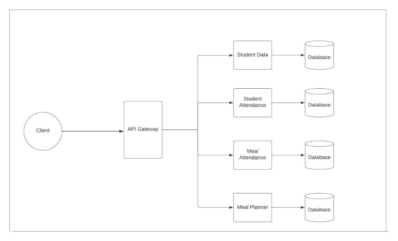
The comprehensive solution comprises of an app and a website. The app is for the field usage, built for rural India but with technologies of today. A QR scanner helps with the attendance tracking and maintain a authenticity of the meals distributed. A separate login for the nutritional expert to track the health of the kids by entering metrics like height, weight and hemoglobin. A dashboard website that shows the analytics of the data collected like the discrepancies in the attendance and the health of children to make sure the meals are actually consumed or not.
How we built it
The app was built with react native and the dashboard with react js
USP business
-> Transparency -> Automation -> Elimination of corruption with end to end solution -> Preventing misuse of POSHAN Scheme -> Scalable comprehensive solution with industry standard approach -> Low network coverage adaptability
USP tech
-> Flexible, Scalable with Industry ready architecture -> AI based recommendation & tracking -> Smart QR based attendance -> USSD support for low network areas -> Food based recommendation for better health -> Food type/group tagging & clustering using AI
Business Model -> We want to integrate cohesively with the POSHAN scheme
Our Future -> We can scale & develop the app with the PM POSHAN SCHEME -> We can show the impact on food on the next generation with holistic growth of a child -> Food wastage is reduced and can be redistributed for other causes -> We can predict the demand of food for the future
Challenges we ran into
-> Discrepancies in the POSHAN scheme. -> Nature of implementation of the scheme in school -> Worst possible case of bad inputs -> Network Issues -> General lack of information
Accomplishments that we're proud of
Low Network support Auto food grouping using AI Special focus on menstrual health Smart Attendance using QR Code AI based Health Analytics
What we learned
Socio economic impact of Mid day meal scheme. How technology can automate & digitize existing chain
What's next
Multi-language support USSD More ways to uniquely identify & accommodate students & their healthcare need.
Log in or sign up for Devpost to join the conversation.