The idea: Our idea and contribution in the fight against the pandemic is based on the adaptation of a systematic strategy for engineering controls developed for the handling of nanomaterials across the production chain for the protection of workers in other sectors
Why this may work? Nanomaterials are materials that have at least one primary dimension less than 100 nanometers (nm). Coronaviruses have diameters of about 80-160 nm. The health and safety hazards of nanomaterials include the potential toxicity of various types of nanomaterials. In order to prevent contamination from nanomaterials during their process, strategies have been developed to protect workers We can adopt safe handling and control technologies developed for nanomaterials to deal with the pandemic
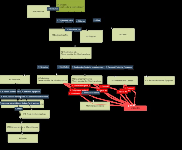
Our solution: Is based on a hierarchy of health and safety practices, starting from ELIMINATION, SUBSTITUTION, Engineering and administrative CONTROLS, and adoption of PPEs The above solutions need to be tailored to the needs of the specific business and size and need to be implemented in a iterative approach: PLAN, DO, CHECK, ACT
We want to demonstrate the approach on the construction sector being significantly impacted by the pandemic, with major disruption on worksites. In particular small construction sites will find useful our solution to exit from the lockdown by providing guidelines and structured information to guide them back into business
Log in or sign up for Devpost to join the conversation.