Inspiration
My main inspiration is from the study website I use personally, called Lifeat. So SushiStudy came up, actually, cause I always eat sushi while studying, and it keeps me pretty focused. And boom, why not create a website revolving around sushi, but make it engaging for students
What it does
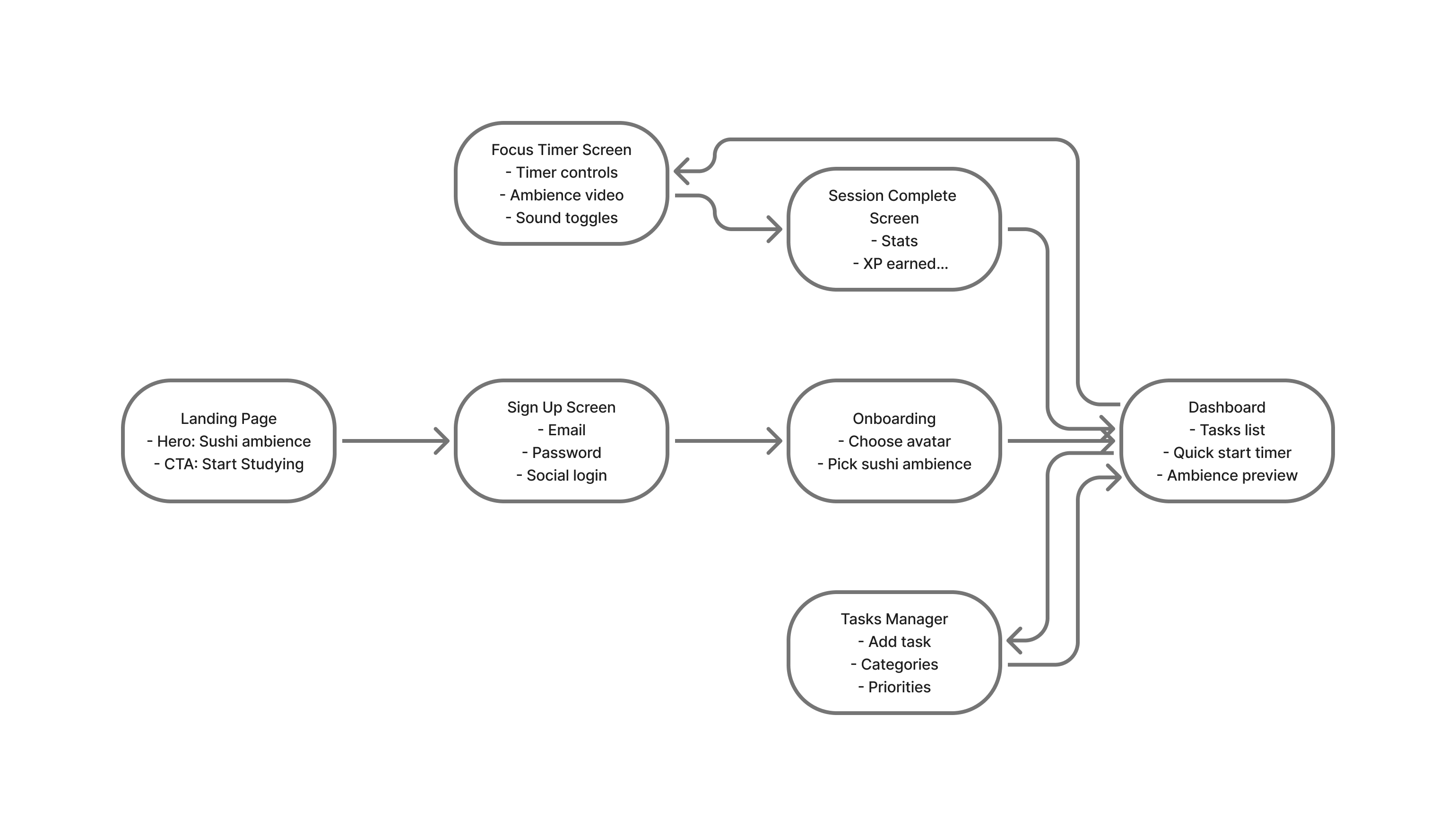
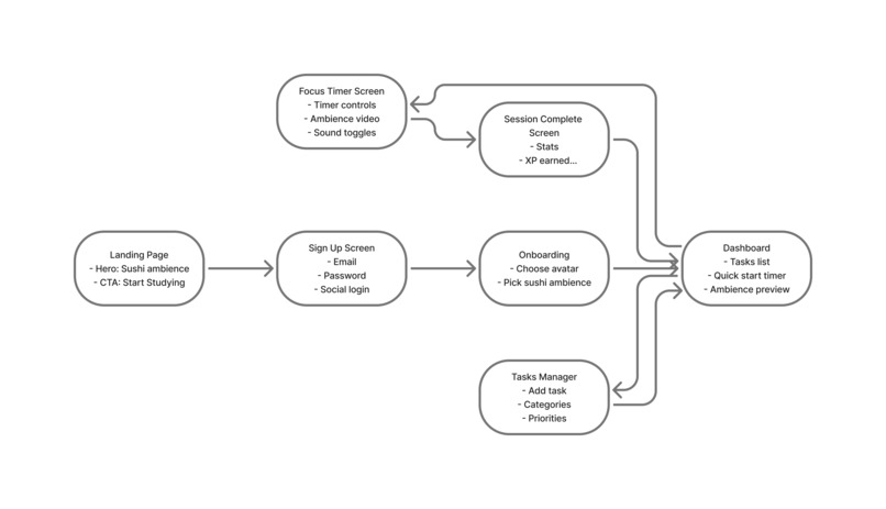
SushiStudy is an engaging productivity platform centered around sushi that assists students in maintaining focus through charming characters, mood-oriented study environments, timers, and task management boards. It transforms the studying process into a delightful and inspiring experience.
How we built it
The entire platform was designed on Figma, no code included
Challenges we ran into
Not having enough time to create more UI pages because I was working solo for the hackathon
Accomplishments that we're proud of
I learned how to do things fast within a short time span
What we learned
To spend more time consciously and be with a team next time
What's next for SushiStudy
I plan to expand study room options, create animated sushi helpers, add soundscapes, and turn the Figma prototype into a full web app. We also aim to introduce collaboration features so students can “study together” in shared sushi spaces.
Built With
- figma

Log in or sign up for Devpost to join the conversation.