Problema identificado
El 26 de febrero, se detectó el primer caso de coronavirus en Latinoamérica [1]. El 06 de marzo, Perú presentó el primer caso de coronavirus. Al día de hoy, existen 14 420 casos confirmados. Muchos de estos pacientes pueden presentar reacciones leves a la afección, mientras que otros pueden llegar a recibir tratamiento en la unidad de cuidados intensivos (UCI). Aquellos que se encuentran en situación crítica requieren un ventilador médico para su supervivencia. Sin embargo, nuestro país solo cuenta con 500 ventiladores. A pesar de que existe un porcentaje mínimo de personas en UCI, se estima que se necesitarán hasta 1200 ventiladores para la próxima semana, en vista de que la cifra de contagiados aumentará [2]. Asimismo, a pesar de la protección que pueda llevar el personal de salud, son ellos quienes están más expuestos a un posible contagio. Cifras del Colegio de Médicos del Perú, indican que hay 237 doctores infectados por coronavirus, habiendo 9 en UCI y 1 muerto [3].
La OMS señala que Perú solo cuenta con 17.8 personas en RHS (Recursos Humanos en la Salud) por cada 10 000 habitantes, siendo el mínimo requerido de 23 personas en RHS [4][5]. Exponiendo así la deficiencia de personal médico que hay en Perú.
Debido a las tres necesidades clínicas detectadas, nos dispusimos a responder la siguiente pregunta: ¿Cómo protegemos nuestro personal médico en el contexto de la pandemia?
Solución propuesta
La solución propuesta la hemos desarrollado a partir de un marco de innovación tecnológica. Tomando las consideraciones anteriormente descritas, hemos ideado un ventilador mecánico de presión positiva para UCI que cumple con las necesidades de un paciente con ARDS (Acute Respiratory Distress Syndrome). Además, que se interconecte de manera inalambrica (WiFi) con una computadora para que pueda ser monitoreado y controlado remotamente desde un cuarto de control. De esta manera, todos los ventiladores de una misma sala de UCI, podrán ser manipulados desde una misma computadora.
Por otro lado, con la finalidad de disminuir la carga laboral por personal, implementamos un controlador difuso basado en un algoritmo con lógica difusa que obedece al manejo de parámetros de la OMS para una persona con ARDS, el cual es la principal causa de muerte y entubación invasiva para personas con COVID-19 [6]. Esto disminuye el número de veces de atención médico-paciente, lo cual resulta en que un solo médico y enfermero pueda encargarse de más pacientes sin sobrecargarse.
Existe investigación reciente del desarrollo de controladores difusos para ventiladores inteligentes y controladores convencionales. Por lo tanto, estamos basando nuestro diseño en [7] y [8] según los parámetros en [6] y [9]. Debido a los resultados positivos de investigaciones previas ya mencionadas, la factibilidad del proyecto queda en evidencia. ¿Quienes son beneficiados?
El público beneficiado con nuestra propuesta directamente será el personal de salud, debido a que son estos los que van a tener la posibilidad de poder monitorear varios pacientes a la vez y por tanto, ser más eficientes a la hora de prestar sus servicios. Otro público identificado como beneficiario son los pacientes que se encuentren en la Unidad de Cuidados Intensivos (UCI), pues son ellos los que tendrán más personal de salud a su disposición para que resuelvan cualquier inconveniente médico. Específicamente durante la etapa crítica en la que necesitan asistencia respiratoria. Por último, también se logró ubicar un tercer público beneficiado, este de una manera más indirecta pero igual de importante, el sector salud del país. Tanto las instituciones de salud, como el ministerio encargado de este ámbito se verán favorecidos por la mayor cantidad disponible de personal médico que habrá a su disposición. Dado a que se optimiza el recurso humano dedicado al sector salud.
Logros realizados
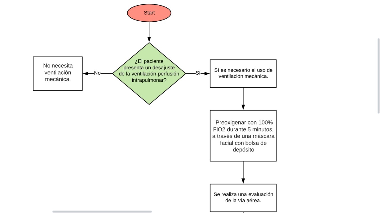
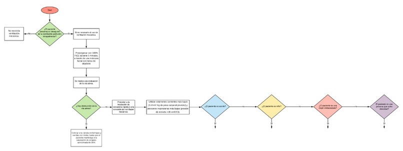
Se logró establecer un sistema de monitoreo de ventiladores en la UCI. Se desarrolló parte del flowchart de la etapa crítica de la enfermedad (ARDS). Este será usado posteriormente para el desarrollo del algoritmo que controla los ventiladores inteligentes y la aplicación que permite su interconectividad. Se elaboró un storyboard con el que se ilustra mejor el impacto del dispositivo en el desarrollo de las actividades de las enfermeras o los enfermeros de UCI. Se definieron las señales y las variables difusas necesarias para la implementación del código. Se logró concretar un esquema de trabajo para el desarrollo de este proyecto. El grupo definió metas claras para el desarrollo de este equipo y ventanas de tiempo adecuadas para realizar cada una de las tareas en torno a estas metas. El producto fue validado por dos médicos intensivistas locales, un ingeniero eléctrico y una doctora en telecomunicaciones con maestría en Ing. Biomédica. Se analizaron los estándares nacionales e internacionales que rigen la implementación de las tecnologías utilizadas en este proyecto.
Retos futuros
Uno de nuestros principales retos y probablemente el más importante, es conseguir los materiales y permisos para poder llevar a cabo nuestro prototipo. Debido a la cuarentena obligatoria que se vive en nuestro país, necesitaríamos gestionar un salvoconducto que nos permita realizar las compras y poder adquirir los recursos necesarios para la creación del prototipo, así como también se dificulta la planificación del proyecto debido al distanciamiento social.
Otro de los retos importantes a realizar es poder cumplir con los estándares y protocolos propuestos por la DIGEMID para sacar al mercado un producto de esta envergadura. Asimismo, es de vital importancia ajustar el diseño de interconexión al estándar necesario para la transmisión de datos entre hardware médico.
Finalmente, un último reto es la ampliación del mercado luego de la pandemia. Posicionar el producto durante y después de este periodo. Herramientas y métodos utilizados
Con respecto a la selección de la problemática se emplearon distintas herramientas de innovación como un brainstorming y el FODA. Además, basamos el proceso creativo del proyecto en Design Thinking. De esta manera pudimos establecer una problemática, definir el usuario, las necesidades y una solución. Luego, se procedió a realizar una matriz de innovación donde se compararon diversos criterios de cada idea para llegar a escoger solo una de ellas. Una vez hecho esto, el grupo se organizó bajo la metodología de un diagrama de Gantt, donde se colocaron tareas que se debían hacer con fecha específica para poder llevar a cabo este proyecto en el tiempo establecido. De esta forma, se procedió a realizar una rápida validación de mercado y de necesidades mediante entrevistas a enfermeros, médicos e ingenieros; en las cuales se pudo recolectar información y feedback para tomar en cuenta y mejorar la propuesta. Con la información recolectada, se logró plantear una propuesta sólida basada en el plan de simulación mediante Fuzzy Logic Toolbox™ de MATLAB®, el cual permite el diseño, análisis y simulación de sistemas basados en lógica difusa. Por otro lado, para el desarrollo de la interfaz y el sistema mecánico del ventilador se usará LabVIEW® el cual permite el desarrollo de interfaces y sistemas manera técnica y ágil. De esta manera el desarrollo del prototipo será una realidad y no requerirá que los desarrolladores salgan de sus casas porque la primera fase del diseño será virtual.
Built With
- fuzzylogic
- labview
- matlab
- meet
- simulink

Log in or sign up for Devpost to join the conversation.