Inspiration

The inspiration for this project came from the increasing complexity of global supply chains and the need for enhanced efficiency, transparency, and security. Traditional supply chain management systems often suffer from fragmented data, manual interventions, and lack of real-time updates. We aimed to address these issues by creating a fully automated procurement management system that leverages a decentralized architecture. This approach ensures seamless integration and collaboration among all stakeholders, from procurement to final delivery, enhancing overall supply chain performance.

What It Does

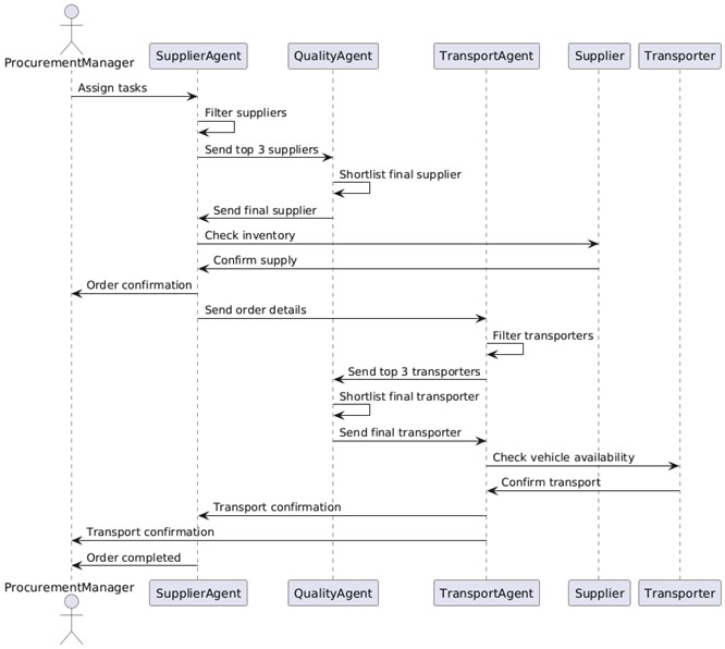
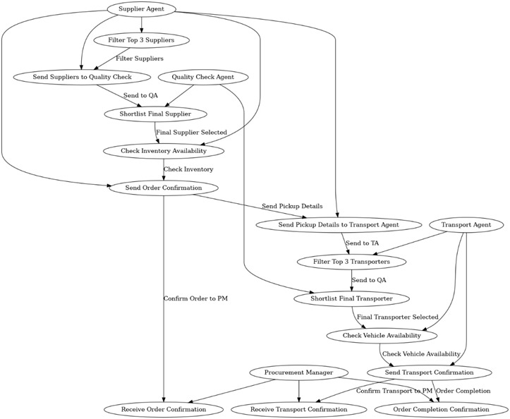
The Automated Procurement Management System leverages a decentralized architecture to automate key tasks within the supply chain. By utilizing uAgents, the platform manages various functions—such as supplier selection, quality checks, and transportation logistics—through autonomous agents, each handling specific roles independently. This decentralized approach ensures real-time updates, reduces the risk of data tampering, and provides a single source of truth for all transactions. The system's user-friendly interface allows procurement managers to track order statuses, manage workflows, and make informed decisions through a centralized dashboard.

How We Built It

We developed the project using a combination of Python, uAgents, React, and Flask. The backend is powered by a multi-agent architecture where each agent (supplier, quality checker, transporter, implementation, and business user) operates autonomously to execute specific tasks within the supply chain. These agents interact securely using uAgent protocols, ensuring data integrity and reducing the risk of fraudulent activities. The frontend, built with React, provides a dynamic interface for real-time management and monitoring of supply chain operations. The use of smart contracts within the uAgent framework further ensures compliance and transparency.

Why uAgents Over CRUD Operations?

While traditional CRUD operations could handle basic data management tasks, they lack the flexibility and robustness required for a decentralized supply chain system. uAgents provide several advantages:

  • Autonomy and Decentralization: Each uAgent operates independently, allowing for a more modular and scalable system. This autonomy enables the system to manage tasks such as supplier selection and quality checks without relying on a central server, reducing bottlenecks and single points of failure.
  • Enhanced Security: uAgents communicate through secure channels and use cryptographic protocols to verify actions, ensuring that only authenticated agents can perform specific tasks. This reduces the risk of unauthorized access and data tampering.
  • False Output Logs Prevention: By decentralizing operations, any false output or error generated by one agent can be detected and corrected by other agents. This peer-checking mechanism enhances data accuracy and reliability.
  • Scalability and Flexibility: The system can easily scale by adding more agents to handle additional tasks or integrate new supply chain partners. CRUD operations would require significant reengineering to achieve similar scalability.
  • Efficient Error Handling: uAgents can independently detect and handle errors within their domain, ensuring that one faulty operation does not bring down the entire system.

Challenges We Ran Into

Integrating multiple autonomous agents into a cohesive system while maintaining their independence was a significant challenge. Ensuring real-time communication and synchronization between the agents required a robust communication protocol. We also faced challenges in building a responsive frontend that accurately reflected backend operations, particularly when dealing with asynchronous agent activities. Debugging and testing the entire system to ensure reliability and error-free performance under various scenarios was another complex task.

Accomplishments That We're Proud Of

  • Secure Multi-Agent Communication: Developed a secure communication protocol that enables efficient and reliable interaction between agents, enhancing overall supply chain coordination.
  • Full Automation: Achieved complete automation of procurement processes, significantly reducing manual intervention and improving operational efficiency.
  • Real-Time Monitoring and Decision-Making: Built an intuitive user interface that allows procurement managers to track and manage supply chain activities in real-time, facilitating faster and more informed decision-making.
  • Scalable and Modular Architecture: Designed a scalable system architecture capable of supporting future enhancements, additional functionalities, and integration with new supply chain partners.

What We Learned

We gained invaluable experience in applying multi-agent systems to real-world supply chain management. The project underscored the importance of robust error handling, secure communication protocols, and a user-friendly interface. Working with cutting-edge technologies like uAgents, Python, and React allowed us to deepen our understanding of integrating backend and frontend components into a cohesive, user-centric solution. We also learned how decentralized approaches can overcome limitations associated with traditional CRUD operations, particularly in scenarios requiring high security, autonomy, and flexibility.

What's Next for Automated Procurement Management

Looking forward, we plan to integrate advanced analytics and machine learning models to provide predictive insights and optimize supply chain performance. We are also exploring the incorporation of blockchain technology to enhance transparency and security further, providing an immutable record of all transactions. Additionally, we aim to expand the system to support more complex supply chains, add more dynamic user interfaces, and continue improving the user experience through continuous feedback and iterative development.

Directory Structure

The project is organized as follows:

automated_procurement_management/
├── backend/
│   ├── agents/
│   │   ├── business_user_agent.py
│   │   ├── implementation_agent.py
│   │   ├── quality_checker_agent.py
│   │   ├── supplier_agent.py
│   │   └── transport_agent.py
│   ├── app.py
│   ├── business_confirmation.json
│   ├── implementation.json
│   ├── quality_check.json
│   ├── suppliers.json
│   └── transporters.json
├── frontend/
│   ├── public/
│   └── src/
│       ├── components/
│       │   ├── admindash.js
│       │   ├── agentdash.js
│       │   ├── login.js
│       │   ├── navbar.js
│       │   ├── procdash.js
│       │   └── signup.js
│       ├── App.css
│       ├── App.js
│       ├── App.test.js
│       ├── index.css
│       ├── index.js
│       ├── logo.svg
│       ├── reportWebVitals.js
│       ├── setupTests.js
│       └── styles.js
│   ├── ToastStyles.css
│   ├── AgentDashboard.css
│   ├── login.css
│   └── package.json
├── .gitignore
└── README.md

Live Demo and Presentation

Live Demo Launch

Presentation

Built With

Share this project:

Updates