Inspiration
I discovered Bryan Johnson and his longevity goal about 2 years ago and have developed an interest in my own longevity and health as a result. During the beginning of my journey, I tried to follow Bryan's protocol as close as I possibly could and a challenge I ran into immediately was tracking the mound of supplements I was taking each day. Each supplement had a dose, a time, and a supposed benefit but because there were so many I was losing track of the details.
What it does
SuppConnect is a simple app to help track and improve your supplement stack. It lets you upload your current supplements by either searching the NIH database or uploading images of your supplement labels so they can be analyzed by AI.
How we built it
The app is built with Flutter and is available on Google Play and the App Store. The backend uses Supabase to store "nutrients", users, user stacks and streaks, and supplement protocol suggestions. After users add their current supplements and configure their health goals, a simple algorithm determines what suggested supplements their stack is missing and outlines those for easy access.
I also added a feature that uses PubMed's custom RSS feeds to allow users to stay up to date on the latest research articles related to several supplement categories such as vitamins, amino acids, minerals, and a handful of others. When new articles are published, I use OneSignal to push notifications to subscribers so they can use the latest info to inform their supplement choices.
Challenges we ran into
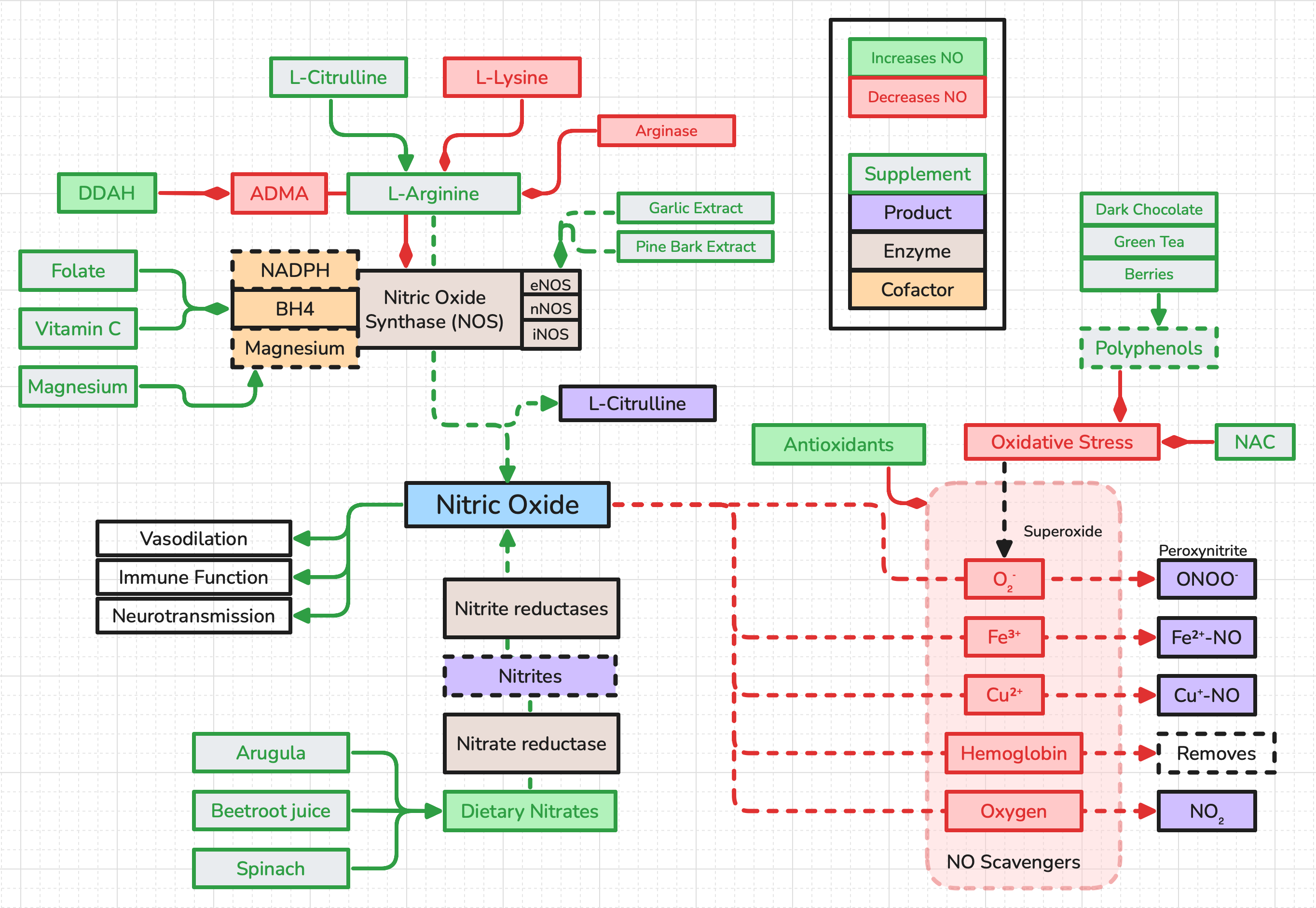
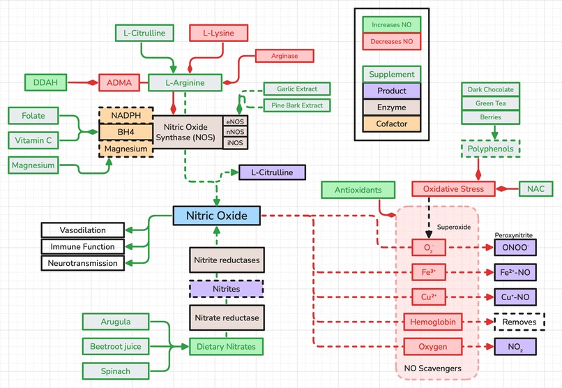
The biggest challenge with developing this app was defining the data schema. Each supplement can contain active ingredients and inactive ingredients and each of those can have a potential effect on the user's health. By creating a fundamental data type (the nutrient) and connecting that to potential adverse effects and benefits, I was able to create a system that could determine a general supplement score. For example, a supplement with highly recommended nutrients but questionable inactive ingredients/fillers would be rated a 70. The same supplement with healthier inactive ingredients could be a 90.
Accomplishments that we're proud of
In the first 2 months on the app stores, SuppConnect has earned nearly $450 and 80 free trials. The rate of users converting to free trials alone is something that I'm excited about since it means my onboarding and paywall placement is working. The next step is to improve the free trial to subscription rate.
What we learned
I learned that the social engineering aspects of consumer apps are just as important, if not more important, than the software engineering aspects. Specifically, the onboarding flow should convince the user why they need the app, not just how to use it. I took many notes from apps like CalAI and tried to keep this app as simple as possible while continuing to offer clear value.
What's next for SuppConnect
While SuppConnect currently helps you connect your supplements to health outcomes, the next iteration will aim to connect its users. I want to add the ability to follow other supplementers, compare stacks, participate in health polls, and discuss new scientific articles. Along the same lines, I want the daily scientific article update to come with smart suggestions based on the research's findings. For instance, if a new article finds that Vitamin B12 can help with daytime sleepiness, that finding and suggested supplements would be surfaced to users.
Built With
- amplitude
- flutter
- onesignal
- revenuecat
- supabase
Log in or sign up for Devpost to join the conversation.