Inspiration
The creator economy is evolving at lightning speed. With platforms like TikTok and Instagram fueling the rise of short-form user-generated content (UGC), influencer marketing has become a powerful way for brands to connect with their audiences. Yet, despite breakthroughs in generative AI—like dynamic video creation and realistic talking avatars—few platforms (including notable startups like Suno) have truly tapped into these tools to automate UGC ads from start to finish in a truly methodical (and not AI-sloppy) manner. We saw an exciting opportunity to leverage generative workflows and advanced AI research to radically streamline influencer-driven content and make it more accessible as a channel. That vision led us to build Supernova: a fully end-to-end, AI-powered ad generator with true access to the world’s knowledge.
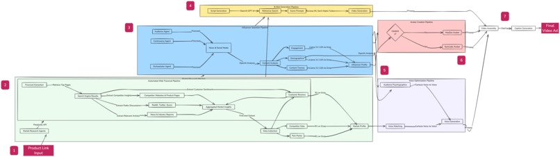
What it does
Supernova takes a single product link as its input and handles everything else:
Autonomous Market Research Agents: Our autonomous AI agents powered by Perplexity continuously traverse the web, assembling a dynamic, self-evolving market research schema that updates over time.
- These agents aggregate and synthesize real-time data streams—uncovering solved pain points, mapping target audience behaviors, analyzing sentiment from customer reviews, tracking competitor positioning, and extracting domain-specific insights.
- The result is a continuously enriched, multi-dimensional market profile that sharpens product positioning and informs every creative decision with precision.
- These agents aggregate and synthesize real-time data streams—uncovering solved pain points, mapping target audience behaviors, analyzing sentiment from customer reviews, tracking competitor positioning, and extracting domain-specific insights.
Deep Profiling for Influencer Selection: We deploy AI agents (Audience, Controversy, and Orchestrator Agents) to regularly monitor major news feeds, perform nested Perplexity searches, web scraping, and deep dives across platforms like social media and FamousBirthdays.com to synthesize comprehensive psychographic profiles of influencers and top celebrities.
- Our agents analyze their content themes, audience demographics, engagement patterns, controversies, and core belief systems.
- We cross-reference these insights with the product’s market profile to ensure precise alignment between the influencer’s persona and the target audience’s values and interests.
- Our agents analyze their content themes, audience demographics, engagement patterns, controversies, and core belief systems.
Precise B-Roll Generation: We craft a precise 30-second script tailored to the influencer’s persona, then deploy workflows searching for reference images and contextual details to design B-roll prompts.
- Our system determines whether the product should be featured in each segment and assembles detailed, tightly guided prompts to drive highly specific, on-brand B-roll generation using Runway ML's Gen3 Alpha Turbo image-to-video model.
- Our system determines whether the product should be featured in each segment and assembles detailed, tightly guided prompts to drive highly specific, on-brand B-roll generation using Runway ML's Gen3 Alpha Turbo image-to-video model.
Hyper-Realistic AI Avatar Creation: We create a HeyGen or SyncLabs avatar (only for celebrity avatars), steering its appearance to closely match the influencer’s likeness through guided visual prompts and reference modeling.
- This ensures consistency with the influencer’s style and persona.
- This ensures consistency with the influencer’s style and persona.
AI-Enhanced Voice Selection and Matching: Then, we start a voice optimization pipeline that focuses on finding a voice with tonality and expression that is optimal for the target demographic.
- We surf the web for psychographic data on individuals in the target audience and cross-reference it with the product’s positioning to understand emotional triggers, communication styles, and preferred tonal qualities.
- Then, using Cartesia’s voice-to-voice API, our AI agents look through a set of indexed voice profiles and select the most suitable one, optimizing for vocal delivery, emotional expression, and speech patterns to maximize audience conversions.
- We surf the web for psychographic data on individuals in the target audience and cross-reference it with the product’s positioning to understand emotional triggers, communication styles, and preferred tonal qualities.
Seamless Final Assembly: Lastly, we stitch everything together with FFmpeg and add stylized captions using ZapCap, delivering a ready-to-post short-form video ad.
How we built it
We built Supernova using a multi-agent orchestration framework guided by OpenAI’s agent-first principles, enabling asynchronous operations and tool-based model calls for efficient task execution. Each major workflow was designed with specialized tools, running concurrently to maximize speed and accuracy.
For market research, we integrated Perplexity’s API and Firecrawl Extract pipelines with a custom search schema builder, enabling recursive queries and nested searches for audience trends, pain points, and competitor insights. Real-time data aggregation from Brave Search and eCommerce reviews feeds into a vectorized knowledge base, which is continuously updated during the monitoring process (as news updates occur) to power downstream workflows.
During influencer profiling, we used OpenAI models with tool-calling capabilities to execute searches, scrape data from social platforms and FamousBirthdays with Firecrawl, and extract insights from articles and interviews. Psychographic profiles are generated by scoring influencers on audience fit, controversies, and value alignment using weighted embeddings. A Llama 3.2 11B via Groq vision model matches these profiles against static HeyGen avatars to produce the closest visual likeness or, for celebrities, directly using SyncLabs on real video clips of the personality.
For B-roll generation, we prompt gpt-4o to generate structured shot lists based on the influencer profile and market insights. Simultaneously, a reference search pipeline collects contextual images to steer Runway ML’s Gen3Alpha Turbo image-to-video generation model in generating accurate scenes with and without product placements (depending on b-roll requirements).
In the voice pipeline, we first expand psychographic audience insights using agents with web scraping and search tools. Using a voice embedding search over indexed profiles, we select a voice that best matches audience preferences and fine-tune it for tonal accuracy and emotional resonance, properly create the new voice clips with Cartesia’s voice-to-voice API, and then match the new voice clips to the corresponding A-roll and B-roll segments for timestamps using OpenAI Whisper.
Finally, video assembly is fully automated using FFmpeg for clip merging and synchronization. A ZapCap API layer adds captions and carefully selected music generated from the script, ensuring style consistency and platform readiness.
This orchestrated, tool-based architecture allows Supernova to generate high-impact, data-informed video ads with minimal human intervention and maximum creative precision.
Challenges we ran into
- Getting the HeyGen avatars to match both the influencer’s tone and visual style without infringing on personal likeness rights was tricky.
- Generating consistent product shots via Runway ML required careful prompts and image references—especially when the product had unique packaging or shapes.
- Balancing multiple AI calls (research, generation, search) and aligning them with a coherent UI pipeline was a real juggling act. Ensuring each step awaited the correct data and kicked off the next step seamlessly took considerable design effort.
Accomplishments that we're proud of
- We managed to create a truly one-click solution—from product link to final video output—by orchestrating multiple cutting-edge generative technologies.
- Our approach to matching influencers’ content style with product demographics, then mapping them to avatar equivalents, is both innovative and legally sound.
- The combination of Runway ML B-roll, refined voice-to-voice audio, and precise scripting elevates the generated content far beyond typical AI video demos.
What we learned
- Coordinating specialized AI models for research, generation, and video production can unlock powerful end products.
- Our pivot to avatar-likeness matching reminded us to prioritize IP rights and influencers’ personal brand.
- Generating realistic imagery and scripts with minimal repetition or artifacting is heavily dependent on fine-tuned prompts.
- This was our first time using Codeium Windsurf! We really enjoyed using this AI code editor and found it very useful in iterating quickly.
What's next for Supernova
- We plan to integrate more robust metrics (like engagement rates, niche expertise) and widen our influencer catalog for more precise matching.
- We aim to extend Supernova to automatically generate videos in multiple languages and adapt them for platforms beyond TikTok and Instagram.
- A next step is allowing brands to tweak scripts, b-roll prompts, or avatar attributes in real time, providing a more interactive creative experience.
- We’re exploring post-release analytics to measure ad performance, feedback loops for improvement, and deeper integration of generative AI in the overall marketing pipeline.
We envision a future where marketing becomes seamless and effortless—yet every frame of an advertisement is purposeful, delivering meaningful value to sellers, creators, and viewers alike.
We'd love for you to check out our gallery of public-facing ads that we generated at the link below: https://supernova0.vercel.app/gallery
Built With
- agents
- cartesia
- groq
- heygen
- nextjs
- openai
- perplexity
- runway
- supabase




Log in or sign up for Devpost to join the conversation.