Inspiration

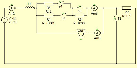
There is an increasing number of DC transmission networks in use today and many more planned. Although they have many advantages over traditional AC transmission, dealing with fault currents is much more difficult on DC systems. A hybrid fault current limiter is a generic device that has three parallel branches – the primary branch has the current limiting device in series with an isolating switch, a secondary branch has an electronic switching element which is used to move the current away from the primary branch and allow the isolating switch to open and then open the secondary branch stopping the fault current and the tertiary branch has an energy dissipation element to dissipate the energy stored during the fault in the primary and secondary branches.

How it matters

The global Covid-19 pandemic has changed the global energy demands. Reduction in net energy demand and flattening of the demand peak hour, makes the transition to clean energy more favorable than it ever was. But, the transition has an obstacle. Lot of countries demand high LVFR(low-voltage fault ride through), for Renewable energy resources, that often use HVDC transmission. Our project of tries to help meet that demand, dealing with the fault current, and increasing the power quality parameter at point of coupling. This pandemic presents an opportunity to shift to clean energy, like no other. And to make use of that opportunity, Superconducting Hybrid DC circuit breaker can make things much easier.

What it does

There are a number of different types of DC hybrid fault current limiters – superconducting elements, resonant circuits, linked reactors etc - so this project is to model one type of DC limiter and to compare its performance with more conventional technologies

How I built it

The objective of this project is to develop a model of a superconducting fault current limiter current. The fault current will transfer to the copper wire and limit the temperature rise of the superconductor and reduce the recovery time. The project will build the model and demonstrate the operation of the modified fault current limiter with improved recovery time.

Challenges I ran into

In DC grid, It is difficult to breakdown because fault current has no zero crossing point as the ac fault current does.

Accomplishments that I'm proud of replicating the superconducting coil changing from superconducting to normally conducting

What I learned

A resistive superconducting fault current limiter has a critical current level and if the fault current exceeds this, the superconductor automatically transitions to a high resistance material which limits the current.

What's next for Superconducting Hybrid DC circuit breaker is to complete the modelling with coil changing from superconducting to normally conducting.

Share this project:

Updates