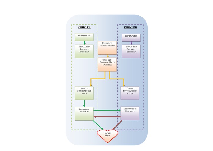
Introduction Short range wireless technology could provide a new method for creating rideshare matches. Tapping into vehicle GPS data, the vehicle-to-vehicle wireless communication system could be used to match drivers by origins, destinations, trip times and factors such as location of park & ride facilities to identify other drivers who have similar travel patterns. Technical and operational The key to the application would be the development of a data set for each vehicle, which then could be compared to surrounding data sets using vehicle-to-vehicle technology. One main advantage of the technology is that data could be collected for each vehicle over an extended time period (e.g. 3 month) and then matched based on a variety of factors including: Home – origin Work - destination Interim destinations - childcare Trip schedule – start/end time by day of week Variability – degree of variation Mid-day vehicle need – track miles during day (help determine passenger from driver of potential carpool). Park & Ride lot locations and available parking (by time of day) Each vehicle would collect data and would share data with surrounding vehicles along their typical travel route. The vehicle would only look for trip patterns that would occur on a regular basis along the vehicle's typical travel route. At the end of the trip, if a match was identified, a message would be shown on an interactive vehicle display, indicating that there was a potential match or matches for ridesharing, and would allow the users to send an anonymous message asking the other driver if they might be interested in carpooling. Drivers could either opt-in or opt-out of the matching system based on their preferences. Park & Ride data could be incorporated to expand the potential for a match by focusing on a smaller segment of a trip between a park & ride (with available spaces) and a destination. By using a robust data set and by focusing the matches to vehicle traveling along a same corridor, better ridersharing matching could be achieved. Application This corridor peer-to-peer matching would work great for congested corridors, toll facilities, or where employment parking rates are typically expensive. The ability to focus on data over a period of time and to match based on actual travel patterns could further increase confidence that the match would actually work. A possible enhancement could include "real-time" matching, where drivers with similar travel patterns and destinations could be matched prior to an upcoming park & ride facility, thereby allowing drivers to "instantly" form carpools and take advantage of HOV lanes, reduce toll fares, and other driving costs. Social Benefits Benefits of the technology would be reduced emmissions, delay and corridor congestion. By targeting vehicles within a particular corridor and by using data to establish travel patterns, there would be a greater potential for ridershare matching.
Log in or sign up for Devpost to join the conversation.